Thảo luận về 2 mạch 2a3: SRPP vs Sun Audio

Discussion in 'Đèn điện tử' started by Hodio, 17/9/18.

  1. Hodio

    Hodio Advanced Member

    Joined:
    11/10/12
    Messages:
    319
    Likes Received:
    121
    Không biết nữa, có thể mình hiểu chưa chuẩn.
    Ví dụ mạch Sun, nguồn cấp cho Ua1=70v, Ua2=210v. Mình chưa hiểu lắm chổ này nên tạm tính là Mu1=20, Mu2=20, suy ra Mu=20x20=400.
    Vậy, nguồn cấp Ua1 và Ua2 như vậy có làm cho khuếch đại thay đổi không? Theo datasheet của đèn 6SN7 khi Ua=250v thì Mu=20. thay đổi Ua có thay đổi hệ số Mu ko? hay là nó vẫn là 20? Em không hiểu thật, mong bác giải thích thêm.
     
  2. eng.tuananh

    eng.tuananh Advanced Member

    Joined:
    26/11/08
    Messages:
    2.224
    Likes Received:
    503
    Location:
    Ha Noi
    E dân amateur, k giải thích cặn kẽ được. Bác chịu khó đọc nhé
    https://vnav.vn/threads/tu-lam-ampli-den-dien-tu-can-nhung-kien-thuc-gi.19466/
     
    Hodio likes this.
  3. Hodio

    Hodio Advanced Member

    Joined:
    11/10/12
    Messages:
    319
    Likes Received:
    121
  4. Hodio

    Hodio Advanced Member

    Joined:
    11/10/12
    Messages:
    319
    Likes Received:
    121
    Yes bác! Em làm vậy mỗi khi thay mạch nhanh lắm, vài mối hàn là done!
     
  5. Hodio

    Hodio Advanced Member

    Joined:
    11/10/12
    Messages:
    319
    Likes Received:
    121
    Em thấy trên mạng có cái mạch này tầng đầu là 6SN7, không biết gọi đây là mạch gì các Sếp nhỉ, thấy lạ lạ, chắc phải thử cho biết mới được. Có ai đã từng thí nghiệm chưa? 300b_8.gif
     
  6. nguyenha7940

    nguyenha7940 Advanced Member

    Joined:
    5/12/12
    Messages:
    4.304
    Likes Received:
    1.386
    Location:
    Đống Đa,Hà Nội,sdt 0362353228
    Đây là mạch cackot thôi mà nó gần như mạch sun của bạn đã lắp nhưng hệ số khuếch đại nhỏ hơn mạch đó một ít...và có hệ số khuếch đại lớn hơn mạch SRPP theo sơ đồ của bạn....
     
  7. panzer90

    panzer90 Advanced Member

    Joined:
    20/3/16
    Messages:
    3.427
    Likes Received:
    2.188
    Các cụ cho e hỏi con 270k dập mass trên đường tín hiệu có tác dụng j ah? Nó gọi là j ? Có phải hồi tiếp ko ah
     
  8. My FB

    My FB Advanced Member

    Joined:
    9/9/06
    Messages:
    2.893
    Likes Received:
    693
    Location:
    Phu Nhuan - Ho Chi Minh City
    Trở 270K + Trở 100K// với tụ 0,2uF là cầu chia áp thôi bác
    Twin triode giờ thành Pentode => hơi phí :p
     
  9. eng.tuananh

    eng.tuananh Advanced Member

    Joined:
    26/11/08
    Messages:
    2.224
    Likes Received:
    503
    Location:
    Ha Noi
    K hiểu sao mạch cascode vẫn còn ứng dụng hả b?
    Trở 270k là trở lưới, có tác dụng bias cho đèn trong chế độ autobias. ( tạo áp ~0 tại lưới, khi đó chênh áp giữa cathode vs grid là áp bias)
     
  10. nguyenha7940

    nguyenha7940 Advanced Member

    Joined:
    5/12/12
    Messages:
    4.304
    Likes Received:
    1.386
    Location:
    Đống Đa,Hà Nội,sdt 0362353228
    Mạch này là dạng mạch ghép trực tiếp hai bóng 3 cực....
    Vậy sao thành pentode được...
     
  11. eng.tuananh

    eng.tuananh Advanced Member

    Joined:
    26/11/08
    Messages:
    2.224
    Likes Received:
    503
    Location:
    Ha Noi
    Hờ hờ! Pentode giả triode vậy sao twine triode k giả đấu kiểu pentode đc?
    B nghiên cứu triode, beam vs pentode đê
     
  12. nguyenha7940

    nguyenha7940 Advanced Member

    Joined:
    5/12/12
    Messages:
    4.304
    Likes Received:
    1.386
    Location:
    Đống Đa,Hà Nội,sdt 0362353228
    Nó là mạch ghép trực tiếp giữa hai mạch khuếch đại khuếch đại catot nối đất ghép trực tiếp với mạch lưới nối đất... Từ đó sẽ hiểu mạch đó khuếch đại thế nào thôi phải không eng.tuananh....
     
    roy7man likes this.
  13. Hodio

    Hodio Advanced Member

    Joined:
    11/10/12
    Messages:
    319
    Likes Received:
    121
    NGUỒN CẤP TỐI ĐA CHO BÓNG 2A3 LÀ BAO NHIÊU?
    Các bác cho em hỏi, nguồn cho bóng 2a3 tối đa là bao nhiêu thì không ảnh hưởng xấu đến ampli. Ví dụ trong mạch thiết kế của Sun Audio họ thiết kế là 320v.
    schemat-Sun.jpg
    Em đọc rất nhiều datasheet của các bóng 2A3, thì giá trị Max: Plate Voltage nó khác nhau quá, nên đọc một hồi là loạn đao pháp luôn, nên lên đây hỏi các tiền bối cho chắc.
    Ví dụ bóng EL 2a3:
    2a3-S.jpg
    Bóng AV 2a3:
    AV 2A3.jpg
    Bóng JJ 2a3:
    2a3_40_popis_001_v.jpg
    Nhưng bóng RCA 2a3 thông số này nó thấp quá (theo datasheet) không biết em đọc có sai không?
    2a3_p1.gif
    Thắc mắc của em là, giả sử em hiểu đúng về thông số bóng RCA 2a3, nguồn tối đa là 300v, vậy:

    - Tại sao các mạch thiết kế cho ampli đều dùng thông số này cao hơn 300v, có mạch dùng đến 400v-450v?
    - Nếu em đọc sai, thì Max Plate Voltage của bóng RCA 2a3 là bao nhiêu? datasheet search mãi không thấy. Quan tâm đến vấn đề này vì đang xài RCA 2a3 và chắc là tiếp tục nâng cấp tiếp 2a3 RCA cao hơn.

    Các tiền bối ghé qua cho em xin đôi lời chỉ giáo, cám ơn nhiều!
     
  14. thienthanh

    thienthanh Advanced Member

    Joined:
    9/2/07
    Messages:
    2.948
    Likes Received:
    60
    Location:
    Hạ Long - Quảng Ninh
    Anh My có shema mạch này ko
     
  15. My FB

    My FB Advanced Member

    Joined:
    9/9/06
    Messages:
    2.893
    Likes Received:
    693
    Location:
    Phu Nhuan - Ho Chi Minh City
    Gửi Hiếu ...:p
    2A3 SE Schematic.png
     
    Last edited: 25/9/18
    AmaZa likes this.
  16. My FB

    My FB Advanced Member

    Joined:
    9/9/06
    Messages:
    2.893
    Likes Received:
    693
    Location:
    Phu Nhuan - Ho Chi Minh City
    Ua cho 2A3 bác nên chạy nhỏ hơn hoặc bằng 300v. Ua ở đây bác nên hiểu là bác đo ở chân số 2 của bóng 2A3. Trong data sheet có ghi rõ là 300v Max

    Chơi bóng thì ai cũng thích chơi bóng cổ. Ít ai thích chơi "bóng dị" (Kiểu như 300B đốt tim 2,5v giống như bác show ở trên. Ua cao hơn volts max một tí nhưng Ia nhỏ hơn Ia max thì cũng không có vấn đề gì nhiều. (dân chơi khoái Volts cao, dòng thấp mà bác :p tấc nhiên không quá 5%)

    Data sheet 2A3 RCA bác show ghi rất rõ:
    Maximum rating
    PLATE VOTAGE..........300 max. Volts
    Xin bác lưu ý B+ sẽ cao hơn Ua vì khi qua OPT điện áp sẽ giảm xuống khoảng 10v
    Vài xxx ý bác tham khảo:p

    P/s: Đốt tim 2A3 nên đốt AC bác nhé
     
    Hodio likes this.
  17. DJVDK

    DJVDK Advanced Member

    Joined:
    16/3/09
    Messages:
    1.025
    Likes Received:
    432
    Trước em có làm con 300b dùng mạch mở & lái bên dưới
    Em thấy ok lắm.Lúc nào chủ topic rảnh rỗi ,ráp nháp so sánh thử với 2 mạch kia xem sao. ^^

    [​IMG]
     
  18. Hodio

    Hodio Advanced Member

    Joined:
    11/10/12
    Messages:
    319
    Likes Received:
    121
    Cám ơn bác nhiều! Hoá ra các loại bóng 2a3 không hoàn toàn giống nhau phải ko bác. Vậy khi quyết định sử dụng bóng của hãng nào mình phải lưu ý thông số này, trong khi mạch thiết kế luôn có nguồn cao hơn 300v.
     
    My FB likes this.
  19. Hodio

    Hodio Advanced Member

    Joined:
    11/10/12
    Messages:
    319
    Likes Received:
    121
    Tks bác, mình sẽ thử mạch này.
     
    HAQUYMANH likes this.
  20. Hodio

    Hodio Advanced Member

    Joined:
    11/10/12
    Messages:
    319
    Likes Received:
    121
    Hi bác My FB,
    Sáng nay cafe 1 mình search các forum DIY nước ngoài về vấn đề maximum plate voltage em đọc được như sau:
    - Thông số maximum plate voltage là hiệu giữa nguồn cấp cho chân 2 bóng 2a3 và vol đo ở cathod. Ví dụ: mạch Sun Audio nguồn cấp chân 2 là 320v, vol ở cathod là 47v, vậy hiệu này là: 320v-47v=273v bé hơn 300v (maximum plate voltage của rca 2a3). Nên mạch vẫn nằm trong ngưỡng an toàn cho bóng rca 2a3.
     
    Last edited: 26/9/18
  21. Nguyễn Đức Linh

    Nguyễn Đức Linh Approved Member

    Joined:
    25/12/15
    Messages:
    46
    Likes Received:
    29
    bác cho em xin sơ đồ mạch của ampli này được không
     
  22. tepriu

    tepriu Advanced Member

    Joined:
    31/5/06
    Messages:
    971
    Likes Received:
    446
    Mạch bac Mỹ FB post trên rồi đấy .
    417 qua nối tầng 14 vào 2A3 .
    Pow 2a3 của mình gần giống vậy nối tang bang tụ nghe cũng hay phết .
     
    Nguyễn Đức Linh and My FB like this.
  23. Nguyễn Đức Linh

    Nguyễn Đức Linh Approved Member

    Joined:
    25/12/15
    Messages:
    46
    Likes Received:
    29
    không biết có bác nào làm mạch 2a3 giống bác Rum Beng quán quân giải ampli chim chích năm 2006 chưa. xin bác chia sẻ
     

    Attached Files:

    saynowithwoman likes this.
  24. Newbe

    Newbe Advanced Member

    Joined:
    3/12/15
    Messages:
    1.004
    Likes Received:
    234
    - Gain: Mạch Sun Audio vặn volume góc 3h là đủ nghe cho phòng 25m2, trong khi đó mạch SRPP phải vặn volume đến góc 9h mới tương đương
    Em có 1 thắc mắc bác này muốn tăng gain để làm gì và điểm nào trên volume là 3h và 9h
     
  25. Newbe

    Newbe Advanced Member

    Joined:
    3/12/15
    Messages:
    1.004
    Likes Received:
    234
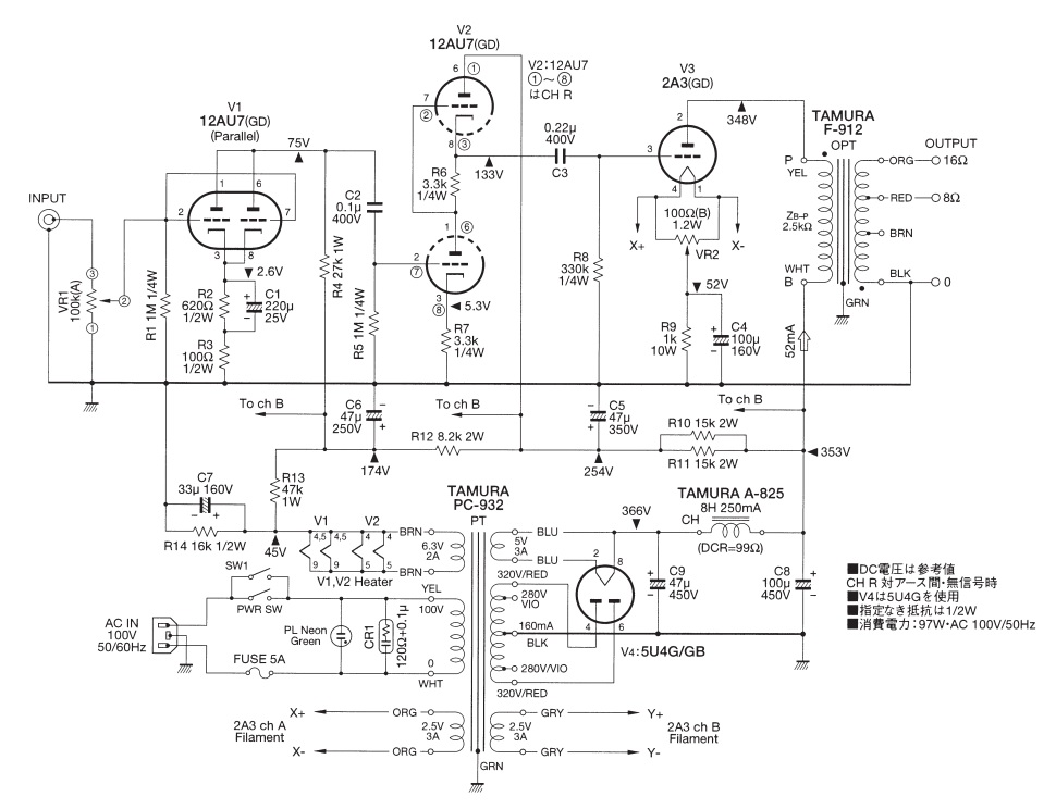
    Em mở topic này để thảo luận về 2 mạch 2a3 SRPP và mạch của Sun Audio SV-2a3 (xem hình).
    Cả 2 mạch chỉ khác nhau phần mạch của bóng 6SN7, còn lại giống nhau toàn bộ. Linh kiện sử dụng cũng giống nhau, trở toàn bộ dùng Kiwame, tụ thoát Blackgate. Sau thời gian hoàn thiện và nghe thử thì em có những nhận xét như sau:

    - Chất âm: như nhau, điều này đương nhiên, vì toàn bộ dàn máy, bóng... giữ nguyên.
    - Gain: Mạch Sun Audio vặn volume góc 3h là đủ nghe cho phòng 25m2, trong khi đó mạch SRPP phải vặn volume đến góc 9h mới tương đương.
    - 3 dãi: Mạch Sun Audio nhẹ nhàng, tập trung vào mid nhiều, treb tơi nhuyễn, chi tiết, bass hơi nhẹ, nhưng vẫn tốt. Mạch SRPP cho 3 dãi đều hơn. Cá nhân em thích mạch SRPP hơn.

    Bây giờ, em muốn tăng gian cho mạch SRPP lên, thì phải làm sao các Sếp nhỉ? Các Sếp có ai đã trãi nghiệm 2 mạch này đi qua đây cho xin vài lời chỉ giáo :).

    View attachment 378499 [/QUOTE]
    Em có 1 thắc mắc bác này muốn tăng gain để làm gì và điểm nào trên volume là 3h và 9h
     
Tags:

Share This Page

Loading...