Sưu tầm Mạch AMP đèn

Discussion in 'Đèn điện tử' started by buiducbac, 23/5/16.

  1. quanghao

    quanghao Advanced Member

    Joined:
    30/10/06
    Messages:
    7.598
    Likes Received:
    321
    Location:
    Thành Công
    cái này phức tạp quá, bác làm cái này nè, đơn giản hơn.

    Tuy nhiên tất cả các mạch này trở kháng vấn lớn lắm. nhiễu chưa thấp

    http://www.tubecad.com/2008/09/13/janus%20regulator.png
     

    Attached Files:

  2. quangminh02

    quangminh02 Advanced Member

    Joined:
    18/1/10
    Messages:
    169
    Likes Received:
    0
    Em theo các bác cái sơ đồ nguồn ổn áp cho Pre , dùng loại PCL họ 82 84 86 có được không . Các bác OK là nhà em làm mạch in mạ lỗ luôn cho Máu .
     

    Attached Files:

  3. truong_tran_van

    truong_tran_van Advanced Member

    Joined:
    28/7/11
    Messages:
    3.042
    Likes Received:
    106
    Cái kết của vấn đề là các bác tìm vấn đền gì trong các loại ổn áp lai ghép này. Chất âm của đèn, đèn thêm đèn để thêm chất âm của đèn thì vấn đề này cũng hơi thông đấy. Em phân tích trên một số vấn đề khác ví dụ như tạp âm, nội trở, hiệu quả.
    1. Xét trên vấn đề tạp âm của nguồn: Đối với đèn tạp âm nội tương đối thấp so với bán dẫn khi áp dụng các phương pháp triệt nhiễu, cho đèn hoạt động ở các mức trung bình và dưới trung bình. Vấn đề rất khó khăn ở đây không phải là vấn đề tạp âm nội như đã nêu. Tạp âm can nhiễu từ bên ngoài từ các nguồn nhiễu môi trường tác động đến đèn là rất lớn, rồi nhiễu từ dòng điện đi qua sợi đốt gây nên. Nhiễu từ sóng điện từ, các thiết bị dùng điện hay nói một cách khác là nhiễu công nghiệp. Một vấn đề không kém phần quan trọng ở đó là nhiễu do diode ổn áp làm điện áp mẫu dùng để so sánh, cái này ko dễ khác phục vì diode ổn áp ko được đánh giá là lownoise. Để tạp thời khắc phục vấn đề này bằng cách đấu song song với diode. Can nhiễu từ bên ngoài khác phục bằng cách bọc lồng Faraday cho các đèn, cách ly cục biến áp nguồn với mạch nguồn bằng đặt xa và trong các ngăn bọc khác nhau.
    2. Vấn đề về nội trở của nguồn: Nội trở của nguồn ảnh hưởng rất nhiều đến độ chi tiết, độ động và chất âm của mạch, sự đáp ứng của mạch khi sử dụng nguồn này có phần hạn chế. Nội trở của loại nguồn này không được nhỏ phụ thuộc rất nhiều vào đèn công suất
    3. Vấn đề hiệu quả đèn 12ax hịn và đèn công suất hịn ko hề rẻ. Chiếm không gian lớn, hiệu quả về ổn áp, tạp âm ra, nội trở nguồn thua xa các bộ nguồn ổn áp bán dẫn cùng giá thành.
    Em chỉ phân tích về các khuyết điểm của mạch thôi chứ ko có ý gì khác các bác nhé
     
  4. buiducbac

    buiducbac Advanced Member

    Joined:
    25/6/09
    Messages:
    4.165
    Likes Received:
    10
    Location:
    Hà Nội
    Ý tưởng về mạch siêu tuyến tính dùng tube đang hình thành.
    Kết hợp Giữa SERIES và SHUNT để đem lại hiệu quả âm thanh cao hơn.
    - mạch Series dùng Tube EL84 chạy chế độ 110V dòng từ 15-60 mA tuỳ nhu cầu tải.
    - mạch Shunt dùng tube 12AU7 hoặc 5687 hoặc 12BH7. Chạy dòng từ 3-20 mA. Nó sẽ tự động điều chỉnh bù cho biến đổi của tải. Quan trọng hơn tube shunt đóng vai trò chính dẫn tín hiệu xoay chiều của mạch khuếch đại. Nó không có trở kháng với mọi tần số như tụ vì thế hiệu ứng âm thanh trung thực hơn so với tụ kể cả tụ hịn.


    VD như một dạng Shunt sẽ kết hợp với tube series ở vị trí trở 1K
     

    Attached Files:

  5. buiducbac

    buiducbac Advanced Member

    Joined:
    25/6/09
    Messages:
    4.165
    Likes Received:
    10
    Location:
    Hà Nội
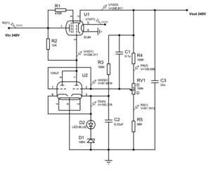
    Mạch Nguồn Super Regu dùng cho Pre. Bao gồm cả Series và Shunt
    Mạch đơn giản dùng bóng EL84 và 12AU7. Không dùng điện trở nối tiếp nào trong mạch. âm thanh không bị ảnh hưởng bởi mầu âm trở và tụ hóa.
    - Điện áp đầu vào 380V, áp ra 250V dòng đáp ứng từ 3-50mA.
    - Dòng Shunt của 12AU7 là 9mA. Kiểu mạch Cascode hồi tiếp âm bù dòng cho tải.
     

    Attached Files:

  6. AGC

    AGC Advanced Member

    Joined:
    21/5/10
    Messages:
    3.582
    Likes Received:
    36
    Location:
    343 Minh Khai - Hà Nội

    Bản vẽ sắc sảo quá
     
  7. hahuy

    hahuy Advanced Member

    Joined:
    7/12/12
    Messages:
    99
    Likes Received:
    5
    Location:
    Hanoi
    E chào các bác. E có đôi bóng vt25 và một số Lk,các bác có mạch nào hay và đơn giản một chút có thể cho e xin để làm đc kg ạ? Vì e là người chơi nên các bác cho e càng chi tiết càng tốt cả phần nguồn luôn .E xin cảm ơn !
     
  8. DJVDK

    DJVDK Advanced Member

    Joined:
    16/3/09
    Messages:
    1.025
    Likes Received:
    432
  9. DJVDK

    DJVDK Advanced Member

    Joined:
    16/3/09
    Messages:
    1.025
    Likes Received:
    432
    tiếp tiếp ,....

    [​IMG]

    em thì khoái 211 lắm nhưng chưa có điều kiện.
    Nếu làm ,chắc nháp mạch này trước xem seo :D
     
  10. quyetdiy

    quyetdiy Advanced Member

    Joined:
    7/11/12
    Messages:
    99
    Likes Received:
    1
    Location:
    Hanoi
    A xem ho e mach nay duoc khong
     

    Attached Files:

  11. quyetdiy

    quyetdiy Advanced Member

    Joined:
    7/11/12
    Messages:
    99
    Likes Received:
    1
    Location:
    Hanoi
    Khong thi a xem co mach nao hay ma chay bong 12au7 thi a chi e voi
     
  12. quyetdiy

    quyetdiy Advanced Member

    Joined:
    7/11/12
    Messages:
    99
    Likes Received:
    1
    Location:
    Hanoi
    Co mach nguon ro rang thi cang tot
     
  13. buiducbac

    buiducbac Advanced Member

    Joined:
    25/6/09
    Messages:
    4.165
    Likes Received:
    10
    Location:
    Hà Nội
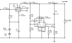
    Mạch này chạy được.

    - Tầng Input dùng SRPP âm thanh nhanh và chi tiết. Có thể dùng 12AU7 thay vào nhưng nâng B2+ lên 300V các linh kiện khác giữ nguyên trị số.
    - Tầng Công suất chạy chế độ Triode để trở kháng ra thấp và giảm méo.
    - Mạch này không dùng hồi tiếp âm nên nghe Vocal sẽ hay hơn.
     
  14. hahuy

    hahuy Advanced Member

    Joined:
    7/12/12
    Messages:
    99
    Likes Received:
    5
    Location:
    Hanoi
    Bác cho e hỏi mạch này dùng bóng 300b thì vt25 có làm đc kg ,và hai nữa OPT mấy k? Tks bác!
     
  15. VuGiaA9

    VuGiaA9 Advanced Member

    Joined:
    8/2/13
    Messages:
    386
    Likes Received:
    376
    Mạch trên là mạch sun audio cho 300b.
    Sun cũng có mạch cho vt25 nhưng điện áp thấp hơn và opt sử dụng là 8k (trên dưới 10k một chút là ổn)
     

    Attached Files:

  16. hahuy

    hahuy Advanced Member

    Joined:
    7/12/12
    Messages:
    99
    Likes Received:
    5
    Location:
    Hanoi
    Cảm ơn bác vugiaA9 e bắt tay vào làm đây!
     
  17. quyetdiy

    quyetdiy Advanced Member

    Joined:
    7/11/12
    Messages:
    99
    Likes Received:
    1
    Location:
    Hanoi
    A xem ho e cai mach cu nguyen ban cua no co ji hay khong anh,
     

    Attached Files:

  18. GOHOME

    GOHOME Advanced Member

    Joined:
    28/4/11
    Messages:
    1.443
    Likes Received:
    31
    Ngoài tầng driver ra phần bias củng hay hay .
     

    Attached Files:

  19. buiducbac

    buiducbac Advanced Member

    Joined:
    25/6/09
    Messages:
    4.165
    Likes Received:
    10
    Location:
    Hà Nội
    Quay lại với Mạch Pre tầng Driver chạy mach Cathode Follower cách ly DC xuất âm biến áp.
    Được bác AGC gửi cho cặp Xuất âm Pre làm thí nghiệm. OPT có Thông số không đẹp lắm băng thông 250hZ - 15K. Thông số Khá hơn quả Motorola chút.

    Hôm nay mới đem ra test thử.
    Kết quả rất tốt gần so với dự tính.
     

    Attached Files:

  20. cuongducphat

    cuongducphat Advanced Member

    Joined:
    4/12/12
    Messages:
    452
    Likes Received:
    0
    Vậy lại đắp chiếu cặp opt môtoro rồi. :D
     
  21. GOHOME

    GOHOME Advanced Member

    Joined:
    28/4/11
    Messages:
    1.443
    Likes Received:
    31
    Không biết hãng của nước nào nhưng nhìn có vẻ sumo .
     

    Attached Files:

  22. buiducbac

    buiducbac Advanced Member

    Joined:
    25/6/09
    Messages:
    4.165
    Likes Received:
    10
    Location:
    Hà Nội
    Test mạch Pre trong những điều kiện sau:
    - Xuất âm đấu sơ cấp 9K, thứ cấp 500R
    - Mắc tải bằng điện trở 4.7K. Trên thực tế em Pow nào gấu nhất trở kháng đầu vào tầm 10K là kịch bảng. Nên test với mức tải 4.7K phù hợp với thực tế hơn so với tải 600R.
    - áp đầu vào 1Vrms; tần số test từ 10hZ - 100KhZ các loại sóng Sin, Vuông, tam giác.

    Kết quả:
    - gain được 3.4 lần
    - băng thông 20hZ -2dB, 30hZ -0db, 20khZ -0dB, 60kHZ +3dB, 100KhZ -1dB. Nghĩa từ 30hZ-20khZ thẳng tưng. Dải cao rất tốt có thể lên đến 100KhZ.

    Khi đấu thứ cấp xuất âm về 125R các thông số khác giữ nguyên như trên.
    Kết quả:
    - gain được 1.6 lần
    - băng thông: 10hZ -1dB, 20hZ -0dB, 20khZ -0dB, 50khZ-3dB. Vậy là khi đấu ở phương pháp nhằm tăng băng thông của OPT như đề xuất ở trang trước băng thông dải dưới được mở rộng hơn nhưng dải cao lại kém đi.
    Tần số cơ bản trong dải âm thanh từ 20hZ-20KhZ thì phuơng án này tốt hơn. Nhưng bị thiệt về gain.

    Hình bên dưới là sóng sin ở 50khZ. Không phân biệt được giữa sóng mẫu và sau khuếch đại.
    Như vậy mạch chấp nhận được
     

    Attached Files:

    DJVDK likes this.
  23. AGC

    AGC Advanced Member

    Joined:
    21/5/10
    Messages:
    3.582
    Likes Received:
    36
    Location:
    343 Minh Khai - Hà Nội
    Để nghe thì phương án 1 có vẻ hay hơn
     
  24. buiducbac

    buiducbac Advanced Member

    Joined:
    25/6/09
    Messages:
    4.165
    Likes Received:
    10
    Location:
    Hà Nội
    Em post lại mạch và hình ảnh đang nghe thử.

    Lão Tổng dự quả này chuẩn quá :lol:

    Phương án 1 thứ cấp đấu ở 500R nghe hay hơn phương án 2 thứ cấp đấu ở 125R.
    Nguyên nhân có lẽ do hài âm bậc cao của phương án 1 lên đến 100khZ mà chưa suy giảm trong khi phương án 2 chỉ lên được 50khZ đã giảm -3dB.

    Với hài bậc thấp phương án 1 kém hơn phương án 2 nhưng có lẽ ảnh hưởng của hài bậc thấp tác động đến não bộ không mạnh bằng hài bậc cao vì thế xét về nhạc tính và tính nhạc thì phương án 1 hay hơn.

    Từ đó lý dải tại sao các hãng hiend đua nhau nâng băng thông dải cao lên đến hàng trăm khZ.
     

    Attached Files:

  25. linh79

    linh79 Advanced Member

    Joined:
    10/9/11
    Messages:
    156
    Likes Received:
    22
    Thực tế là có tiêu chuẩn input 600R hẳn hoi đó bác , và cũng nhiều amply áp dụng, những pow bán dẫn thường nó là ngõ vào balance còn với tube power thì những loại có dùng setup 600R /15/25/35K ..v..v và bên thứ có shunt bẳng R thuần tương ứng hoặc 600R volume input nên nếu set được 600R output thì nên để . Mình nghĩ với cục trên khi đấu // sẽ cho giải thấp tốt hơn khi để tải thấp 600R giải cao cũng khá hơn khi đấu nối tiếp .
     

Share This Page

Loading...