Sưu tầm Mạch AMP đèn

Discussion in 'Đèn điện tử' started by buiducbac, 23/5/16.

  1. buiducbac

    buiducbac Advanced Member

    Joined:
    25/6/09
    Messages:
    4.165
    Likes Received:
    10
    Location:
    Hà Nội
    Tube EL34PP với mạch đơn giản đến mức khó tin
     

    Attached Files:

    Fostex206s likes this.
  2. truong_tran_van

    truong_tran_van Advanced Member

    Joined:
    28/7/11
    Messages:
    3.042
    Likes Received:
    106
    Gần giống với Dynaco ST70 mà bác mạch này chỉ cần hai bóng lái âm thanh chi tiết mạnh mẽ và quyến rũ. Thiếu mạch untraline
     
  3. buiducbac

    buiducbac Advanced Member

    Joined:
    25/6/09
    Messages:
    4.165
    Likes Received:
    10
    Location:
    Hà Nội
    em nó đây DYNACO ST-70, EL34 PP
    Bác có tìm ra điểm khác so với mạch trên không?
     

    Attached Files:

  4. truong_tran_van

    truong_tran_van Advanced Member

    Joined:
    28/7/11
    Messages:
    3.042
    Likes Received:
    106
    Thích tuyến tính thì cao thì mạch này. Nó có thêm phần hồi tiếp 43,7% cho G2 và một tụ pi hồi tiếp
     
  5. truong_tran_van

    truong_tran_van Advanced Member

    Joined:
    28/7/11
    Messages:
    3.042
    Likes Received:
    106
    Bác Bùi định dóng Ampli đèn ạ. Cứ đơn giản hiệu quả là chơi thôi bác . Còn có mạch Super Utraline nữa bác
     
  6. buiducbac

    buiducbac Advanced Member

    Joined:
    25/6/09
    Messages:
    4.165
    Likes Received:
    10
    Location:
    Hà Nội
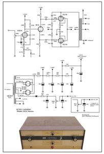
    Nhìn qua thì 2 mạch như nhau.
    Nhưng Có 2 điểm khác nhau cơ bản giữa mạch của ALTEC LANSING , STEREO 345A và DYNACO ST-70:
    - ALTEC LANSING Tube công suất EL34 chạy ở chế độ Penthode còn DYNACO chạy ở UL
    - Tầng Input của ALTEC LANSING dùng tụ Bypass còn DYNACO không dùng tụ thoát cathode.

    Do đó Chất âm của 2 mạch này sẽ khác nhau.
     
  7. pipe28

    pipe28 Advanced Member

    Joined:
    20/5/16
    Messages:
    109
    Likes Received:
    126
    Cám ơn kiến thức uyên thâm của cụ!
    Em hiện tại đang dư một cặp OPT Tango U15-5 như hình, rất thương nhớ SE và thích các loại bóng công suất nhỏ như 45, 2A3, 300B. Cụ xem hộ em có mạch nào theo cụ là đáng chơi để em theo ạ.
     

    Attached Files:

    • f.jpg
      f.jpg
      File size:
      56,3 KB
      Views:
      756
  8. buiducbac

    buiducbac Advanced Member

    Joined:
    25/6/09
    Messages:
    4.165
    Likes Received:
    10
    Location:
    Hà Nội
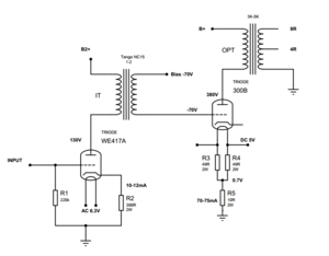
    Bác tham khảo mạch 300B SE do Trưởng tràng Tube Virgo tư vấn cho em trước đây.
    Bác Virgo có hàm ý rằng chắc chắn từ trước đến giờ cậu chưa được nghe một thứ âm thanh hay như vậy :lol:

    Quả là đúng. tube WE417A kết hợp với IT tango NC 16 or 15 là một cặp vô đối.
    Và Nguyên tắc của bác Virgo mạch càng đơn giản càng hay. :D
     

    Attached Files:

  9. vietnho3

    vietnho3 Advanced Member

    Joined:
    20/11/06
    Messages:
    64
    Likes Received:
    2
    mạch này dùng đèn gì vậy bác?
     
  10. buiducbac

    buiducbac Advanced Member

    Joined:
    25/6/09
    Messages:
    4.165
    Likes Received:
    10
    Location:
    Hà Nội
    Dùng 6DJ8 hoặc ECC88.

    Ngoài ra với điện áp cao hơn có thể dùng tube 6SN7 theo mạch sau:
    http://tubecad.com/2012/07/blog0236.htm
     

    Attached Files:

  11. pipe28

    pipe28 Advanced Member

    Joined:
    20/5/16
    Messages:
    109
    Likes Received:
    126
    Cụ cho em xin full schema cả phần nguồn và nếu có full description càng tốt ạ :D
    Em sẽ theo!
     
  12. buiducbac

    buiducbac Advanced Member

    Joined:
    25/6/09
    Messages:
    4.165
    Likes Received:
    10
    Location:
    Hà Nội
    Ngại vẽ quá. Bác gom dần linh kiện chính khi gần đủ em sẽ vẽ lại phần nguồn
     
  13. pipe28

    pipe28 Advanced Member

    Joined:
    20/5/16
    Messages:
    109
    Likes Received:
    126
    Các linh kiện cơ bản gồm OPT tango U15-5 em đang để trong kho, Tango NC-15 em đang bid chắc cũng sẽ về tay em trong một thời gian tới.
    Vì linh ít linh kiện nên em nghĩ bài toán linh kiện không khó đối với em.
     
  14. buiducbac

    buiducbac Advanced Member

    Joined:
    25/6/09
    Messages:
    4.165
    Likes Received:
    10
    Location:
    Hà Nội
    Phân nguồn cho 300B đây.

    Sơ bộ như sau:
    - WE417 chạy dòng từ 10-12mA 130V nằm trong đoạn tuyến tính và phù hợp với dòng chịu đựng của NC15. Có thể phải chỉnh lại giá trị của R2 để đúng với thực tế.
    - 300B chạy dòng 70-75mA 380V và chọn đốt tim DC sẽ đơn ù hơn.
     

    Attached Files:

  15. Teablue

    Teablue Advanced Member

    Joined:
    6/12/05
    Messages:
    4.259
    Likes Received:
    22
    Location:
    Sài Gòn
    Thêm mạch OPT A470 cho hoàng chỉnh luôn
    [​IMG]
     
  16. truong_tran_van

    truong_tran_van Advanced Member

    Joined:
    28/7/11
    Messages:
    3.042
    Likes Received:
    106
    Ậy đấy lâu lắm rồi mới gặp bác Tea ghé thăm diễn đàn
     
  17. buiducbac

    buiducbac Advanced Member

    Joined:
    25/6/09
    Messages:
    4.165
    Likes Received:
    10
    Location:
    Hà Nội
    Huyền thoại McIntosh MC275, KT88/6550 PP
    Đẩy được 75Wrms.
    Dùng nhiều vòng hồi tiếp phức tạp để nâng DF
     

    Attached Files:

  18. truong_tran_van

    truong_tran_van Advanced Member

    Joined:
    28/7/11
    Messages:
    3.042
    Likes Received:
    106
    Vào tango ra cũng tango cho đủ bộ anh
     
  19. truong_tran_van

    truong_tran_van Advanced Member

    Joined:
    28/7/11
    Messages:
    3.042
    Likes Received:
    106
    Anh có giá trị L1 vs L2 ko ạ. Hồi tiếp lưới 2 rất sâu rất nhiều vòng hồi tiếp
     
  20. pipe28

    pipe28 Advanced Member

    Joined:
    20/5/16
    Messages:
    109
    Likes Received:
    126
    Cám ơn bác, Tango NC-15 đã thuộc về em :D như vậy em cần gom thêm 1 choke 5H và 1 biến áp nguồn tango 300V chắc cuối tháng 6 là dự án của em có thể bắt đầu được.
     
  21. buiducbac

    buiducbac Advanced Member

    Joined:
    25/6/09
    Messages:
    4.165
    Likes Received:
    10
    Location:
    Hà Nội
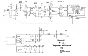
    Heathkit W-6M-70.
    Chạy Tube 6550 PP tương đương KT88.
    mạch gần với McIntosh MC275. khác phần đảo phase
    Chạy UL và hồi tiếp toàn cục
     

    Attached Files:

  22. buiducbac

    buiducbac Advanced Member

    Joined:
    25/6/09
    Messages:
    4.165
    Likes Received:
    10
    Location:
    Hà Nội
    Western Electric KS-16 575.
    Chạy tube 6L6 PP.
    là sản phẩm Made by Mcintosh.
     

    Attached Files:

  23. buiducbac

    buiducbac Advanced Member

    Joined:
    25/6/09
    Messages:
    4.165
    Likes Received:
    10
    Location:
    Hà Nội
    Nội trở của GZ34 khác với diot nên phải chọn lại biến áp nguồn có B+ cao hơn.
    Cụ thể: sau chỉnh lưu qua đèn Van GZ34 hệ số chỉnh lưu vào khoảng 1.11 lần. Do đó phải chọn thứ cấp biến áp 380v - 0 - 380V.
     

    Attached Files:

  24. doancancel

    doancancel Advanced Member

    Joined:
    27/5/11
    Messages:
    592
    Likes Received:
    218
    Mạch Đơn giản Đã làm và đã hát, ko biết có bác nào đã thử chưa :)
     

    Attached Files:

  25. pipe28

    pipe28 Advanced Member

    Joined:
    20/5/16
    Messages:
    109
    Likes Received:
    126
    Biến áp nguồn của em thứ cấp có mỗi 0- 70-280-320V chắc em phải kiếm cục khác vậy
     

    Attached Files:

Share This Page

Loading...