Sưu tầm Mạch AMP đèn

Discussion in 'Đèn điện tử' started by buiducbac, 23/5/16.

  1. My FB

    My FB Advanced Member

    Joined:
    9/9/06
    Messages:
    2.893
    Likes Received:
    692
    Location:
    Phu Nhuan - Ho Chi Minh City
    Hôm nay chẳng thấy mặt mũi đâu cả :wink:
    Em thấy "Chất âm" của cục output này cũng là điều cần bàn (dù băng thông tốt)
     
  2. star385960

    star385960 Advanced Member

    Joined:
    12/3/09
    Messages:
    780
    Likes Received:
    323
    Location:
    Hà Nội
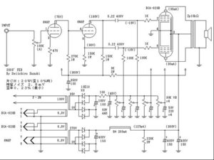
    Em cũng lọ mọ theo các bác đây, cao áp em chỉ chạy đc 269V, còn lại mọi giá trị và đền 12aU7 giống y theo như sẹc ma, out put 150ohm nhé. Cảm nhận đầu tiên là tiếng mờ, gian vặn max volume mới bằng 1 :(.
     

    Attached Files:

  3. audiophile87

    audiophile87 Advanced Member

    Joined:
    16/7/12
    Messages:
    388
    Likes Received:
    20
    Location:
    Kyoto- Japan
    Các bác cho em hỏi, em thấy các mạch thường có con tụ pi mắc // với trở anode tầng đầu mục đích làm gì? Nếu tăng hay giảm thì được gì, mất gì ạ?
     

    Attached Files:

  4. DJVDK

    DJVDK Advanced Member

    Joined:
    16/3/09
    Messages:
    1.025
    Likes Received:
    432
    dzị bác cho thuần 600R đi nào. :D
     
  5. Dimax

    Dimax Approved Member

    Joined:
    20/6/06
    Messages:
    8
    Likes Received:
    1
    Một rổ mạch , các cụ sài tẹt ga : Amp , pre , buffer , active crossover , switch ...
    Các cụ DIY đến đầu bạc răng long luôn. C
    Chúc các cụ mạnh khoẻ.

    http://tomo.fine.to/V.World/shinchaku.html
     
  6. buiducbac

    buiducbac Advanced Member

    Joined:
    25/6/09
    Messages:
    4.165
    Likes Received:
    10
    Location:
    Hà Nội
    Con tụ Pi đó dùng để ngắn mạch tín hiệu tần số cao về nguồn. Chống dao động tự kích tần số siêu cao thường được dùng với những đèn có hệ số Mu cao và hồi tiếp toàn cục.

    Nếu tăng tụ Pi này lên VD đến 0.1uF thì nó lọc hết tín hiệu về nguồn đầu ra của Amp sẽ không có gì.
    Nếu giảm tụ này nhỏ quá thì chỉ có tác dụng dẫn những tín hiệu cao tần đến hàng trăm KhZ
     
  7. ngoanhdung

    ngoanhdung Advanced Member

    Joined:
    14/4/11
    Messages:
    117
    Likes Received:
    2
    Hi bác buiducbac .
    Em muốn làm cái pre 12au7 theo mạch này .nhưng em k có cục opt .chỉ xuất bằng tụ thôi . Theo bác thì có phải điều chỉnh gi cho tối ưu nhất k ạ .
    Thanks bác
     
  8. vmc_ct

    vmc_ct Advanced Member

    Joined:
    22/3/12
    Messages:
    312
    Likes Received:
    22
    E có 4 bóng kt66 và 4 bóng 12au7,2 bóng ecf80 e muốn làm amp pp nhờ cac bác góp ý cho e cho e xin mạch
     
  9. AmaZa

    AmaZa Advanced Members

    Joined:
    15/2/12
    Messages:
    627
    Likes Received:
    92
    Location:
    Japan
    Chào các cụ, không biết có cụ nào có mạch của pre Marantz 7 không ạ?
     
  10. Simple

    Simple Advanced Member

    Joined:
    2/5/11
    Messages:
    1.163
    Likes Received:
    59
    Bóng 829b ít người dùng quá.
    Có AE nào thử mạch này chưa?
     

    Attached Files:

  11. audiophile87

    audiophile87 Advanced Member

    Joined:
    16/7/12
    Messages:
    388
    Likes Received:
    20
    Location:
    Kyoto- Japan
    Sao em thấy đa số mạch PP đều nắn bằng diode nhỉ? :?:
     
  12. vmc_ct

    vmc_ct Advanced Member

    Joined:
    22/3/12
    Messages:
    312
    Likes Received:
    22
    Góp ý dùm e mạch này vơi đường ra 8ohm thì hồi tiếp dùng trở bao nhiêu, mạch này cần điều chỉnh gì không
     

    Attached Files:

  13. buiducbac

    buiducbac Advanced Member

    Joined:
    25/6/09
    Messages:
    4.165
    Likes Received:
    10
    Location:
    Hà Nội
    Không cần chỉnh gì thêm mạch này thực tế em đã chạy rồi độ ổn định cao.
    Nếu xuất tụ thì bác chỉ cần bỏ OPT và thay bằng 1 điện trở 470K nối xuống mass là xong.
     

    Attached Files:

  14. buiducbac

    buiducbac Advanced Member

    Joined:
    25/6/09
    Messages:
    4.165
    Likes Received:
    10
    Location:
    Hà Nội
    Mạch này không hiend lắm vì:
    - nguồn dùng bội áp. Tiếng Bass không tròn và căng âm thanh phụ thuộc vào tụ
    - mạch đảo phase dùng visai khi chỉnh phải có máy đo thì 2 nửa tín hiệu mới cân méo sẽ thấp. Mạch trên dùng điện trở 2 vế lệch nhau đến 5K trên thực tế tín hiệu rất khó cân
     
  15. vmc_ct

    vmc_ct Advanced Member

    Joined:
    22/3/12
    Messages:
    312
    Likes Received:
    22
    Tai vì em đang lắp theo mạch audionote l4i nhìn âm thanh ko " có hơi đèn" chỉ có chất bán dẫn, e xài đèn emperex nhưng vẫn ko cai thiện được, e không biết cải thiện mạch l4i để nghe mềm mại được nên tìm mạch khác, bác góp ý giúp e hoặc cho e mach nào hay hay , thanh you!
     
  16. AmaZa

    AmaZa Advanced Members

    Joined:
    15/2/12
    Messages:
    627
    Likes Received:
    92
    Location:
    Japan
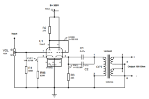
    Các bác xem giúp em mạch pre này với ạ? mạch này có ưu nhược điểm gì ạ?
    [​IMG]
     
  17. truong_tran_van

    truong_tran_van Advanced Member

    Joined:
    28/7/11
    Messages:
    3.042
    Likes Received:
    106
    Năm nay có chơi SUMO nữa ko bác Bùi
     
  18. huyhoanghp96

    huyhoanghp96 Advanced Member

    Joined:
    7/7/11
    Messages:
    3.818
    Likes Received:
    8
    Location:
    HBG198 = beer + ghẹ
    Em nghĩ là không ổn lắm bác ơi :D
     
  19. audiophile87

    audiophile87 Advanced Member

    Joined:
    16/7/12
    Messages:
    388
    Likes Received:
    20
    Location:
    Kyoto- Japan
    Bác phân tích ko ổn chỗ nào giúp em với ạ :?:
     
  20. huyhoanghp96

    huyhoanghp96 Advanced Member

    Joined:
    7/7/11
    Messages:
    3.818
    Likes Received:
    8
    Location:
    HBG198 = beer + ghẹ
    Em nghĩ một cục pre thì không nên phức tạp quá như schematic này. Khi mà đi qua nhiều tầng khuếch đại, nhiều tụ nối tầng rồi opt, mạch hồi tiếp, chất lượng bóng, chất lượng linh kiện thì em nghĩ là hiệu quả về âm thanh cũng không được gì nhiều chưa dám nói là lợi bất cập hại. Ở đây ta cũng chưa xét đến cấu trúc mạch. Chỉ nhiêu vậy đã đủ cho âm thanh em e là không còn "trung thực" nữa rồi :wink:
     
  21. AmaZa

    AmaZa Advanced Members

    Joined:
    15/2/12
    Messages:
    627
    Likes Received:
    92
    Location:
    Japan
    Mạch này là kit Nhật đang được bán với giá 290.000 yen tương đương với khoảng 60 triệu ạ :(
    Tần số: 10Hz~50kHz ±3dB以内 出力0dBm 50kΩ負荷
    Méo: 0.05%以下 周波数1kHz/10kHz/100Hz 出力0.5V 50kΩ負荷

     
  22. truong_tran_van

    truong_tran_van Advanced Member

    Joined:
    28/7/11
    Messages:
    3.042
    Likes Received:
    106
    Chơi tốt bác ạ chẳng sao đâu. Cơ bản bác phải kiếm được cặp opt tốt. Trở kháng ra mạch này thấp
     
  23. huyhoanghp96

    huyhoanghp96 Advanced Member

    Joined:
    7/7/11
    Messages:
    3.818
    Likes Received:
    8
    Location:
    HBG198 = beer + ghẹ
    Em cũng chỉ nêu ý kiến cá nhân thôi. Còn lại vẫn là mọi sự tùy duyên :)
     
  24. AmaZa

    AmaZa Advanced Members

    Joined:
    15/2/12
    Messages:
    627
    Likes Received:
    92
    Location:
    Japan
    Em cảm ơn các bác ạ. họ bán cả bo mạch gồm toàn bộ mạch nguồn nên lúc nào lấy về nghịch xem sao ạ. :D

     
  25. DJVDK

    DJVDK Advanced Member

    Joined:
    16/3/09
    Messages:
    1.025
    Likes Received:
    432
    kít này về VN còn ...+..+.. nữa ah
    Vậy là hơn 60tr rồi , cũng khá đắt nhĩ :D
    mạch pre này xuất PP , thêm quả hồi tiếp ,em nghĩ tiếng rất dày luôn.
     

Share This Page

Loading...