Pre V-Fet 2SK79 SRPP chào xuân 2017

Discussion in 'Bán dẫn' started by giaothu, 16/2/17.

  1. truong_tran_van

    truong_tran_van Advanced Member

    Joined:
    28/7/11
    Messages:
    3.042
    Likes Received:
    106
    Chả hiểu mạch gì nữa, con C1 dẫn đi đâu đấy cụ già, nói túm lại chả hiểu gì
     
  2. nvkhoahcm

    nvkhoahcm Advanced Member

    Joined:
    3/8/09
    Messages:
    1.409
    Likes Received:
    86
    Location:
    Tân Phú - HCM
    Trời...mạch đơn giản vậy cụ không hiểu. Mạch băm ạ... :lol:
     
  3. jamahamvui1978

    jamahamvui1978 Advanced Member

    Joined:
    9/12/13
    Messages:
    2.554
    Likes Received:
    221
    C1 tụ xuất cụ ơi. Để trên nhìn thuận mắt hơn nhưng em nghe gió nói để dưới nghe tốt hơn.
    Cụ google từ khoá parafeed hay parafeed load ahj
     
  4. truong_tran_van

    truong_tran_van Advanced Member

    Joined:
    28/7/11
    Messages:
    3.042
    Likes Received:
    106
    Thế điểm C1 ra cụ so sánh với điểm nào để có áp ra. Hay cụ là cài thế nghi binh lừa tín hiệu
     
  5. jamahamvui1978

    jamahamvui1978 Advanced Member

    Joined:
    9/12/13
    Messages:
    2.554
    Likes Received:
    221
    Uả không chạy hả cụ. Cụ thêm tải giả 600 nối với 2 đầu out xem, Khi đó C1// với vfet qua tải thôi mà.
    Mạch này em chuột ngon lành khi làm L'amp.
    ===============
    Không được nữa thì cụ chạy mô phỏng theo mạch này rồi từ từ gọt đi vậy. Mạch kinh điển đầu tiên W.E nó thế này nhưng sau này người ta né b.a xuất âm và tiện giản dần thành mạch trên ahj:
     

    Attached Files:

  6. audiophile87

    audiophile87 Advanced Member

    Joined:
    16/7/12
    Messages:
    388
    Likes Received:
    20
    Location:
    Kyoto- Japan
    C1 ra mà lại có C2 thoát mass, vậy thì tín hiệu ra gì nữa cụ ja
     
  7. jamahamvui1978

    jamahamvui1978 Advanced Member

    Joined:
    9/12/13
    Messages:
    2.554
    Likes Received:
    221
    Vậy thì dễ ẹc, bỏ lun con Ck đó vẫn hót như thưởng mà càng đỡ tốn ;-)
     
  8. nagini262

    nagini262 Advanced Member

    Joined:
    7/2/08
    Messages:
    1.763
    Likes Received:
    354
    Location:
    Bien Hoa - Dong Nai
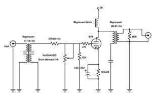
    Mạch parafeed kinh điển đây cụ Ja ới ơi, em lười vẽ rồi chụp hình nên lấy luôn mạch mẫu trên mạng cho tiện :mrgreen:
    Con tụ xuất nối tiếp với sơ cấp biến áp xuất âm và biến áp này sơ cấp ko cần chịu dòng vì đã có con tụ cách ly DC rồi, con tụ gắn nối tiếp trước hay sau cuộn sơ đều được. Mạch parafeed này ko những áp dụng cho preamp mà còn có thể áp dụng cho mạch công suất đèn chạy singled end công suất nhỏ như 300B cũng được và em đã được nghe con amp 300B parafeed của ông bạn già rồi, rất tuyệt 8)
    Cuộn choke, con tụ xuất hay tụ thoát cathode,... thì còn dễ chứ cái biến áp xuất âm thì em thật sự ko biết chọn sơ cấp trở kháng bao nhiêu là đẹp, cụ Trương chọn 600R em không biết có lý do gì ko??? :wink: :?:
     

    Attached Files:

  9. truong_tran_van

    truong_tran_van Advanced Member

    Joined:
    28/7/11
    Messages:
    3.042
    Likes Received:
    106
    Nó lấy với điểm cực D của V.Fet đấy cụ Au
     
  10. truong_tran_van

    truong_tran_van Advanced Member

    Joined:
    28/7/11
    Messages:
    3.042
    Likes Received:
    106
    600 là trở kháng tiêu chuẩn của các đầu ra tín hiệu vì vậy nó tương tác với tải 600R để biết khả năng đáp ứng của mạch. Còn mạch của bác Fix 680R với mục đích khác có liên quan đến việc chống hiện tượng cộng hưởng và mở rộng dải thông cho biến áp, tăng độ ổn định về biên độ trong cả dải tần opt đảm nhiệm truyền đạt đến tải
     
  11. jamahamvui1978

    jamahamvui1978 Advanced Member

    Joined:
    9/12/13
    Messages:
    2.554
    Likes Received:
    221
    Dạ đúng rồi nhưng kiểu này tốn quá cụ ơi, ít người dám thử.
    Chọn b.a cụ Ohm bảo tại điểm Q Zout = Rq=Vq/Iq. Nếu cụ có sẵn b.a thì sửa mạch, nếu mua mới hay quay tay thì nhẩm nhẩm tương đối từ 1-2 lần Zout gắn vào đều kêu ra tiếng ahj :mrgreen:
     
  12. trinh_anhtu

    trinh_anhtu Advanced Member

    Joined:
    6/7/10
    Messages:
    5.676
    Likes Received:
    729
    Location:
    Tel Zalo 0913045685
    Ứ chạy :wink:
     
  13. jamahamvui1978

    jamahamvui1978 Advanced Member

    Joined:
    9/12/13
    Messages:
    2.554
    Likes Received:
    221
    Sao nó ứ chạy vậy , phải sửa sao cho nó chạy đây cụ :mrgreen:
     
  14. langbam

    langbam Advanced Member

    Joined:
    12/1/12
    Messages:
    1.800
    Likes Received:
    28
    Cụ Jà ham vui vào đọc PM dùm cái ợ :)
     
  15. kien258

    kien258 Advanced Member

    Joined:
    12/11/14
    Messages:
    176
    Likes Received:
    17
    45 ) kien258 2 bo PCB
     
  16. nagini262

    nagini262 Advanced Member

    Joined:
    7/2/08
    Messages:
    1.763
    Likes Received:
    354
    Location:
    Bien Hoa - Dong Nai
    Bác nào có datasheet gốc và đầy đủ thông số của 2SK79 thì cho em xin với, cụ Pass bảo với em là cụ ko có datasheet nên cụ ko thể tính toán được, hic! Em search mà sao ko tìm thấy :x
     
  17. triton

    triton Advanced Member

    Joined:
    10/9/15
    Messages:
    85
    Likes Received:
    16
    Cụ Na thử vào đây xem: http://www.amplimos.it/datasheet_english.htm
     
  18. jamahamvui1978

    jamahamvui1978 Advanced Member

    Joined:
    9/12/13
    Messages:
    2.554
    Likes Received:
    221
    Đây cụ.
    Di cảo cùng nét chữ của cụ Dê :lol:
     

    Attached Files:

  19. trinh_anhtu

    trinh_anhtu Advanced Member

    Joined:
    6/7/10
    Messages:
    5.676
    Likes Received:
    729
    Location:
    Tel Zalo 0913045685
    Vẽ vậy chạy sao :p . Cụ Pass cũng khẳng định hay thì ko thể quá đơn giản. Lý do linh kiện chủ động chưa thể tuyến tính vì hạn chế của công nghệ.
     
  20. trinh_anhtu

    trinh_anhtu Advanced Member

    Joined:
    6/7/10
    Messages:
    5.676
    Likes Received:
    729
    Location:
    Tel Zalo 0913045685
    Cụ Ja xem lại mạch này. Ko có phân cực DC là nó ko chạy, sơ đồ giản lược thì cũng nên thêm em tụ à.
     
  21. trinh_anhtu

    trinh_anhtu Advanced Member

    Joined:
    6/7/10
    Messages:
    5.676
    Likes Received:
    729
    Location:
    Tel Zalo 0913045685
    Em ko theo trường phái AQ là méo mới hay. Chuẩn phải là vào ra vẫn thế, nhưng sống chung với lũ trọn đời. Chọn lũ nào thôi. Ăn cỗ về méo tí các cụ hai họ thông và cảm. Méo quá, hôm nay iêm đo chắc chắn cỡ 45% :lol:
     
  22. jamahamvui1978

    jamahamvui1978 Advanced Member

    Joined:
    9/12/13
    Messages:
    2.554
    Likes Received:
    221
    tks cụ!
    Hết riêng em mới bày đồ ra làm được. Để đến bữa đó vừa hàn các cụ vừa chỉ mới nhanh thủng. Giờ em vẫn thấy thêm tải vào nó vẫn tạo thành DC lop giữa D và S => vẫn là parafeed và vẫn chạy được.
     
  23. truong_tran_van

    truong_tran_van Advanced Member

    Joined:
    28/7/11
    Messages:
    3.042
    Likes Received:
    106
    Sửa như mạch của cụ Na nó lại chạy. Cụ già cứ hay vẽ vời mệt nhắm, cứ hãng người ta làm sao thì photo lại mà làm cho đỡ đau đầu
    Các cao nhân trong làng VNAV cho em mấy cục đá vào cái hình dưới đây. Em nghe mấy cây cao bóng nhớn của làng Audio thế giới phân tích. Là dạng sóng bất đối xứng như thế này sẽ cho nhiều hài chẵn. Nhưng méo đến cỡ nào thì chấp nhận được nhất là hài bậc 2. Kính các bác.
     

    Attached Files:

  24. jamahamvui1978

    jamahamvui1978 Advanced Member

    Joined:
    9/12/13
    Messages:
    2.554
    Likes Received:
    221
    Mục đích của em là phối ghép với phần cs. Cần phải gọn, đơn giản, dễ hiểu và dễ làm . Thấy có top về sk79 thì mượn đất chém gió thu được gì hay cái đấy ahj.
    Chứ giờ cụ bảo bê nguyên cái srpp hay parafeed của cụ Na vào thì sao bê ahj.
    ==============
    Khởi động Vfet. Match lại 13 cặp mới thấy gato với các cụ đi sau, giờ mà em bắt ra một quạt làm pre này sẽ nát hết đám 2sk79 trong khi các cụ chỉ cần múc 2 cặp về match lại toàn bộ với sll sẽ ra nhiều quạt và match hơn của em.
     

    Attached Files:

  25. giaothu

    giaothu Advanced Member

    Joined:
    19/7/11
    Messages:
    584
    Likes Received:
    113
    Bàn tiếp:
    Vấn đề 1; 2sk79 nói như cụ già thì ok. Em mua match sẵn nhưng để cho chắc ăn về cũng phải kiểm tra lại có lẽ chuẩn hơn là cái chắc
    Vấn đề thứ 2; điện trở mà các bác thấy trong hình của tạp chí là nikkohm em thấy khả thi cho tầm bình dân đấy
    15k/ con
    Tụ xuất em không dám bàn ở đây vì có rất nhiều lựa chon. Em chỉ nêu ví dụ có thể dùng muse BP giá 15k/ con trong board có 2 con tụ out 22 uf
     

    Attached Files:

Share This Page

Loading...