Pre V-Fet 2SK79 SRPP chào xuân 2017

Discussion in 'Bán dẫn' started by giaothu, 16/2/17.

  1. truongchithanh

    truongchithanh Approved Member

    Joined:
    31/1/14
    Messages:
    33
    Likes Received:
    0
    bác chủ cho em đăng ký 1 bộ đủ linh kiện nhe .
     
  2. xbackarowana

    xbackarowana Advanced Member

    Joined:
    28/8/13
    Messages:
    285
    Likes Received:
    33
    Location:
    Bình Thạnh
     
  3. triton

    triton Advanced Member

    Joined:
    10/9/15
    Messages:
    85
    Likes Received:
    16
    1) nagini262 (một bộ đầy đủ PCB, vfet đã match và các linh kiện bán dẫn khác trong bo nguồn)
    2) espadon_vn
    3) Baoanh_Hue
    4) Duyminh
    5) binh217
    6) kkalord
    7) yeuclassa
    8 ) goldenryver99
    9) vanducuy
    10) jamahavui
    11) corongco
    12)Dgnguyen(một bộ giống bác số 1)
    13)nvkhoahcm
    14) qhminhhuy (1 bộ đầy đủ )
    15)truongchithanh
    16)xbackarowana
    17)triton (một bộ đầy đủ PCB, vfet đã match và các linh kiện bán dẫn khác trong bo nguồn)

    Ui, các cụ nhanh thía. Em một bộ đầy đủ giống cụ Na :D !
     
  4. giaothu

    giaothu Advanced Member

    Joined:
    19/7/11
    Messages:
    584
    Likes Received:
    113
    Giờ này em đang cập nhật thông tim để có chi tiết từng món rõ ràng cho các cụ. Các cụ yên tâm.
    Các cụ tham gia coi đây là topic của chính mình góp ý một cách vô tư thoải mái. Để topic thành công.
    Thân chào!
     
  5. tranchung159

    tranchung159 Advanced Member

    Joined:
    9/8/12
    Messages:
    612
    Likes Received:
    19
    Cho em đăng ký ạ.

    1) nagini262 (một bộ đầy đủ PCB, vfet đã match và các linh kiện bán dẫn khác trong bo nguồn)
    2) espadon_vn
    3) Baoanh_Hue
    4) Duyminh
    5) binh217
    6) kkalord
    7) yeuclassa
    8 ) goldenryver99
    9) vanducuy
    10) jamahavui
    11) corongco
    12)Dgnguyen(một bộ giống bác số 1)
    13)nvkhoahcm
    14) qhminhhuy (1 bộ đầy đủ )
    15)truongchithanh
    16)xbackarowana
    17)triton (một bộ đầy đủ PCB, vfet đã match và các linh kiện bán dẫn khác trong bo nguồn)
    18) tranchung159 (một bộ đầy đủ PCB, vfet đã match)
     
  6. craze

    craze Advanced Member

    Joined:
    18/10/13
    Messages:
    531
    Likes Received:
    41
    Location:
    Phường Ve Chai
     
  7. jamahamvui1978

    jamahamvui1978 Advanced Member

    Joined:
    9/12/13
    Messages:
    2.554
    Likes Received:
    221
    Trong mấy cái hình trên tạp chí họ dùng mấy con tụ vàng nghệ. Đối với dân diy Nhật nó xếp cả tụ shoshin đới. tiếc em quên mất tên nó rồi.
    Cụ check lại xem tên và rổ giá , nếu hợp lý cẩu chơi rất yên tâm. Trở dân chơi Nhật lựa cũng ghê lắm đấy, em thấy toàn màng than và riken không.
     
  8. truong_tran_van

    truong_tran_van Advanced Member

    Joined:
    28/7/11
    Messages:
    3.042
    Likes Received:
    106
    Ai thích nghe mưa trong loa thì cứ rước màng than toàn bộ vào từ đầu chí cuối cứ màng than
     
  9. audiophile87

    audiophile87 Advanced Member

    Joined:
    16/7/12
    Messages:
    388
    Likes Received:
    20
    Location:
    Kyoto- Japan
    Em không thấy tụ nào màu vàng nghệ cả cụ ja ạ
     
  10. nvkhoahcm

    nvkhoahcm Advanced Member

    Joined:
    3/8/09
    Messages:
    1.409
    Likes Received:
    86
    Location:
    Tân Phú - HCM
    Cứ zàng là cụ ấy lên máu. Bão bùng chưa nhằm nhò sá gì mưa gió cụ ơi.
    Hồi chiều có ông gọi rủ em chơi full riken cho nó hết thuốc...em mém hết hồn :lol:
    Theo em cứ Ri foil quất. Bèo nhèo thì Vishay. Ri ken làm gì...
     
  11. khongbietgii

    khongbietgii Approved Member

    Joined:
    9/4/15
    Messages:
    33
    Likes Received:
    2
     
  12. khongbietgii

    khongbietgii Approved Member

    Joined:
    9/4/15
    Messages:
    33
    Likes Received:
    2
    19) khongbietgii ( một bộ đầy đủ vfet đã match)
     
  13. Pencil_Tube

    Pencil_Tube Advanced Member

    Joined:
    25/12/08
    Messages:
    1.218
    Likes Received:
    21
    Location:
    Gò Vấp - Tân Bình
     
  14. anhkhiem_059

    anhkhiem_059 Advanced Member

    Joined:
    4/1/10
    Messages:
    240
    Likes Received:
    144
     
  15. Binh217

    Binh217 Advanced Member

    Joined:
    16/3/14
    Messages:
    335
    Likes Received:
    112
    Location:
    HÀ NỌI
    1) nagini262 (một bộ đầy đủ PCB, vfet đã match và các linh kiện bán dẫn khác trong bo nguồn)
    2) espadon_vn
    3) Baoanh_Hue
    4) Duyminh
    5) binh217(PCB + VFET"match"+trở)
    6) kkalord
    7) yeuclassa
    8 ) goldenryver99
    9) vanducuy
    10) jamahavui
    11) corongco
    12)Dgnguyen(một bộ giống bác số 1)
    13)nvkhoahcm
    14) qhminhhuy (1 bộ đầy đủ )
    15)truongchithanh
    16)xbackarowana
    17)triton (một bộ đầy đủ PCB, vfet đã match và các linh kiện bán dẫn khác trong bo nguồn)
    18) tranchung159 (một bộ đầy đủ PCB, vfet đã match)
    19) anhkhiem_059 (1 bộ đầy đủ pcb, vfet đã match)
    30). Craze[/quote][/quote][/quote]
     
  16. Pencil_Tube

    Pencil_Tube Advanced Member

    Joined:
    25/12/08
    Messages:
    1.218
    Likes Received:
    21
    Location:
    Gò Vấp - Tân Bình
    Các bác quote thiếu mất bác kobietgi và em rồi ạ. Nhờ bác nào dùng pc edit giúp với, em xài đt mãi ko làm được
     
  17. jamahamvui1978

    jamahamvui1978 Advanced Member

    Joined:
    9/12/13
    Messages:
    2.554
    Likes Received:
    221
    Lão cứ lấy cái kno làm mấy con opamp ểu của thần gió ra dọa em. Lão bữa nào thử màng than cổ của Riken, AMRG, Kiwame thử xem nó có sôi không :lol:

    Mà cũng nhiều cụ dính gió chứ không riêng gì lão. Em nhớ có bữa bãi nó về vài bao tải trở, em hì hục lục được vài kg trở nguyên Dale RN55D sai số 1-5%, không từ tính nguyên hộp. Lang thang đi kiếm thêm đồ ai dè thằng bạn ve chai lọc lại vứt hết ra chê ... trở màng than không lấy.
    Chán chẳng thèm nói bỏ lại hết :lol:
     
  18. RedGhost

    RedGhost Advanced Member

    Joined:
    22/9/15
    Messages:
    163
    Likes Received:
    46
    [/quote][/quote][/quote]
     
  19. triton

    triton Advanced Member

    Joined:
    10/9/15
    Messages:
    85
    Likes Received:
    16
    1) nagini262 (một bộ đầy đủ PCB, vfet đã match và các linh kiện bán dẫn khác trong bo nguồn)
    2) espadon_vn
    3) Baoanh_Hue
    4) Duyminh
    5) binh217(PCB + VFET"match"+trở)
    6) kkalord
    7) yeuclassa
    8 ) goldenryver99
    9) vanducuy
    10) jamahavui
    11) corongco
    12)Dgnguyen(một bộ giống bác số 1)
    13)nvkhoahcm
    14) qhminhhuy (1 bộ đầy đủ )
    15)truongchithanh
    16)xbackarowana
    17)triton (một bộ đầy đủ PCB, vfet đã match và các linh kiện bán dẫn khác trong bo nguồn)
    18) tranchung159 (một bộ đầy đủ PCB, vfet đã match)
    19) khongbietgij
    20) Pencil_Tube
    21) anhkhiem_059 (1 bộ đầy đủ pcb, vfet đã match)
    22) redghost (match vfet, 1 bộ đủ pcb, full linh kiện)
    30). Craze

    Em khóc mướn giúp cụ Pencil_Tube :) !
     
  20. craze

    craze Advanced Member

    Joined:
    18/10/13
    Messages:
    531
    Likes Received:
    41
    Location:
    Phường Ve Chai
    Em thấy mạch này linh kiện ít mình làm luôn bộ trở tantalum khỏi mưa gió gì cụ trương nhỉ
     
  21. hadung

    hadung Advanced Member

    Joined:
    27/3/14
    Messages:
    74
    Likes Received:
    33
    31- Hạ Dũng (01 bộ đầy đủ PCB, vfet đã match và các linh kiện bán dẫn khác trong bo nguồn)
     
  22. truong_tran_van

    truong_tran_van Advanced Member

    Joined:
    28/7/11
    Messages:
    3.042
    Likes Received:
    106
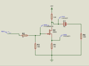
    Mô phỏng tý chui vui.
    Các bác thấy nhé tải 600R méo quá rồi hài chẵn cũng nhiều hài lẻ cũng lắm luôn kiểu này trở kháng ra không thể nhỏ hơn 600R
     

    Attached Files:

  23. truong_tran_van

    truong_tran_van Advanced Member

    Joined:
    28/7/11
    Messages:
    3.042
    Likes Received:
    106
     
  24. triton

    triton Advanced Member

    Joined:
    10/9/15
    Messages:
    85
    Likes Received:
    16
    @ Truong lão, là em edit list giúp cụ Pencil_Tube thôi mà.
    "Các bác quote thiếu mất bác kobietgi và em rồi ạ. Nhờ bác nào dùng pc edit giúp với, em xài đt mãi ko làm được"

     
  25. craze

    craze Advanced Member

    Joined:
    18/10/13
    Messages:
    531
    Likes Received:
    41
    Location:
    Phường Ve Chai
    1) nagini262 (một bộ đầy đủ PCB, vfet đã match và các linh kiện bán dẫn khác trong bo nguồn)
    2) espadon_vn
    3) Baoanh_Hue
    4) Duyminh
    5) binh217(PCB + VFET"match"+trở)
    6) kkalord
    7) yeuclassa
    8 ) goldenryver99
    9) vanducuy
    10) jamahavui
    11) corongco
    12)Dgnguyen(một bộ giống bác số 1)
    13)nvkhoahcm
    14) qhminhhuy (1 bộ đầy đủ )
    15)truongchithanh
    16)xbackarowana
    17)triton (một bộ đầy đủ PCB, vfet đã match và các linh kiện bán dẫn khác trong bo nguồn)
    18) tranchung159 (một bộ đầy đủ PCB, vfet đã match)
    19) khongbietgij
    20) Pencil_Tube
    21) anhkhiem_059 (1 bộ đầy đủ pcb, vfet đã match)
    22) redghost (match vfet, 1 bộ đủ pcb, full linh kiện)
    30). Craze
    31- Hạ Dũng (01 bộ đầy đủ PCB, vfet đã match và các linh kiện bán dẫn khác trong bo nguồn)
    Em khóc mướn giúp cụ Pencil_Tube :)[/quote]
     

Share This Page

Loading...