Pre V-Fet 2SK79 SRPP chào xuân 2017

Discussion in 'Bán dẫn' started by giaothu, 16/2/17.

  1. jamahamvui1978

    jamahamvui1978 Advanced Member

    Joined:
    9/12/13
    Messages:
    2.554
    Likes Received:
    221
    [quote="truong_tran van] Vì vậy Pre dùng 2sk79 có nền cực tĩnh, trở kháng ra rất thấp hàng chục ôm, phối ghép dễ dàng với các loại power, và nghe headphone rất tốt. Điều này thì Pre đèn không thể làm được[/quote]
    Cái này em đồng ý 100%. Khi vọc Vfet em tính sau này sẽ ghép đèn đầu nhưng càng sau nỳ càng ngộ ra kiểu mạch của cụ Pass luôn đòi hỏi trở kháng càng thấp càng tôt và thường chỉ 50-100ohm .... --> em làm phát dùng đến già lun ;-)
    Còn về phần nguồn thì không có ổn với áp gì hết, vẽ ra thêm một bàn thờ lại tốn thêm ... mâm cúng ma. Cụ giáo cứ phang đúng cái nguồn tác giả: 4 con diode , 2 con trở, 1 con zener, 2 con jfet + 2 con pnp rẻ bèo và dễ kiếm là được cái nguồn ổn áp ổn dòng tới 2 lần ồi. Khỏi lăn tăn về nó nữa ạh.
     
  2. giaothu

    giaothu Advanced Member

    Joined:
    19/7/11
    Messages:
    584
    Likes Received:
    113
    Ok! Em hiểu ý cụ ja. Nhất trí nguồn giữ nguyên.
     
  3. truong_tran_van

    truong_tran_van Advanced Member

    Joined:
    28/7/11
    Messages:
    3.042
    Likes Received:
    106
    Cái này em đồng ý 100%. Khi vọc Vfet em tính sau này sẽ ghép đèn đầu nhưng càng sau nỳ càng ngộ ra kiểu mạch của cụ Pass luôn đòi hỏi trở kháng càng thấp càng tôt và thường chỉ 50-100ohm .... --> em làm phát dùng đến già lun ;-)
    Còn về phần nguồn thì không có ổn với áp gì hết, vẽ ra thêm một bàn thờ lại tốn thêm ... mâm cúng ma. Cụ giáo cứ phang đúng cái nguồn tác giả: 4 con diode , 2 con trở, 1 con zener, 2 con jfet + 2 con pnp rẻ bèo và dễ kiếm là được cái nguồn ổn áp ổn dòng tới 2 lần ồi. Khỏi lăn tăn về nó nữa ạh.[/quote][/quote]
    Thánh có cả thúng V.Fet làm xong được con nào show lên cho làng chiêm ngưỡng
     
  4. giaothu

    giaothu Advanced Member

    Joined:
    19/7/11
    Messages:
    584
    Likes Received:
    113
    Để cho chắc chắn các cụ đăng kí cũng yên tâm khỏi phải lăn tăn em xin đc báo giá sơ bộ về kinh phí cũng như thông số kĩ thuật, chất âm như sau
    1) về kinh phí:
    - 2sk79: match 600k/cặp. Không match 500k/ cặp
    - điện trở: 200k/ bộ hết thuốc
    - PCB: 200k mạ vàng tốt nhất có thể
    - tụ tuỳ các cụ
    - biến áp nguồn tuỳ các cụ nhỏ bằng bao thuốc
    Tổng cộng khoảng 1,2tr đến 1,5 tr
    2) thông số kĩ thuật, chất âm
    - Về chất âm thì các cụ ở khu vực Tp.HCM liên hệ nghe trực tiếp cụ kirato khu Q. 10. Cụ thaibao23 Q. Phú Nhuận.
    Thông số kĩ thuật như sóng, đáp tần, đáp tuyến, méo hài... bằng hình ảnh thông qua sự chứng kiến của số đông các cụ. Em xin khất các bác ít ngày tới
     
  5. giaothu

    giaothu Advanced Member

    Joined:
    19/7/11
    Messages:
    584
    Likes Received:
    113
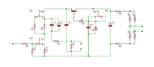
    Lại tiếp tục PCB sơ bộ để các cụ chém em rút phương an đặt PCB
     

    Attached Files:

  6. craze

    craze Advanced Member

    Joined:
    18/10/13
    Messages:
    531
    Likes Received:
    41
    Location:
    Phường Ve Chai
    Cụ làm một phát chuẩn lên đi để anh em góp ý chỉnh sửa luôn đừng làm sơ bộ nữa :D
     
  7. nagini262

    nagini262 Advanced Member

    Joined:
    7/2/08
    Messages:
    1.763
    Likes Received:
    354
    Location:
    Bien Hoa - Dong Nai
    Cụ giaothu có hình chụp gốc trên tạp chí MJ ko? Em search trên mạng thấy nhưng hình chụp mờ quá ko thấy rõ, hic!
     
  8. giaothu

    giaothu Advanced Member

    Joined:
    19/7/11
    Messages:
    584
    Likes Received:
    113
    Em sẽ vẽ rồi đưa lên sau. Ý của em là để các cao thủ chém trước đã ạ!
     
  9. dgnguyen

    dgnguyen Advanced Member

    Joined:
    17/7/11
    Messages:
    1.335
    Likes Received:
    763
    Bác cho tôi theo một bộ ạ,Cho tôi hỏi thêm là PCB này cắm rút được mấy lần thì hư để con tính toán nhớ hồi xưa mua các Bo DAC TQ,mới cắm rút cỡ 10 lần đã hư rồi.
     
  10. nagini262

    nagini262 Advanced Member

    Joined:
    7/2/08
    Messages:
    1.763
    Likes Received:
    354
    Location:
    Bien Hoa - Dong Nai
    PCB hai mặt mạ xuyên lỗ mà bác cắm rút 10 lần mới hư thì PCB đó quá tốt rồi bác ơi! Tuy nhiên cắm rút bao nhiêu lần thì hư còn phụ thuộc vào tay nghề hàn của người cắm rút nữa bác ạ!
     
  11. giaothu

    giaothu Advanced Member

    Joined:
    19/7/11
    Messages:
    584
    Likes Received:
    113
    Dựa vào sơ đồ và đặc tuyến của con 2sk79 này thi cỡ như cụ truongtranvan đưa ra thông số điện áp, dòng trong vòng một nốt nhạc
     

    Attached Files:

  12. giaothu

    giaothu Advanced Member

    Joined:
    19/7/11
    Messages:
    584
    Likes Received:
    113
    Em tranh thủ lập list bác nào quan tâm thì vào sửa:
    1) nagini262
    2) espadon_vn
    3) Baoanh_Hue
    4) Duyminh
    5) binh217
    6) kkalord
    7) yeuclassa
    8 ) goldenryver99
    9) vanducuy
    10) jamahavui
    11) corongco
     
  13. nvkhoahcm

    nvkhoahcm Advanced Member

    Joined:
    3/8/09
    Messages:
    1.409
    Likes Received:
    86
    Location:
    Tân Phú - HCM
     
  14. nagini262

    nagini262 Advanced Member

    Joined:
    7/2/08
    Messages:
    1.763
    Likes Received:
    354
    Location:
    Bien Hoa - Dong Nai
    1) nagini262 (một bộ đầy đủ PCB, vfet đã match và các linh kiện bán dẫn khác trong bo nguồn)
    2) espadon_vn
    3) Baoanh_Hue
    4) Duyminh
    5) binh217
    6) kkalord
    7) yeuclassa
    8 ) goldenryver99
    9) vanducuy
    10) jamahavui
    11) corongco

    13)nvkhoahcm
     
  15. nagini262

    nagini262 Advanced Member

    Joined:
    7/2/08
    Messages:
    1.763
    Likes Received:
    354
    Location:
    Bien Hoa - Dong Nai
    Em thấy trên Google có hình này nhưng mờ quá! Hình thấy sơ đồ mạch ghép chung với sơ đồ nguồn luôn, có cả trị số linh kiện luôn thì phải?! Bác chủ có hình này mà rõ hơn ko?
     

    Attached Files:

    • c.jpg
      c.jpg
      File size:
      59,5 KB
      Views:
      170
  16. dgnguyen

    dgnguyen Advanced Member

    Joined:
    17/7/11
    Messages:
    1.335
    Likes Received:
    763
     
  17. giaothu

    giaothu Advanced Member

    Joined:
    19/7/11
    Messages:
    584
    Likes Received:
    113
    Cả cái fre chỉ có con k79 là đắt.
    Ghép với nap240
     

    Attached Files:

  18. giaothu

    giaothu Advanced Member

    Joined:
    19/7/11
    Messages:
    584
    Likes Received:
    113
    Chính xác nó đó nhưng tạp chí này là tạp chí số 2 thì phải
     
  19. giaothu

    giaothu Advanced Member

    Joined:
    19/7/11
    Messages:
    584
    Likes Received:
    113
    Input chơi cả phono
     
  20. dgnguyen

    dgnguyen Advanced Member

    Joined:
    17/7/11
    Messages:
    1.335
    Likes Received:
    763
    Cái này có Volume không mấy bác?
     
  21. giaothu

    giaothu Advanced Member

    Joined:
    19/7/11
    Messages:
    584
    Likes Received:
    113
     
  22. giaothu

    giaothu Advanced Member

    Joined:
    19/7/11
    Messages:
    584
    Likes Received:
    113
    Có bác ạ!
     
  23. qhminhhuy

    qhminhhuy Advanced Member

    Joined:
    14/7/12
    Messages:
    84
    Likes Received:
    27
     
  24. truong_tran_van

    truong_tran_van Advanced Member

    Joined:
    28/7/11
    Messages:
    3.042
    Likes Received:
    106
    Cái này còn phụ thuộc trình độ cắm rút nữa. Mà mạch đã test chắc ăn rồi còn cắm rút gì nữa ạ. V.Fet em tin rằng không có con đương đương để thay thế được ạ, Còn tụ trở Bác có chỉnh chọt cùng lắm là 5-7 lần không quá 10 lần đâu ạ
     
  25. truong_tran_van

    truong_tran_van Advanced Member

    Joined:
    28/7/11
    Messages:
    3.042
    Likes Received:
    106
    Ơ thánh khoa thích con số 13 nhỉ
     

Share This Page

Loading...