Pre V-Fet 2SK79 SRPP chào xuân 2017

Discussion in 'Bán dẫn' started by giaothu, 16/2/17.

  1. giaothu

    giaothu Advanced Member

    Joined:
    19/7/11
    Messages:
    584
    Likes Received:
    113
    Vâng cảm ơn cụ!! Gửi sau cũng đc
     
  2. giaothu

    giaothu Advanced Member

    Joined:
    19/7/11
    Messages:
    584
    Likes Received:
    113
    Tình hình có nhiều cụ pm, gọi cho em, em ghi nhận! Tất cả em đã tổng hợp xong. Cụ nào delay thì các cụ thêm 4 ngày nữa tức 4/3: 2017 chốt khói lửa mấy cụ đã gọi điện và pm nhé. Thân!
     
  3. Pencil_Tube

    Pencil_Tube Advanced Member

    Joined:
    25/12/08
    Messages:
    1.218
    Likes Received:
    21
    Location:
    Gò Vấp - Tân Bình
    Trong thời gian chờ đợi tới giờ G, bác chủ up hình PCB phiên bản cuối để anh em ước lượng kích thước linh kiện được ko ạ?
     
  4. jamahamvui1978

    jamahamvui1978 Advanced Member

    Joined:
    9/12/13
    Messages:
    2.554
    Likes Received:
    221
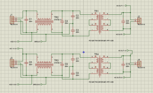
    Em test cái nguồn này để làm vfet, trước mắt lấy áp 19.5 làm B1. Ăn áp pà cố các cụ ahj => B.a chắc ăn phải (18->24vac)x2. Cụ nào chưa có, chưa mua hoặc chưa quay tay tốt nhất chờ lứa chuột bạch đầu rồi tính tiếp cho chắc.
     

    Attached Files:

  5. heu

    heu Approved Member

    Joined:
    21/11/16
    Messages:
    23
    Likes Received:
    7
    Cụ test cái mạch nguồn chạy K117 và C1845? Em cũng đang có câu hỏi không biết cái vụ không quá 40VAC là do đâu? chẳng là em có cái cục BA, bên ngoài chẳng ghi gì nhưng đo không tải thì nó là 26v-21v-0-21v-26v, không biết có dùng cho mạch này không nữa?
     

    Attached Files:

  6. giaothu

    giaothu Advanced Member

    Joined:
    19/7/11
    Messages:
    584
    Likes Received:
    113
    Bác lấy 21 với 21 đc 42vac nắn đc khoảng 58v, 59v hơi cao tí không sao đâu bác! Em chỉ nói ở vùng an toàn thì tối thiểu là 32vac không đươi 32vac lúc này ổn áp mất tác dung và đến 40 vac. Từ 36 đến 40vac là đẹp nhất,
     
  7. jamahamvui1978

    jamahamvui1978 Advanced Member

    Joined:
    9/12/13
    Messages:
    2.554
    Likes Received:
    221
    Ngon wa' :shock:
    Em chịu chết vì không biết nó quấn sao cụ ơi. Cũng chẳng biết nguồn này nó yêu cầu rớt tối thiểu nhiêu V là đẹp nên không trả lời bậy được.
    Hồi đầu làm quen với nguồn ổn áp, cũng lăn tăn với vụ b.a hỏi popu. Nó kêu cần nhiêu DC cứ cứ tìm B.a tầm đó AC là được, còn lại chỉnh mạch. Em va mấy lần chưa thấy nó sai ahj, áp ra không đúng thì tìm chỗ chỉnh lọ mọ tý sẽ ra đúng ý.
    Như nguồn này sau này sau này nếu có thừa thiếu cụ thử chỉnh bằng cách thay đổi giá trị con zener ahj.
     
  8. giaothu

    giaothu Advanced Member

    Joined:
    19/7/11
    Messages:
    584
    Likes Received:
    113
    Thiếu gì cách phải không cụ già. Heeee
     
  9. truong_tran_van

    truong_tran_van Advanced Member

    Joined:
    28/7/11
    Messages:
    3.042
    Likes Received:
    106
    Cắm vào điện lưới nhà bác thử đo thực tế ở 21v - 21v được bao nhiêu bác
     
  10. qhminhhuy

    qhminhhuy Advanced Member

    Joined:
    14/7/12
    Messages:
    84
    Likes Received:
    27
    em có 2 cục này sợ to quá, mà lại là điện 100v ra 36.5v đôi :( chắc em quấn cục khác
    Bác nào cần thì ới em
     

    Attached Files:

  11. Pencil_Tube

    Pencil_Tube Advanced Member

    Joined:
    25/12/08
    Messages:
    1.218
    Likes Received:
    21
    Location:
    Gò Vấp - Tân Bình
    Cục này chắc làm pow bác ơi, tận 110VA mà
     
  12. giaothu

    giaothu Advanced Member

    Joined:
    19/7/11
    Messages:
    584
    Likes Received:
    113
     

    Attached Files:

  13. thaibao23

    thaibao23 Advanced Member

    Joined:
    20/9/12
    Messages:
    478
    Likes Received:
    96
    Mấy cục này em thấy quen quen, hố hố
     
  14. giaothu

    giaothu Advanced Member

    Joined:
    19/7/11
    Messages:
    584
    Likes Received:
    113
    Tại có người chê nhỏ nên em lượm về cất tủ
     
  15. Pencil_Tube

    Pencil_Tube Advanced Member

    Joined:
    25/12/08
    Messages:
    1.218
    Likes Received:
    21
    Location:
    Gò Vấp - Tân Bình
    Cục này thì bá đạo quá rồi!!!
     
  16. truong_tran_van

    truong_tran_van Advanced Member

    Joined:
    28/7/11
    Messages:
    3.042
    Likes Received:
    106
    loại này không có màng chắn E hử
     
  17. Pencil_Tube

    Pencil_Tube Advanced Member

    Joined:
    25/12/08
    Messages:
    1.218
    Likes Received:
    21
    Location:
    Gò Vấp - Tân Bình
    Em có cục có màn chắn E, mình nối cái này với vỏ máy hả bác?
     
  18. espadon_vn

    espadon_vn Advanced Member

    Joined:
    26/3/08
    Messages:
    8.580
    Likes Received:
    181
    Location:
    KenKen /Xóm 4 - Lại Yên - Hoài Đức - Hà Nội/ Số 4
    Loại này được quấn sơ/thứ trên 2 nửa bobin riêng biệt, thế có cần màn chắn E ko ạ :p
     
  19. giaothu

    giaothu Advanced Member

    Joined:
    19/7/11
    Messages:
    584
    Likes Received:
    113
    Càng kĩ thì tất nhiên càng tốt. nhưng caay nhà lá vườn thì có gì làm nấy heeeeee
     
  20. langbam

    langbam Advanced Member

    Joined:
    12/1/12
    Messages:
    1.800
    Likes Received:
    28
    May quá, nay nhớ ra là có cái biến áp xuyến Phe do lão muihex săn, quấn do hãng biến áp nổi tiếng Thủy Hoàng dc 35-0-35v chắc phù hợp cho dự ớn này chứ cụ Tranba :mrgreen:
     
  21. espadon_vn

    espadon_vn Advanced Member

    Joined:
    26/3/08
    Messages:
    8.580
    Likes Received:
    181
    Location:
    KenKen /Xóm 4 - Lại Yên - Hoài Đức - Hà Nội/ Số 4
    Dùng Ba này cụ tiết kiệm đc 2 con diode rồi đó :lol:
     
  22. Pencil_Tube

    Pencil_Tube Advanced Member

    Joined:
    25/12/08
    Messages:
    1.218
    Likes Received:
    21
    Location:
    Gò Vấp - Tân Bình
    Nôn quá rồi, em tập kết gần đủ linh kiện chỉ còn con 2SC1845 thôi, bác nào ở HCM làm đầu cầu ship về đi ạ.
     
  23. truong_tran_van

    truong_tran_van Advanced Member

    Joined:
    28/7/11
    Messages:
    3.042
    Likes Received:
    106
    Làm cái đế để cắm biến áp các cụ này
     

    Attached Files:

  24. Binh217

    Binh217 Advanced Member

    Joined:
    16/3/14
    Messages:
    335
    Likes Received:
    112
    Location:
    HÀ NỌI
    Làm cái đế để cắm biến áp các cụ này[/quote]

    Cho e xin cái hình mặt kia để e poin a ơi.
     
  25. truong_tran_van

    truong_tran_van Advanced Member

    Joined:
    28/7/11
    Messages:
    3.042
    Likes Received:
    106
    Cho e xin cái hình mặt kia để e poin a ơi.[/quote]
    Đây bác cái này tùy ý lắp ghép thôi
     

    Attached Files:

Share This Page

Loading...