Firstwatt F5!

Discussion in 'Bán dẫn' started by nagini262, 15/6/08.

  1. nagini262

    nagini262 Advanced Member

    Joined:
    7/2/08
    Messages:
    1.763
    Likes Received:
    354
    Location:
    Bien Hoa - Dong Nai
    Nếu như bác dùng đúng gần 100% linh kiện như sơ đồ (FQA có thể thay bằng IRFP cũng không sao) thì bác chỉnh như sau: (do bác đã chỉnh hát được rồi nên em nói tóm gọn cho dễ, bỏ đi phần đầu)
    + Dùng 1 VOM số thứ nhất kẹp đúng dương và âm vào 2 cọc loa, để thang đo mVDC.
    + Dùng 1 VOM số thứ hai (cũng để thang đo mVDC) kẹp song song 2 đầu trở công suất 1 ohm (trong 4 con của 1 kênh thì chọn con nào cũng được nếu như bác đã match các FET công suất tốt :D ).
    + Biến trở P3 để ngay chính giữa (hoặc vất luôn cho nó lành :mrgreen: ), kế đến ta phải chỉnh 2 biến trở P1 và P2 sao cho VOM thứ nhất về gần với zero volt nhất và VOM thứ 2 về giá trị trong khoảng từ 0.3 đến 0.4V (càng cao thì chạy càng nóng nhưng âm thanh càng hay và ngược lại), lưu ý là chỉ chỉnh trong khoảng điện áp này thôi vì đó là khoảng điểm ngọt tốt nhất cho mạch mà cụ tổ đã tìm ra, nếu heatsink không quá nóng thì chỉnh lên đúng 0.4V, còn nếu nhôm nóng quá thì chỉnh xuống và thấp nhất nếu đã 0.3V rồi mà nhôm vẫn còn quá nóng (theo cảm nhận) thì bác tặng bộ nhôm đó cho em luôn đi rồi mua bộ khác lớn hơn :lol: .
    + Nguyên tắc chỉnh dạng mạch đối xứng này là chỉnh P1 qua lại để xác định chiều nào làm cho VOM 1 lệch về áp dương, chiều nào lệch về áp âm và cũng là để xác định xem chiều nào làm cho VOM 2 tăng áp, chiều nào làm nó hạ áp; tiếp theo làm tương tự với P2. Sau khi xác định chiều chỉnh của 2 biến trở P1 và P2 rồi thì tự khắc sẽ biết cách chỉnh :wink: .
    + Lưu ý là trong lúc chỉnh thì không nên để VOM 1 (output offset) lệch quá 500mV (0.5V), nếu thấy nó lên cao thì dừng và chuyển qua chỉnh biến trở kia để VOM 2 (bias) tiến đến đúng giá trị yêu cầu và cũng là để cho offset trở lại về gần với zero. Ví dụ khi chỉnh offset đã về zero rồi nhưng bias chỉ mới 0.3V, lúc này muốn chỉnh lên 0.4V thì chỉnh P1 chỉ nửa đường cho đạt bias 0.35V rồi dừng và chỉnh P2 lên đủ 0.4V thì khi đó offset mới không lệch khỏi zero.
    + Cho máy chạy khoảng 1h rồi chỉnh lại một lần nữa là xong.
    Good luck! :p
     
  2. vinasoft

    vinasoft Advanced Member

    Joined:
    14/2/09
    Messages:
    143
    Likes Received:
    0
    Em cảm ơn bác !
    bác cho em hỏi chút mong bác giúp, hiện em làm theo các bước như bác nói, nhưng không thể nào điều chỉnh được theo yêu cầu ( điển ra loa thì về 0v nhưng phần biass thì không tăng lên + 0.3v được chỉ có áp - hoặc về 0 ) và tất cả các sò vẫn nguội tanh.
    trong 8 điện trở thì chỉ đo 1 con nào cũng được hay bên sò npn và pnp phải đo riêng?
    nhưng khi gõ tín hiệu vào đường in thì thấy sò mấy hơi nóng.
    ( tất cả các linh kiện và vị trí em kiểm tra lại vẫn ok)
    Thank bác!!
     
  3. lvm

    lvm Advanced Member

    Joined:
    17/12/08
    Messages:
    858
    Likes Received:
    11
    Ở SG thì bác vác qua em em xem cho
     
  4. vinasoft

    vinasoft Advanced Member

    Joined:
    14/2/09
    Messages:
    143
    Likes Received:
    0
    vâng cảm ơn bác ! em lại ở xa quá, tiện bác cho em hỏi là khi có tín hiệu và có tải thì mạch mấy nóng hay khi có điện áp là đã nóng rồi ạ
     
  5. vducuy

    vducuy Advanced Member

    Joined:
    13/10/06
    Messages:
    4.429
    Likes Received:
    8
    Khả năng Idss của JFet qúa thấp, bác có thể tăng con trở 1K lên thành 2K2 rồi chỉnh tiếp. nhớ vặn biến trở P1, P2 về min trước khi đóng điện.
    goodluck.
     
  6. truong_tran_van

    truong_tran_van Advanced Member

    Joined:
    28/7/11
    Messages:
    3.042
    Likes Received:
    106
    Mạch ACA hợp với mấy bác cao niên rồi. Còn thanh niên trẻ khoẻ thì thích uy lực rộng mở
     
    anberrymail likes this.
  7. nagini262

    nagini262 Advanced Member

    Joined:
    7/2/08
    Messages:
    1.763
    Likes Received:
    354
    Location:
    Bien Hoa - Dong Nai
    VOM thứ 2 bác không phải quan tâm đến áp là âm hay dương, chỉ cần độ lớn của nó đạt đủ 0.3V đến 0.4V là ok rồi. Nếu độ lớn không thể đạt quá 0.3V thì một là như bác Uy nói là do Idss của 2 jfet quá thấp, 2 là bác tăng 2 con trở R5 và R6 lên thành 1.5K đến 2.2K như bác Uy hướng dẫn thì ok, tuy nhiên trước khi thay thì cho chạy và chỉnh bias xuống còn 0.1V là Ok :D
    Riêng class A thì hát hay không thì nó vẫn nóng như nhau, mạch này thì khi hát lớn mấy con fast diode sẽ nóng hơn khi không hát, tuy nhiên nó nóng ít nên không ảnh hưởng nhiều :wink:
     
  8. truong_tran_van

    truong_tran_van Advanced Member

    Joined:
    28/7/11
    Messages:
    3.042
    Likes Received:
    106
    Bác Uy có bao giờ thử F5 tubo v2 bằng hai cặp jfet kênh chưa thường bác mách jfet sai số 4 con dưới 4% thậm chí 2% thì ghép hai cặp kênh để chơi tubo đi ạ thay đổi trở fix lại chút là ok F5 các bác nên dùng dong mosfet có điện áp mở cao để phù hợp với tải của jfet
     
  9. vducuy

    vducuy Advanced Member

    Joined:
    13/10/06
    Messages:
    4.429
    Likes Received:
    8
    Em đã thử ghép đôi jfet rồi bác ạ. Cho bản turbo V2. Dưng mà hồi đó hát cỡ 1 tuần tự nhiên khói bốc đen xì nên em quê bỏ turbo luôn. Đến giờ mới thấy mình cần turbo
     
  10. truong_tran_van

    truong_tran_van Advanced Member

    Joined:
    28/7/11
    Messages:
    3.042
    Likes Received:
    106
    Em biết bác tốn ko ít fet cho dự án này theo em sự bất ổn định của mạch là do jfet chạy áp cao nên nóng trôi điểm làm việc và cái kết là khói lửa. Em khắc phuc nhược điểm này bằng mạch casdcos như tầng đầu của Gỗ mục định áp cho cực D của jfet hoạt động 12V. Cự E của 2n5551 vs 2n5401 đấu vào D của jfet cực B thì được đấu vào nguồn ổn áp 12 V. Như vậy cực 20 VDC được rơi trên CE của 5551, 5401 vì vậy jfet hoạt động rất ổn định và cháy nổ ko thể xảy ra. Còn tải trở chỉnh bias Fet vẫn như cũ ở cực C của 5551,5401. Tạp âm đảm bảo thấp hơn nhiều.
     
  11. vducuy

    vducuy Advanced Member

    Joined:
    13/10/06
    Messages:
    4.429
    Likes Received:
    8
    Cũng ko hẳn bác ạ. Xưa dùng tản nhiệt bé và ko kiểm soát được diode nên nó mới die thôi. Giờ làm laik thì ok thoai
     
  12. truong_tran_van

    truong_tran_van Advanced Member

    Joined:
    28/7/11
    Messages:
    3.042
    Likes Received:
    106
    Vấn đèn F5 tubo khi bị trôi bias thì dòng ids tăng nếu fix dòng lớn thì nguy cơ sâp hầm càng cao. Nhiều bác chọn diode Fast có Uak thấp chỉ cần tăng lên một chút là diode thông và dòng Ids ko được kiểm soát nên toi. Mục đích hạ điện áp trên DS củ jfet là giảm tạp âm nhiệt rất nhiều và méo vì nhiệt của jfet. Và điểm làm việc đẹp nhất của jfet la Uds từ 5-15 VDC còn phần trên kiểm soát rất kém. Ko chỉ F5 mà F6 em cũng sẽ fix lại điện áp cho jfet chạy áp 12 VDC. F5 standa chỉ tốt cho loa toàn dải. Còn F5 tubo mới trị được các đôi loa khi tính nhiêu way
     
  13. vinasoft

    vinasoft Advanced Member

    Joined:
    14/2/09
    Messages:
    143
    Likes Received:
    0
    Em xin cảm ơn các bác! Đúng như 2 bác hướng dẫn, em đã thay điện trở và nó bias được ngay.
    Nhưng mới lên đến khoảng 240 ma mà đã nóng kinh khủng và em cũng chưa dám lên nữa, các bác cho em hỏi là tại sao nó không thể ổn định mà nó cứ lên xuống lúc tăng lên 250 lúc lại 230 ( vì em đang bias ở 240ma) còn khi mới cắm điện thì nó lên đến 300ma và tụt dần nếu để nguội hẳn mà cắm điện thì lên đến 0.5v ( nguy hiểm cháy nổ khi mới bật máy)
    vấn đề như vậy có phục được không ạ và nó được thiết kế là như thế hay bị lỗi ạ.
     
  14. nagini262

    nagini262 Advanced Member

    Joined:
    7/2/08
    Messages:
    1.763
    Likes Received:
    354
    Location:
    Bien Hoa - Dong Nai
    Hai con trở nhiệt bác đừng để sát nhôm quá, cứ để trên mạch bình thường mà thôi (canh khi đã đậy nắp máy), chức năng là khi nóng trở nhiệt sẽ giảm giá trị trở (loại NTC) và làm cho bias giảm xuống. Mạch này khi chạy càng nóng thì bias sẽ càng lên cao và đặc biệt trong thời gian 1h đầu là bias thay đổi nhiều, do đó cần trở nhiệt hãm lại. Bác cứ canh đặt 2 trở nhiệt cách xa nhôm một khoảng sao cho khi mở máy và khi nóng nhiều bias ít thay đổi là ok (nghĩa là thay đổi của trở nhiệt để làm giảm bias bằng với phần tăng bias khi nóng của mạch). Bên cạnh đó mạch này khi nóng offset sẽ lệch về áp âm, có thể để trở nhiệt TH2 gần với nhôm hơn TH1 để khi nóng TH2 sẽ thay đổi nhiều hơn và làm cho offset bớt trôi về áp âm hơn. Tuy nhiên làm gì thì làm cũng ko nên kẹp sát trở nhiệt vào nhôm vì loại mạch này chạy nóng lắm, về lâu dài sẽ làm cho trở nhiệt không còn nhạy với nhiệt độ nữa nếu bị nung nóng thời gian dài với nhiệt độ cao :)
     
  15. vducuy

    vducuy Advanced Member

    Joined:
    13/10/06
    Messages:
    4.429
    Likes Received:
    8
    Trước tiên cho em hỏi là bác có matched trở 1ohm và match FET công suất ko ạ?
     
  16. obscurus

    obscurus Advanced Member

    Joined:
    28/6/14
    Messages:
    352
    Likes Received:
    4
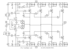
    Ý kiến của bác về cascode nghe hợp lý, cũng có người đã sử dụng phương pháp này cho F5:



    Nhưng trôi điểm làm việc làm sao lại dẫn đến cháy nổ, cái này mình chưa hiểu lắm, bác giải thích rõ 1 tí đc không?
     

    Attached Files:

  17. truong_tran_van

    truong_tran_van Advanced Member

    Joined:
    28/7/11
    Messages:
    3.042
    Likes Received:
    106
    Trôi điểm làm việc chủ yếu là do nhiệt độ tác động các bán dẫn cụ thế là jfet vs mosfet ở mạch này. Thạm chí là cả diode ở mạch này. Khi nhiệt độ tăng thì điểm làm việc giảm. Ví dụ jfet được fix trở 10 ohm ở cực S thì dòng Ids là 8 mA ở nhiệt độ 30°C nhưng 55°C dòng tăng lên 11 mA dòng này tác động đến tải cực D dẫn đến sai số Fix bias pow. Ngoài ra khi nhiệt độ tăng thì tạp âm cũng tăng lên rất nhiều lần đây là điều hoàn toàn ko mong muốn của loa độ nhạy cao. Khi nhiệt độ tăng thì dòng Ids tăng và nhiệt độ do dòng Idc tăng là cho dòng Ids rất mất ổn định. Điện áp khoảng 27 VDC áp vào DS của jfet một công suất toả nhiệt lớn hơn 0.25W đây là một vấn đề không nhỏ. Còn mosfet khi nhiệt độ tăng thì điện áp thông giảm giả sử điện áp 3.5VDC ở nhiệt độ 30°C Ids =1.2 A, ở nhiệt độ 55° C thì Ids là 1.5A như vậy thì các bác biết hậu quả là như thế nào một khi tản nhiệt ko đạt tiêu chuẩn đối với F5 tubo. Có một điểm lưu ý là ko bao giờ được áp diode vào tản nhiệt. Em đã thử nghiệm với diode với nhiệt độ 30 ° C điện áp thông là 0.52 V 0.55 ° C điện áp thông là 0.37 V. Đây là một sai lầm chết người. Lưu ý khi layout nên đặt diode tránh xa các nguồn nhiệt là tốt nhất
     
  18. obscurus

    obscurus Advanced Member

    Joined:
    28/6/14
    Messages:
    352
    Likes Received:
    4
    Hiểu rồi, nghĩa là dòng Id jfet thay đổi dẫn đến áp trên Rd thay đổi mà trở này lại có tác dụng set dòng qua MOS gây lệch bias out. Để khắc phục có thể:
    - Cascode
    - Kiếm K / J Idss = 16mA để chạy với Id = 12-13mA, điểm này là điểm Id không thay đổi theo nhiệt độ của K170 và J74. VỚi Id này thì f dùng cascode không thì quá công suất.

    Vấn đề diode mình lại nghĩ khác, bias luôn f xác định lúc amp nóng nhất. Còn nếu tránh xa nguồn nhiệt, lúc này diode nhiệt độ lại phụ thuộc vào môi trường.
     
  19. truong_tran_van

    truong_tran_van Advanced Member

    Joined:
    28/7/11
    Messages:
    3.042
    Likes Received:
    106
    Tất cả đều nhốt chung một hộp thì nhiệt độ là gàn như ổ định.
     
  20. truong_tran_van

    truong_tran_van Advanced Member

    Joined:
    28/7/11
    Messages:
    3.042
    Likes Received:
    106
    Bác hiểu sai vấn đề rồi. Đây là diod ghim ở cực S của Fet công suất ko phải con thymitor đâu ạ. Con trở nhiệt âm này bác Na đã khuyên không nên áp lên tản nhiệt ở port trước. Diode fix làm sao chỉ có tác dụng với dòng của tín hiệu. Khi có tín hiệu vào thì diode thông giảm suy hao tín hiệu trên Rs hay nói cách khác chông giảm suy hao. Khi chưa có tún hiệu vào diode ko hề thông.
     
  21. obscurus

    obscurus Advanced Member

    Joined:
    28/6/14
    Messages:
    352
    Likes Received:
    4
    Mình có nhắc tới con trở nhiệt âm thymitor nào đâu. Rd mình nói là con R5, R6 trên schematic mình post kèm ấy. Diode là con 2 diode // 2 trở 1R ấy. Mình không hiểu là mình hiểu sai ở điểm nào?

    Khái niệm diode thông của bác hơi lạ, diode chạy từ V+ xuống dưới thế kia mà không thông?
     
  22. nagini262

    nagini262 Advanced Member

    Joined:
    7/2/08
    Messages:
    1.763
    Likes Received:
    354
    Location:
    Bien Hoa - Dong Nai
    Mạch VFET P2 phải chỉnh tầng front-end (sở dĩ có tên front end là vì nó hoạt động như một thiết bị vừa là bộ phận nhận tín hiệu vào, vừa là bộ phận đưa tín hiệu ra như một chiếc amp công suất nhỏ hoàn chỉnh - thiết bị đầu cuối) trước rồi mới ghép vô tầng công suất, tầng công suất chỉ là current gain (khuếch đại dòng) mà thôi. Tầng front end này gồm jfet ngã vào ghép cascode và tầng sau là MOSFET, mà 2 loại này đều trôi theo nhiệt nên chỉnh phải chờ sau 1h mới chính xác. Ghép vô tầng công suất thì tầng này chỉnh lại ảnh hưởng ngược lại tới ngã ra tầng front end, chỉnh front end thì ảnh hưởng luôn đến offset ra loa, nói chung phải tinh chỉnh nhiều lần và chờ nóng lên mới được xem là hoàn chỉnh, cũng may là tầng công suất VFET ổn định không trôi theo nhiệt như IRFP240 chứ nếu không thì hơi bị mệt đó :(
     
  23. Pointed

    Pointed Advanced Member

    Joined:
    1/12/08
    Messages:
    2.557
    Likes Received:
    66
    Location:
    ...Sáng áo bông ...Tối áo phông
    Hai cụ xem lại tại sao lại k0 áp vào tản nhiệt vậy? k0 áp vào thì việc gì phải dùng đến "trở nhiệt âm" dùng bà nó con trở tàu 4k7 nửa nghìn đồng cho nhanh :wink:
     
  24. obscurus

    obscurus Advanced Member

    Joined:
    28/6/14
    Messages:
    352
    Likes Received:
    4
    Bác Pointed pointed ra ý bác ấy muốn bàn = cách in đậm rất dễ để theo dõi, còn vấn đề sao trở nhiệt âm không áp vào tản nhiệt thì mình không dám lạm bàn vì không có thực tế. Xin nhường chỗ cho các bên liên quan.
     
  25. thanhtby86t

    thanhtby86t Advanced Member

    Joined:
    7/7/14
    Messages:
    276
    Likes Received:
    4
     

Share This Page

Loading...