Firstwatt F5!

Discussion in 'Bán dẫn' started by nagini262, 15/6/08.

  1. thuycali

    thuycali Approved Member

    Joined:
    26/3/08
    Messages:
    45
    Likes Received:
    0
    Sao lại cải lùi thế nhỉ mosfet lại chuyển thành bjt
     

    Attached Files:

  2. kiennat

    kiennat Advanced Member

    Joined:
    5/12/09
    Messages:
    402
    Likes Received:
    1
    đúng vậy sao lại chuyển sang dùng bjt khi nguyên bản thiết kế là fet. thế thì bạn làm the monter của higara còn hơn
     
  3. mimosalq

    mimosalq Advanced Member

    Joined:
    8/5/06
    Messages:
    12.824
    Likes Received:
    119
    PCB F5 đã có...................................................
     
  4. Baoanh_Hue

    Baoanh_Hue Advanced Member

    Joined:
    6/3/07
    Messages:
    8.888
    Likes Received:
    7
    Location:
    phá Tam Giang
    Khói lửa thể nào anh Quang thông tin hoặc PM để mọi người biết và thổi khói cho kịp anh nhé :D
     
  5. lehuy173

    lehuy173 Advanced Member

    Joined:
    7/11/11
    Messages:
    870
    Likes Received:
    88
    Em đã lắp vài mạch Pre đèn cho F5 nhưng thấy đều không đạt. Có bác nào thành công rồi thì post lên cho anh em tham khảo ạ. Em cũng đang đợi đồ Naim của anh Quang để thử xem ghép Naim với F5 nó thế nào. Nếu không ổn nữa em thay luôn cả F5 bằng Pow naim luôn.
     
  6. thuycali

    thuycali Approved Member

    Joined:
    26/3/08
    Messages:
    45
    Likes Received:
    0
    với f5 nếu loa có độ nhậy cao thì cung chẳng cân rề nếu dùng rề đèn cứ rút ra rút vào rễ tèo lắm
     
  7. lehuy173

    lehuy173 Advanced Member

    Joined:
    7/11/11
    Messages:
    870
    Likes Received:
    88
    Cái rề nó quan trọng phết ạ. Em bị tèo nhiều rồi nên bây giờ không tèo nữa ạ :D
     
  8. mimosalq

    mimosalq Advanced Member

    Joined:
    8/5/06
    Messages:
    12.824
    Likes Received:
    119
    Anh nghĩ ráp cho nó 1 tầng buffer hay hơn vì gain của F5 là ổn rồi.Một phương án anh mới nghe là ghép với cái pre đèn M7C rất ổn.Hôm nào anh gởi pcb cho em ráp thử nhé...
     
  9. corube1981

    corube1981 Advanced Member

    Joined:
    22/3/12
    Messages:
    920
    Likes Received:
    7
    anh kiểm tra hộp mail dđ nhé,em gửi anh xem thử sima
     
  10. mimosalq

    mimosalq Advanced Member

    Joined:
    8/5/06
    Messages:
    12.824
    Likes Received:
    119
    Anh coi rồi vị trí đó không quan trọng 100 hay 150 ok hết.

    Với F5 anh em nào có cái output transformer của Jensen thì có thể lắp cái pre này sẽ khề khà lắm đây...

    Nelson Pass tung ra F6 chắc kiếm chất âm của đèn...
     

    Attached Files:

    • 20.jpg
      20.jpg
      File size:
      24,7 KB
      Views:
      332
    • 21.jpg
      21.jpg
      File size:
      28,9 KB
      Views:
      331
  11. lehuy173

    lehuy173 Advanced Member

    Joined:
    7/11/11
    Messages:
    870
    Likes Received:
    88
    M7C dùng tới 2 tầng 12AX7 em nghĩ gain lớn, ù xì sẽ nhiều. Em đang chạy mạch buffer 12AX7 SRPP. Tới thời điểm này em thấy cái mạch này là ổn nhất. Nếu dùng 6dj8 nghe trung âm có vẻ hay hơn nhưng tiếng bass em xử lý không tốt (chắc do tụ xuất nhỏ quá) em lại chót tháo ra thay bằng 12AX7 rồi.
     
  12. kiennat

    kiennat Advanced Member

    Joined:
    5/12/09
    Messages:
    402
    Likes Received:
    1
    khói lửa thế nào vậy anh? thân
     
  13. mimosalq

    mimosalq Advanced Member

    Joined:
    8/5/06
    Messages:
    12.824
    Likes Received:
    119
    Một bộ V3 gồm 6 pcb giá xấp xĩ 400k
    F5 chuẩn gía xấp xĩ 100k
    F5 turbo V2 đang xin báo giá vì em có sửa lại mạch đôi chút.
    Thân
     
  14. nagini262

    nagini262 Advanced Member

    Joined:
    7/2/08
    Messages:
    1.763
    Likes Received:
    354
    Location:
    Bien Hoa - Dong Nai
    Hic, chiều nay về đi chuyển khói cho anh Quang mà cái máy ATM gần nhà hư nên ko chuyển được, trưa mai sẽ chuyển và call báo anh nhé anh Quang?! :wink:
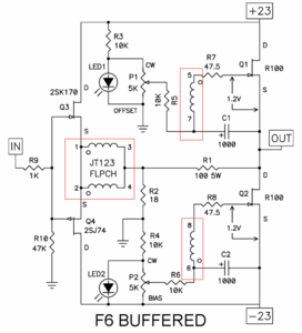
    Thấy anh post cái F6 làm em giật mình :cry: . Em lật đật vô web của cụ Pass xem và đúng thật cụ đã quá "nhẫn tâm" khi không để cho em được "rửa tay gác kiếm" :x
    Nhìn thấy trong F6 có cái biến áp là em thấy rầu rồi, hic! :(
     
  15. binhaudio

    binhaudio Advanced Member

    Joined:
    21/11/08
    Messages:
    320
    Likes Received:
    2
    Location:
    HCM-NT-PY
    Khà..khà..khà...khi mà đã dấn thân vào chốn "DIY audio " thì đâu có dễ mà "rửa tay gác kiếm " chứ bác nagini262 :D .
     
  16. GOHOME

    GOHOME Advanced Member

    Joined:
    28/4/11
    Messages:
    1.443
    Likes Received:
    30
    Chào Anh .
    Em còn ít fe khá tốt có thể quấn IT cho F6 nên dự định clone nó vào tết âm lịch này . Vì vậy nhờ Anh tính dùm em :
    1 - vôn swing bên thứ cấp .
    2 - Tỉ lệ IT là bao nhiêu .
    3 - Z bên sơ cấp .

    Cám ơn Anh rất nhiều .
    @ Nếu còn K170 & J74 Anh chia lại cho em 2 bộ .
     

    Attached Files:

  17. mimosalq

    mimosalq Advanced Member

    Joined:
    8/5/06
    Messages:
    12.824
    Likes Received:
    119
    Trời tối qua em mới xem sơ thôi ,để tối nay về xem lại thât kỹ đã.... :D
     
  18. GOHOME

    GOHOME Advanced Member

    Joined:
    28/4/11
    Messages:
    1.443
    Likes Received:
    30
    Có thông số rồi Anh . :)

    Looking at the above schematic, the primary winding drives two secondary windings with a 1:1 ratio
    Jensen JT-123flpch
     
  19. mimosalq

    mimosalq Advanced Member

    Joined:
    8/5/06
    Messages:
    12.824
    Likes Received:
    119
    Haha vậy anh khỏe rồi.Hôm nào lên Biên Hòa ghé anh 1 bữa,nghe nguyensyanhduy nói nhiều vế anh.
     
  20. GOHOME

    GOHOME Advanced Member

    Joined:
    28/4/11
    Messages:
    1.443
    Likes Received:
    30
    Hehe tửu lượng của em chỉ có thể ngồi nhìn Anh uống thôi , lần này clone F6 có vấn đề gì em chạy lên Anh .
     
  21. mimosalq

    mimosalq Advanced Member

    Joined:
    8/5/06
    Messages:
    12.824
    Likes Received:
    119
    Thanks Nagini va vducuy đã chuyển khói ,mai em ra lấy pcb ,sáng giờ bận đi khách nên chưa đi lấy đươc :D
     
  22. Intel386

    Intel386 Advanced Member

    Joined:
    20/2/10
    Messages:
    131
    Likes Received:
    1
    Các cụ ơi F5 Supercharged V2 có giảm trị số tụ nguồn và tăng dòng biến áp bù vào được không ạ ? Em định làm monoblock mà tiền tụ mua mới tính ra cũng hơi lạnh gáy ạ :D
     
  23. NDHien

    NDHien Advanced Member

    Joined:
    12/11/09
    Messages:
    1.693
    Likes Received:
    11
    Chào bác
    Mai mình sẽ Chuyển Khói cho bác nhé , hôm nay thì tụi nó bận rồi ,mình vẫn chưa biết được khói của V2 bao nhiêu cả , vậy tạm thời cứ chuyển trước 500K rồi mình sẽ nhờ bà xe ôm cầm tới phần thiếu vậy , của mình ĐK 1 bộ V3 + 1 bộ V2.Mình sẽ dùng Max +-32V cho nó lành :mrgreen:

    Thân
     
  24. HaTon

    HaTon Approved Member

    Joined:
    6/6/12
    Messages:
    40
    Likes Received:
    0
    bác quang ơi em lấy
    1bộ pcb standard full +đèn bán dẫn ...tất cả hết 400k phải không mai em thổi khói
    nguyễn viết tồn Đc: 43 Ngo tự do--Đại la--Hai bà Trưng--Hà Nội
     
  25. nagini262

    nagini262 Advanced Member

    Joined:
    7/2/08
    Messages:
    1.763
    Likes Received:
    354
    Location:
    Bien Hoa - Dong Nai
    Tụ dùng để bù vào khoảng thời gian hụt của áp xoay chiều hình sin, do đó nếu tụ điện dung nhỏ quá thì nó sẽ ko cấp đủ dòng cho tải trong khoảng thời gian mà nguồn xoay chiều hụt xuống theo hình sin; nếu biến áp của bác cấp dòng max 1000A mà tụ nhỏ thì cũng thua; ngược lại nếu tụ quá khủng mà biến áp dòng ko đủ thì lúc áp lên sẽ ko đủ cấp cho cả tải + nạp cho tụ. Đối với nguồn switching (nguồn xung) thì do thứ cấp ra có tần số rất cao nên khoảng thời gian mà tụ phải một mình gánh tải sẽ rất ngắn nên người ta thường chỉ chỉnh lưu bán kì 1 diode và lọc tụ điện dung khá nhỏ là đã đủ cho ra áp DC rất thẳng :wink:

    Nghe anh nói "bận đi khách" làm em liên tưởng đến... :mrgreen:
     

Share This Page

Loading...