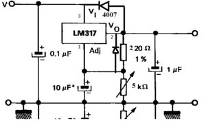
em bắt bệnh đây,anh lấy con trở 220R mắc song song với con diot bảo vệ 1N4007 nữa nhé,hàn xong đảm bảo nó ra 24v ngay,khi nào song do0 báo kết quả lên đây liền nha anh,thân.[/quote] Trên boad cũng đã gắn con trở 220om rồi bác, phải gắn thêm 01 con nữa hả bác?[/quote] Gắn vào cắm thử thì cũng vậy bác ơi! :mrgreen:
thanks anh,mai nghỉ lể nên em ko đi đâu lên Sai Gòn,ngày mốt em đi làm ở Viettel -địa chỉ là H158 Hoàng Hoa Thám,nếu anh rảnh buổi trưa alo cho em chạy qua lấy pcb nhé,còn ko để chiều em đi làm về cao hứng em vác qua nhà cho bác,thân.0989038889[/quote] Thanks Bác nhé Buổi trưa Em alo bác tới lấy. Tra theo mạch này ok
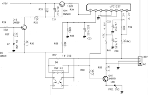
uh nhỉ,em nhìn ko ra,có rồi mà vẫn ko ra 24 là hơi lạ đấy,vì đây là phiên bản cũ rích dùng khá nhiều rồi,chờ em tí em lấy pcb ra phá chút xem sao em gửi anh cái hình,a dò mạch lại giúp em cho dễ nhé,pcb này em lắp 3 cái đều ăn ngay,thân[/quote] Làm như bác nói ban đầu thì nó xuống được 2V còn 31V, bác có cái mạch thì cho mình xin, nhìn cái boad thì em không nhìn thấy rõ ạ! Thank!
oke,mình ở Sài Gòn có gì cứ alo sdt bên trên để lấy pcb nguồn,còn ở xa thì pm mình cái địa chỉ mình gửi cho,thân.
Làm như bác nói ban đầu thì nó xuống được 2V còn 31V, bác có cái mạch thì cho mình xin, nhìn cái boad thì em không nhìn thấy rõ ạ! Thank![/quote] Check theo cái này nè bác, board nguồn mới nên ko giống đời củ, e có cả hai nên thấy thế
Xin lổi bo nguồn em gởi SK là bản em vẽ sai ,,, cách chỉnh như sau : Không gắn con trở 220R Chổ con 5k1 gắn con 220R chân 1 con LM317 nối với 820R+3K3 xuống GND.Em thành khẩn xin lỗi,sẽ đền bù sau>>>
HAPPY NEW YEAH! CHÚC CÁC CỤ 2014 THẬT NHIỀU SỨC KHỎE ĐỂ CẦM MỎ HÀN KHÔNG BỊ RUN & XE CHỈ LUỒN KIM VÀO LỖ CHÍNH XÁC & XÔNG ĐIỆN KHÔNG NGHE CHÁY NỔ! :mrgreen:
Tết Tây không ngủ được :?: dậy cắm mỏ hàn :arrow: làm lại cái boad nguồn cho Nac như anh Quang và các bác hướng dẫn :arrow: điện vào- DC ra 24.9 vol mừng quá hàn luôn vào boad pre....không thấy sụt áp tý nào, em câu jack+ đóng điện cho ampcam....kết quả là: loa làm cả nhà thức giất lúc 6h vì quên vặn cái volum pre xuống :mrgreen: Pre Nac72 gian lớn quá, cái volum sài bao nhiêu k các bác? em sai 100k mà vẫn mạnh. Thank các bác! Chúc bác bác năm mới:"Sung túc hay nghèo nàn, bình an là được"
Bác tìm loại 20k gắn vào xem thế nào. Còn không dùng chiêu của cụ Lý đó. Shunt volume. Gắn trở 20k + Biến trở 2k là chạy ngon lành. Nếu vẫn còn hát ầm ầm thì dùng biến trở 1k.
Gain hiện tại của mạch là x 12, muốn giảm gain bác tăng con trở hồi tiếp 1K lên 2K, giữ nguyên trở 12K => gain = x6. Nếu muốn giữ nguyên tần số cắt thì giảm tụ hồi tiếp 47uF xuống còn 22 uF. Mình đã mod theo cách này, nghe rất ổn, không còn bị xé tiếng khi mở volume lớn như trước nữa.
Con tụ này tăng giảm làm ảnh hưởng tăng giảm bass, cụ giảm còn 22uf thì liệu bass có mất nhiều không, bass giảm thì làm sao xé tiếng được nhỉ :roll:
Các bác sao phải khổ vậy, cứ sơ đồ bản hảng mà táng. Em xài đến 12k hồi tiếp và volum 50k đâu có vỡ và xé đâu. Chả phải mod gì cả. Giờ em thích theo nguyên gốc hơn dù sao cũng từ nó mà ra, cải tiến cải lùi phải có thêm thiết bị đo mới an toàn được, mò mẫm chỉ nên thay tương đương thôi chớ ai lại hảng 22k diy thay bằng 100k là có vấn đề đấy.
Sao diy chúng ta phải phụ thuộc sk ? chất lượng pcb bình thường thôi như cắp rút lk vài lần là bay hết lớp đồng và chân lk, em thấy rất nhiều cty gia công mạch 2 lớp. vd kimsonpcb... tự ủi là pcb sợi thủy tinh . Nếu chảnh quá thì tẩy chay đi các bác :mrgreen:
Ok để em liên hệ xem, chớ mấy chỗ ở HN làm chán vãi, bẩn hơn cả ủi. Ở Bắc Ninh cũng có chỗ làm PCB nhưng có đẹp nhứ SK và nhận file em xuất k thì ok.
công ty thanhlongpcb thì phải,em nghe thiên hạ đồn là nhận tất cả các file,làm đẹp hơn sk,giá cả chát hơn với số lượng vài chục bộ...em chỉ biết có vậy.
Nem chả chủa em bây giờ mới tới đây,...... dự án lâu nhất từ trước tới nay, giờ chỉ thiếu bo nguồn ổn áp và vỏ nữa....
Tản nhiệt của cái ampli Sony nội địa em mua ve chai gỡ được cục biến áp 110V và cái tản nhiệt đó đó bác. Hót từ sáng tới trưa chỉ ấm ấm chút