DIY và nhân bản Naim NAC, NAP & CAP từ A-Z

Discussion in 'Bán dẫn' started by ThuyLT, 7/6/10.

  1. mimosalq

    mimosalq Advanced Member

    Joined:
    8/5/06
    Messages:
    12.824
    Likes Received:
    119
    Nguồn công suất cho NAP có thể dùng cầu diode 35A hay dùng Ultra fast soft recovery đều được...
     

    Attached Files:

    • 1.png
      1.png
      File size:
      14,3 KB
      Views:
      86
  2. Tun_audio

    Tun_audio Advanced Member

    Joined:
    14/11/12
    Messages:
    1.315
    Likes Received:
    86
    Nac của em vẫn bị ù có thể do biến áp C-core của em hôm trước ko cẩn thận bị rơi, lắp vào nó rung bần bật em phải đệm thêm mấy miếng cao su vào. Em đang kiếm cái biến áp xuyến để thay mà khó quá! Em đang chờ OPT để nâng tầm cho Nap :D . Kể ra có thêm phần chọn kênh và volume có điều khiển từ xa cho Nap nữa là ok :D . Em cũng chưa có phần chống bụp nên xót loa quá, cộng thêm sau khi tắt Nac mà chưa tắt cdp + nap thì loa còn hát thêm 5 phút nữa :lol:
     
  3. mimosalq

    mimosalq Advanced Member

    Joined:
    8/5/06
    Messages:
    12.824
    Likes Received:
    119
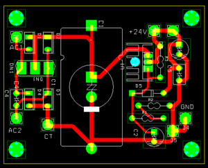
    Bộ nguồn công suất Naim hoàn chỉnh...
    Em xem đồ hảng nó vẫn dùng diode cầu 35A bán đầy ở Nhật ..... nên tích hợp vào pcb cho có lựa chọn.Anh em diy VN mình thích Schottky,Ultra Fast soft recovery thôi... :D
     

    Attached Files:

    • 1.png
      1.png
      File size:
      13,8 KB
      Views:
      426
  4. corube1981

    corube1981 Advanced Member

    Joined:
    22/3/12
    Messages:
    920
    Likes Received:
    7
    đẹp quá,mạch này dùng nguồn đôi có CT,còn dùng nguồn đôi 2 cuộng rieng phải dùng 2 pcb nguồn rồi, anh tăng thành 6 quả tụ cho giống hãng như mấy dòng Naim đời mới luôn đi anh,dùng 4 quả 4700 nhỏ xinh
     

    Attached Files:

    • 1.png
      1.png
      File size:
      13,8 KB
      Views:
      409
  5. mimosalq

    mimosalq Advanced Member

    Joined:
    8/5/06
    Messages:
    12.824
    Likes Received:
    119
    Anh đã phóng lên Sao Kim rồi....
     

    Attached Files:

    • 1.png
      1.png
      File size:
      22,9 KB
      Views:
      390
    • 2.png
      2.png
      File size:
      28,6 KB
      Views:
      390
  6. corube1981

    corube1981 Advanced Member

    Joined:
    22/3/12
    Messages:
    920
    Likes Received:
    7
    rồi xong 2 cục nguồn em mầm kỳ trc ko dùng dc rùi,kệ chơi nhân dôi 2 mạch nguồn luôn cho nó gấu :) ,anh còn pcb ổn áp toàn mạch ko anh Quang?em đang lên kế hoạch ráp dùng 4 em sò sắt luôn- 2 ồn áp 2 cs hoặc dùng sanken hết.
     
  7. mimosalq

    mimosalq Advanced Member

    Joined:
    8/5/06
    Messages:
    12.824
    Likes Received:
    119
    Anh có ráp sẳn rồi mà chưa có dùng đến vì chưa có BA.
     

    Attached Files:

  8. mimosalq

    mimosalq Advanced Member

    Joined:
    8/5/06
    Messages:
    12.824
    Likes Received:
    119
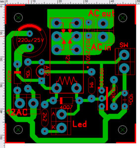
    Nhiều anh em hỏi mạch on off switch quá,em post schematic ,layout và bản ủi luôn 1 lần.Thân.

    Mạch này nhiều anh em đang dùng cho GM,đơn giản nhưng ngọt ngào... :D
     

    Attached Files:

    • 1.png
      1.png
      File size:
      17,7 KB
      Views:
      336
    • 2.png
      2.png
      File size:
      20,7 KB
      Views:
      339
    • st.rar
      File size:
      8,5 KB
      Views:
      39
  9. duongnv

    duongnv Advanced Member

    Joined:
    15/9/09
    Messages:
    1.835
    Likes Received:
    303
    Location:
    Hưng Yên
    Anh Quang có đặt bo này không ạ. em đăng ký mấy bo
     
  10. mimosalq

    mimosalq Advanced Member

    Joined:
    8/5/06
    Messages:
    12.824
    Likes Received:
    119
    Dạ để em đặt 1 ít,cái này nhiều anh em hỏi mà lại ngại ủi...
     
  11. duongnv

    duongnv Advanced Member

    Joined:
    15/9/09
    Messages:
    1.835
    Likes Received:
    303
    Location:
    Hưng Yên
    Em 10 cái để dùng dần :D .
     
  12. corube1981

    corube1981 Advanced Member

    Joined:
    22/3/12
    Messages:
    920
    Likes Received:
    7
     

    Attached Files:

    • 2.png
      2.png
      File size:
      20,7 KB
      Views:
      298
  13. tuninh

    tuninh Advanced Member

    Joined:
    8/11/08
    Messages:
    2.032
    Likes Received:
    3
    Cái này anh vẽ nguồn nuôi 12V thì lại phải có biết áp standby đấy
     
  14. Tun_audio

    Tun_audio Advanced Member

    Joined:
    14/11/12
    Messages:
    1.315
    Likes Received:
    86
    Em đăng ký 10 bo anh Quang nhé! Tiện tay anh làm luôn cái mạch chống "Bụp" tắt bật pre Nac chắc một số anh em cũng có nhu cầu đấy anh ah!
     
  15. mimosalq

    mimosalq Advanced Member

    Joined:
    8/5/06
    Messages:
    12.824
    Likes Received:
    119
    Cái đó là bắt buộc rồi đâu có solution nào khác :D
     
  16. tranhuuan

    tranhuuan Advanced Member

    Joined:
    25/2/11
    Messages:
    255
    Likes Received:
    0
    Anh cho em dang ki 10PCB de dung dan nhe. Em dung dien thoai mong cac bac thong cam a!
     
  17. vducuy

    vducuy Advanced Member

    Joined:
    13/10/06
    Messages:
    4.429
    Likes Received:
    8
    Nếu mà anh làm PCB thì cho em 10 board luôn....thanks
     
  18. dothanhsonxd

    dothanhsonxd Advanced Member

    Joined:
    6/5/08
    Messages:
    1.007
    Likes Received:
    5
    Location:
    Ha Noi

    Có cho em một bộ đấy nhé anh Quang :D
     
  19. tuninh

    tuninh Advanced Member

    Joined:
    8/11/08
    Messages:
    2.032
    Likes Received:
    3
    Lấy nguồn trực tiếp từ AC 220V nhưa GM3 đó anh
     
  20. kirato

    kirato Advanced Member

    Joined:
    14/12/06
    Messages:
    1.807
    Likes Received:
    9
    Location:
    Tầu THỐNG NHẤT
    Trời mạch on off hót quá, em toàn dùng giặt là híc xấu thế, phải nâng cấp thui, e 10 bo nhé
     
  21. corube1981

    corube1981 Advanced Member

    Joined:
    22/3/12
    Messages:
    920
    Likes Received:
    7
    trơi nắng kinh khủng,tranh thủ nghỉ tay uống nứoc lướt web tí
    xin phép anh Quang,em gom các anh đã đăng ký mạch on-off switch lại thành danh sách cho anh Quang dễ quản lý nhé
    [​IMG]
    1-duongnv - 10 pcb
    2-corube1981 - 20 pcb
    3-Tun_audio - 10 pcb
    4-Tranhuuan - 10 pcb
    5-vducuy - 10 pcb
    6-dothanhxuan - 2 pcb
    7-karito - 10 pcb
    8-các anh nào đăng ký thì copy và đăng ký tiếp vào nhé,để anh Quang dễ quản lý và đặt mạch,thân.
     
  22. Bandan_toanphan

    Bandan_toanphan Advanced Member

    Joined:
    6/3/08
    Messages:
    660
    Likes Received:
    7
    Location:
    Hải Phòng
    1-duongnv - 10 pcb
    2-corube1981 - 20 pcb
    3-Tun_audio - 10 pcb
    4-Tranhuuan - 10 pcb
    5-vducuy - 10 pcb
    6-dothanhxuan - 2 pcb
    7-karito - 10 pcb
    8-Bandan_toanphan - 10 pcb
     
  23. Tun_audio

    Tun_audio Advanced Member

    Joined:
    14/11/12
    Messages:
    1.315
    Likes Received:
    86
    Hàng hot quá! Gần 100 PCB rồi :D
     
  24. mimosalq

    mimosalq Advanced Member

    Joined:
    8/5/06
    Messages:
    12.824
    Likes Received:
    119
    nGUỒN CHO PRE nac72.Dùng được cho cà biến áp thứ cấp đơn hay thứ cấp có điểm giữa.
     

    Attached Files:

    • 1.png
      1.png
      File size:
      12,1 KB
      Views:
      94
  25. duongnv

    duongnv Advanced Member

    Joined:
    15/9/09
    Messages:
    1.835
    Likes Received:
    303
    Location:
    Hưng Yên
    Em 2 bo này nhé
     

Share This Page

Loading...