DIY và nhân bản Naim NAC, NAP & CAP từ A-Z

Discussion in 'Bán dẫn' started by ThuyLT, 7/6/10.

  1. longpcb

    longpcb Advanced Member

    Joined:
    16/9/08
    Messages:
    2.175
    Likes Received:
    23
    Location:
    Gầm gầm cầu!
    Thưa cụ Em hộ đê xong rồi ạ! Tuy nhiên Em cũng còn hơi bận nhưng sẽ cố gắng phục vụ sự nghiệp cao cả của tập thể ạ! :lol:
     
  2. trinhngoc293

    trinhngoc293 Advanced Member

    Joined:
    23/11/08
    Messages:
    5.838
    Likes Received:
    26
    Location:
    Xã đoàn Gầm Cầu
    cụ thuy lại đứng ra đăng cai linh kiện giúp anh e chúng em cụ hi?
    mà cụ thay được chú IRFP240 vào được chưa cụ?
     
  3. ssass

    ssass Advanced Member

    Joined:
    12/8/07
    Messages:
    4.557
    Likes Received:
    94
    có cụ longpcb thì khỏe rồi 8) .
     
  4. longpcb

    longpcb Advanced Member

    Joined:
    16/9/08
    Messages:
    2.175
    Likes Received:
    23
    Location:
    Gầm gầm cầu!
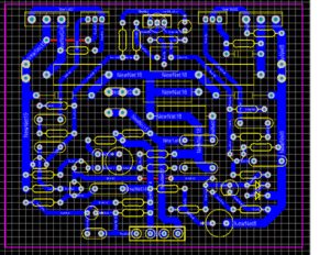
    Đây là layout sơ bộ mời các cụ thưởng lãm và ném đá cho xôm nhà xôm cửa ạ :lol: :lol: :lol: !
     
  5. Супер

    Супер Advanced Member

    Joined:
    22/9/09
    Messages:
    7.761
    Likes Received:
    61
    Location:
    Антарктида
    Không hổ danh đệ nhất PCB :mrgreen:
    Sắp một ngàn năm Thăng Long rồi , đổi sign đi cụ ơi :roll:
     
  6. trinhngoc293

    trinhngoc293 Advanced Member

    Joined:
    23/11/08
    Messages:
    5.838
    Likes Received:
    26
    Location:
    Xã đoàn Gầm Cầu
    đến lúc đăng ký PCB chưa cụ Long và cụ thuy ơi!!! :mrgreen:
    mà cụ thủy ra " phán quyết" cuối cùng về các giá trị linh kiện,cũng như sự hỗ trợ từ cụ đi cụ! :)
     
  7. ThuyLT

    ThuyLT Advanced Member

    Joined:
    4/12/05
    Messages:
    3.404
    Likes Received:
    80
    @ Pác Long.

    * Chân đèn chuẩn TO92 bác nối thêm cho phát lỗ khoan vào giữa (hiện nay đang để 3 chân hình tam giác) để ACE sử dụng các loại đèn khác nhau cho tiện.
    * Bác xem kỹ giùm sơ đồ NCC 200 tôi post trên, mình cần bổ sung Option 1 con điện trở 200 Ohm , 1 diode, 1 bộ tụ lọc cho tầng đầu vào PCB để bà con tiện mod-mét phần nguồn sau này.

    @ Trinh ngoc : Thay BJT thành Mosfet IRF 240/ 244/ 540/ 610 trong mạch này rất dễ về kinh tế thì rẻ hơn nhiều lần (bộ sò BJT nhiều hơn khoảng 5 lần Mosfet )vấn đề là chưa so sánh trực tiếp được âm chất nên chưa công bố được công khai.

    @ Cynep : còn boad NAP nào ở nhà ko , anh mượn để thí nghiệm với 1 số cấu hình?

    @ all :
    * Trong lắp ráp PCB này các hãng có thanh nhôm hình chữ u để gắn sò lên rất tiện, ko bít trong nước mình kiếm cái này ở đâu ?
    * Tôi rất muốn thử trước boad này với một số giải pháp nguồn khác nhau rồi mới công bố một số lựa chọn ra ACE
    KB.
     
  8. trinhngoc293

    trinhngoc293 Advanced Member

    Joined:
    23/11/08
    Messages:
    5.838
    Likes Received:
    26
    Location:
    Xã đoàn Gầm Cầu
    em xin kính có ý kiến với các cụ đang có ý định tham gia dự án cùng cụ trưởng lão thuyLT thế này ah!
    em có quen một anh bạn có thể nhập linh kiện từ nước ngoài về,có khả năng không mất phí Ship( cái này cho phép em được hỏi kỹ lại)nếu chúng ta làm theo mạch nguyên bản thì chúng ta cũng có thể lập ra danh sách và mua trực tiếp từ nước ngoài về linh kiện xịn! và tất nhiên là tài chính công khai,minh bạch
    kính các cụ cho ý kiến
     
  9. coi

    coi Advanced Member

    Joined:
    3/4/06
    Messages:
    2.221
    Likes Received:
    7
    Về pcb cho pow, theo e nên rút kinh nghiệm đợt bo pre ở chổ mấy giắc cắm đường tín hiệu và đường cấp nguồn, nên bố trí hợp lí hơn. Cụ thể e vẽ hình như thế này: Layuot thế này cho nó giống hãng, chứ làm từng bo rời, khi hàn nối dây nó lằng nhằng lắm.
     
  10. longpcb

    longpcb Advanced Member

    Joined:
    16/9/08
    Messages:
    2.175
    Likes Received:
    23
    Location:
    Gầm gầm cầu!
    Thưa Bác là Em sẽ sửa như Bác nói , còn về phần mạch NCC thì Em muốn chờ xem mọi người quyết định chọn mạch nào và cần thêm bớt ra sao rồi layout một thể cho đỡ mất công vẽ đi vẽ lại được không ạ?
     
  11. longpcb

    longpcb Advanced Member

    Joined:
    16/9/08
    Messages:
    2.175
    Likes Received:
    23
    Location:
    Gầm gầm cầu!
    Mạch Pre là em vẽ theo layout nguyên bản của Hãng đấy ạ! ko phải em sáng tác đâu :lol:
     
  12. coi

    coi Advanced Member

    Joined:
    3/4/06
    Messages:
    2.221
    Likes Received:
    7
    Thế nên e mới đưa ra ý kiến là lấy mạch của hãng nhưng layuot theo ý mình, sắp xếp vị trí các pinout cho nó gọn, hợp lí hơn thôi. Như bo pre bác thấy: các vị trí in- out 1 đằng, GND 1 đằng, nên nhiều ae ko biết lấy mass thế nào cho hợp lí cả, nên phải câu dây mass dài ra. Nên theo e, cứ bố trí các vị trí hàn nối dây sao cho gần nhau là hợp lí nhất. ý kiến các bác thế nào?
     
  13. mengkut

    mengkut Advanced Member

    Joined:
    31/7/09
    Messages:
    974
    Likes Received:
    20
    Location:
    Đồng Nai
    Tuyệt! em đồng ý như bác coi.
    Theo em, sau khi bác ThuyLT thí nghiệm các cấu hình về nguồn, linh kiện, mạch,... rồi kiểm chứng thấy cái nào phê nhất thì mới nhân bản.
     
  14. khuehn

    khuehn Advanced Member

    Joined:
    12/10/06
    Messages:
    5.241
    Likes Received:
    50
    Location:
    Ha noi
    Tình hình các bác đăng ký pre nac72 đã hoàn thành hết chưa ?, mình đã nghe thử được 3 tối pre này rồi đúng theo nhận xét của một số bác con pre này chạy đều cả 3 dải chính xác như pre bán dẫn nhưng trong trẻo hơn, hiện mình cho chạy ở 20V, tụ nối tầng in out đều dùng tụ tantalum đang dùng volume 50K, ngày nghỉ sẽ thử tụ MKP khác, thêm hồi tiếp xem sao, mình dùng qua power đèn, mà cái Pre này gain hình như hơi thấp (ăn volum hơn so với pre đèn SRPP E88CC). Lúc nào ổn sẽ lắp vào hộp cho đẹp :)
     
  15. vancao

    vancao Advanced Member

    Joined:
    23/4/08
    Messages:
    648
    Likes Received:
    10
    Đề nghị bác chủ xướng không câu giờ nữa. Nhờ bác xem em nào tiếng tốt hơn
     

    Attached Files:

  16. coi

    coi Advanced Member

    Joined:
    3/4/06
    Messages:
    2.221
    Likes Received:
    7
    hic... pre gain thấp hay pow của bác đòi ăn nhiều... pre của e đang ghép với SS chỉ nhích volume là la toáng rồi, giờ đang dùng volume 20k cộng với giảm trở hồi tiếp nên giờ ok rồi.
    À các bác cho e hỏi, ngoài tụ in-out ảnh hưởng đến âm thanh thì có linh kiện-thành phần nào ảnh hưởng đến âm thanh nữa ko, e muốn tăng bass thêm tý nữa,mid dày thêm tý nữa, oánh cho nó tức ngực...hàng xóm... :twisted:
     
  17. garbolino

    garbolino Advanced Member

    Joined:
    28/3/07
    Messages:
    6.862
    Likes Received:
    11
    Location:
    ZVL Skalica
    Vỏ máy đã sơn xong, em đang tiến hành lắp ráp.

    [​IMG]


    Theo dự kiến cuối tuần này sẽ hoàn tất mấy em mặt mika và khoảng giữa tuần sau sẽ xong nốt mấy em mặt nhôm.
    Sáng nay nhận được tin người bạn thân (người bạn thân đầu tiên trong cuộc đời em) ra đi, em buồn quá, post lên đây tìm sự chia sẻ từ mấy bác.
    Em sốc quá, sau 20 năm mất liên lạc với nhau, mặc dù em không ít lần tìm kiếm nhưng không mò ra tung tích, hôm nay nhận tin đầu tiên thì lại là tin cuối. Trong mấy năm cuối cùng này, bạn em mong gặp em, mà em thì...
    Mai đưa bạn đi rồi..................
    Em có vô tâm quá không?
     
  18. mtbc

    mtbc Advanced Member

    Joined:
    11/9/06
    Messages:
    6.897
    Likes Received:
    2.400
    Location:
    Q3, Saigon
    Đưa bạn đi thì buồn thật... ngày xưa em cũng đưa đứa bạn đi, tự nhủ thôi từ giờ tao sống thay thêm phần của mày... ráng sống tốt...

    Chia buồn cùng bác!
     
  19. Vannam

    Vannam Advanced Member

    Joined:
    19/8/09
    Messages:
    498
    Likes Received:
    1
    Cái pre này tiếng đều các dải , không gian ,độ động tốt mà vẫn có nhạc tính . Nó rất nhạy cảm với tụ in, out và tụ hồi tiếp ( có bác gọi là tụ thoát mát 47 mf )
    Ngoài ra nó cũng nhạy cảm với nguồn nuôi . Em lắp thử mạch nguồn Salas và sau đó là nguồn của Teddy Reg . Cả 2 loại này đều tạo ra chất âm riêng và quả thực không biết cái nào hơn cái nào . Salas chi tiết ,rõ nét ,rất hay ỏ dải cao , Teddy reg lại có độ phân dải tốt ở dải trầm , trung trầm , tổng thể mềm mại . Với lòng tham sẵn có em đang có âm mưu làm cầu chuyển để thưởng thức cả 2 loại mạch nguồn trên
    Có bác nào can không :mrgreen:
     
  20. longpcb

    longpcb Advanced Member

    Joined:
    16/9/08
    Messages:
    2.175
    Likes Received:
    23
    Location:
    Gầm gầm cầu!
    Thêm tí dầu cho lửa nó to :lol: :lol: :lol: !
     

    Attached Files:

  21. coi

    coi Advanced Member

    Joined:
    3/4/06
    Messages:
    2.221
    Likes Received:
    7
    mạch gì đây cụ ơi?
     
  22. longpcb

    longpcb Advanced Member

    Joined:
    16/9/08
    Messages:
    2.175
    Likes Received:
    23
    Location:
    Gầm gầm cầu!
    Đây là phần Pow của NAP135 Bác ạ, Mạch trước là mạch nguồn regular
     
  23. trinhngoc293

    trinhngoc293 Advanced Member

    Joined:
    23/11/08
    Messages:
    5.838
    Likes Received:
    26
    Location:
    Xã đoàn Gầm Cầu
    em vẫn đang háo hức chờ cải tiến
    một sự háo hức thổn thức khá lâu về thời gian :twisted:
     
  24. ssass

    ssass Advanced Member

    Joined:
    12/8/07
    Messages:
    4.557
    Likes Received:
    94
    cải tiến pre Naim ? muốn thêm bass hay làm căng tiếng cụ ThuyLT có chỉ rồi đó , tăng tụ out , tăng tụ thoát , tăng nguồn lên 24v ; muốn giảm gain -> giảm trở hồi tiếp 12k xuống . Nhưng chắc phải thêm cái NAP nữa cho đủ cậu mợ mới được :D .
     
  25. coi

    coi Advanced Member

    Joined:
    3/4/06
    Messages:
    2.221
    Likes Received:
    7
    Cụ có thể layout lại cho các giắc cắm nguồn nằm cạnh nhau dc ko? mỗi thằng 1 đằng khi lắp ráp dâo nhợ đi xấu lắm, ko gọn.
     

Share This Page

Loading...