DIY và nhân bản Naim NAC, NAP & CAP từ A-Z

Discussion in 'Bán dẫn' started by ThuyLT, 7/6/10.

  1. diyampli

    diyampli Advanced Member

    Joined:
    15/6/10
    Messages:
    6.542
    Likes Received:
    304
    Location:
    Anh có vào Nghĩa Lộ với em không?
    Cụ tay to chọc em ghê quá :( làm mấy dự án mà được mấy lời ngoài bác Quang đâu :oops: chắc em cũng chuẩn bị rút thôi dạo này rừng núi xa xôi quá, vẽ được cái mạch chạy hết quán nét đến đi ngồi nhờ máy chớ đâu như ngày xưa nữa.
     
  2. espadon_vn

    espadon_vn Advanced Member

    Joined:
    26/3/08
    Messages:
    8.580
    Likes Received:
    181
    Location:
    KenKen /Xóm 4 - Lại Yên - Hoài Đức - Hà Nội/ Số 4
    Chọc để bác rút kinh nghiệm khi hành tẩu giang hồ thôi, vì thực tế khi làm mới biết, không phải lúc nào tinh thần cũng hoàn hảo => lỗi là không tránh khỏi => bình thường thôi, đến hãng làm chuyên nghiệp mà nó còn dính lỗi thì...
     
  3. huyhoanghp96

    huyhoanghp96 Advanced Member

    Joined:
    7/7/11
    Messages:
    3.818
    Likes Received:
    8
    Location:
    HBG198 = beer + ghẹ
    Hix hix em cũng thèm quá :( Cặp opt audio note ... :(
    Sao tantalum của các cụ cứ xanh lè thế, em có mỗi mấy con 4.7uf / 35v vàng khè , tháo từ bo gì gì đó dầy cộp toàn sò và wima FKS ở chân sò, điện trở sai số nhỏ , trở dale đen lớn, lúc em rước về còn mỗi mấy con tụ trở với đám wima, còn sò vs tụ nguồn to mất hết :shock:
     
  4. diyampli

    diyampli Advanced Member

    Joined:
    15/6/10
    Messages:
    6.542
    Likes Received:
    304
    Location:
    Anh có vào Nghĩa Lộ với em không?
    Nghe đâu bác Quang bảo Nac72 hót quá hết mạch, em vẽ lại chút trước là để fix lỗi vẽ nhầm điện trở 100K sau là thêm options.
    Options mới có.
    1. Thêm phần gim áp cho LM317 bằng 3 LED đỏ.
    2. Thêm pad cho choke giữa 2 tụ lọc nguồn.
    3. Thêm chân cắm cho volume ALPS.
    4. Thêm điện trở ghim 20K cho các nếu k có volume 20K.
     

    Attached Files:

  5. n_nhoang

    n_nhoang Advanced Member

    Joined:
    29/7/06
    Messages:
    2.520
    Likes Received:
    20
    Đã nhận được boad NAC 72 , rất đẹp như ảnh chụp :mrgreen: hôm nào rảnh em sẽ dời nhà cho nó , trước mình dùng boad giặt là nên xí hơn
    Góp ý : Kết hợp với việc chỉnh lại lỗi nhỏ trên boad cũ , các bác xem xét việc đánh dấu * cho điện trở phần hồi tiếp có thể thay đổi để định lại độ lợi vì nguyên bản hệ số khuếch đại lớn lắm .Hiện tìm hơi lâu :mrgreen:
    Thanks
     
  6. kirato

    kirato Advanced Member

    Joined:
    14/12/06
    Messages:
    1.807
    Likes Received:
    9
    Location:
    Tầu THỐNG NHẤT
    bác sửa rùi, không nhìn thấy em xó nhe :mrgreen:
     
  7. Pointed

    Pointed Advanced Member

    Joined:
    1/12/08
    Messages:
    2.557
    Likes Received:
    66
    Location:
    ...Sáng áo bông ...Tối áo phông
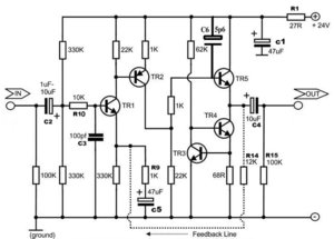
    Hỏi cụ Lý tí, có phải cụ cho cái OPT vào đấy? thế thì hai con TR3, TR4 không tháo luôn đi, để làm dề :wink:
     

    Attached Files:

  8. ngvquoc

    ngvquoc Advanced Member

    Joined:
    27/6/09
    Messages:
    1.110
    Likes Received:
    0
    Bác cho kích thước tụ lọc nguồn chính to lên chút được không. Em có tụ Elna 3300uF/50V không lắp vừa vào chỗ này được. Có nhiều option dễ mod hơn
     
  9. espadon_vn

    espadon_vn Advanced Member

    Joined:
    26/3/08
    Messages:
    8.580
    Likes Received:
    181
    Location:
    KenKen /Xóm 4 - Lại Yên - Hoài Đức - Hà Nội/ Số 4
    Mạch chạy áp chưa tới 30v mà cụ táng con tụ 50v vào làm gì cho phí, mà cũng đâu có lợi gì ?
     
  10. ngvquoc

    ngvquoc Advanced Member

    Joined:
    27/6/09
    Messages:
    1.110
    Likes Received:
    0
    Nhà có sẵn bác ơi. Nguồn AC 28V thì chỉnh lưu ra cũng gần 39V rồi.
     
  11. diyampli

    diyampli Advanced Member

    Joined:
    15/6/10
    Messages:
    6.542
    Likes Received:
    304
    Location:
    Anh có vào Nghĩa Lộ với em không?
    Tụ của cụ to đường kính bao nhiêu ạ?
     
  12. aquilion64

    aquilion64 Advanced Member

    Joined:
    30/11/10
    Messages:
    213
    Likes Received:
    5
    Phía bên trái tụ lọc nguồn còn trống bác nhét thêm 2 quả nữa đi, để ai không có tụ trị số lớn thì gắn 4 quả tụ trị số nhỏ :) . Còn vị trí bắt tán xuống vỏ phía volume bác có thể dời xuống chừng 10mm, để khi gắn volume trên board bắt vào vỏ cho dễ. Cảm ơn bác :D
     
  13. ngvquoc

    ngvquoc Advanced Member

    Joined:
    27/6/09
    Messages:
    1.110
    Likes Received:
    0
    Khoảng cách giữa 2 chân 15mm. Đường kính ngoài của tụ 30mm. Đất còn trống nhiều bác cứ cho option gắn hơn 2 tụ nếu bác nào có sẵn tụ nhỏ. Nghe nói gắn nhiều tụ nhỏ hay gắn ít tụ lớn
     
  14. mimosalq

    mimosalq Advanced Member

    Joined:
    8/5/06
    Messages:
    12.824
    Likes Received:
    119
    Anh sửa lại phần volume và input vầy hợp lý hơn nè...Làm nhanh anh đặt mạch ,nợ ngập đầu... :(
     

    Attached Files:

    • 100.jpg
      100.jpg
      File size:
      147,3 KB
      Views:
      319
  15. Baoanh_Hue

    Baoanh_Hue Advanced Member

    Joined:
    6/3/07
    Messages:
    8.888
    Likes Received:
    7
    Location:
    phá Tam Giang
    Vậy là em chờ đợt tới rùi, thôi chậm tí cũng được, bù lại nhận được bo tối ưu nhất :D
     
  16. tngoctu

    tngoctu Advanced Member

    Joined:
    10/10/10
    Messages:
    2.366
    Likes Received:
    186
    Thôi rồi ................................................... hết phim :(
     
  17. diyampli

    diyampli Advanced Member

    Joined:
    15/6/10
    Messages:
    6.542
    Likes Received:
    304
    Location:
    Anh có vào Nghĩa Lộ với em không?
    Phim vẫn đang chiếu mà bác :D
     
  18. mimosalq

    mimosalq Advanced Member

    Joined:
    8/5/06
    Messages:
    12.824
    Likes Received:
    119
    Gởi làm luôn bo regu cho VAS,chậm vì em còn phải ráp kiểm tra và vẽ... :D Và Naim mod tới đây là hết cột...em xin dừng dự án Naim tại đây.
     

    Attached Files:

    • irf.jpg
      irf.jpg
      File size:
      140,2 KB
      Views:
      227
  19. mimosalq

    mimosalq Advanced Member

    Joined:
    8/5/06
    Messages:
    12.824
    Likes Received:
    119
    Haha đã đánh dấu * trên con trở hồi tiếp,6K8 là vừa vặn .Chọn 12K để làm tầng IV là phù hơp... :D
     
  20. n_nhoang

    n_nhoang Advanced Member

    Joined:
    29/7/06
    Messages:
    2.520
    Likes Received:
    20
    Ủa , bây chừ em mới biết NAC 72 còn được tận dụng làm mạch I/V , bác bật mí là đã dùng cho IC nào zậy ta ? :roll: :mrgreen:
     
  21. mimosalq

    mimosalq Advanced Member

    Joined:
    8/5/06
    Messages:
    12.824
    Likes Received:
    119
    Em không chơi DAC nhưng nhiều bạn đang dùng NAC72 làm IV chắc chip nào cũng ok.
     
  22. Pointed

    Pointed Advanced Member

    Joined:
    1/12/08
    Messages:
    2.557
    Likes Received:
    66
    Location:
    ...Sáng áo bông ...Tối áo phông
    Hết thiệt chưa anh :wink: hình như còn vụ mod jfet nữa mà :mrgreen:
     
  23. mimosalq

    mimosalq Advanced Member

    Joined:
    8/5/06
    Messages:
    12.824
    Likes Received:
    119
    Để anh mod thử xem sao?Còn 1 kho K170 mua từ Tigoncafe cho nhiều bác mà giờ cuối mấy bác lại cancel,anh ôm và vẫn còn là con nợ nhỏ của bác ấy.Hic....
    Từ nay về sau chắc hết dám rộng lòng rồi... :D
     
  24. Baoanh_Hue

    Baoanh_Hue Advanced Member

    Joined:
    6/3/07
    Messages:
    8.888
    Likes Received:
    7
    Location:
    phá Tam Giang
    Anh Quang nghiên cứu vụ Phono box dùng mấy em K170 này đi, em đăng ký đầu tiên.
     
  25. mimosalq

    mimosalq Advanced Member

    Joined:
    8/5/06
    Messages:
    12.824
    Likes Received:
    119
    Bộ 3 này đã bay đến Sao Kim............... :D
     

    Attached Files:

Share This Page

Loading...