BANG HỘI KENKEN

Discussion in 'Bang hội / Câu lạc bộ' started by syen, 6/6/12.

  1. Elegant

    Elegant Advanced Member

    Joined:
    28/8/06
    Messages:
    1.442
    Likes Received:
    291
    Cứ bắt tay tành tành dùng pow đèn thi đấu thì tay tành tành đấy đau đầu ngay :lol:
     
  2. AGC

    AGC Advanced Member

    Joined:
    21/5/10
    Messages:
    3.582
    Likes Received:
    36
    Location:
    343 Minh Khai - Hà Nội
    Cơ bản để cho tành tành thoải mái, kiểu gì cũng chết chứ bắt bí nhau thì lại mang tiếng đánh hội đồng :lol:
     
  3. AGC

    AGC Advanced Member

    Joined:
    21/5/10
    Messages:
    3.582
    Likes Received:
    36
    Location:
    343 Minh Khai - Hà Nội
    Cái hợp đồng thì chuyển tính bằng cà phê thôi.

    Cái cầm hôm qua thì theo đơn giá của anh tành tành :D
     
  4. tuninh

    tuninh Advanced Member

    Joined:
    8/11/08
    Messages:
    2.032
    Likes Received:
    3
    receiver là ic dsp đấy
     
  5. VQ_audio

    VQ_audio Advanced Member

    Joined:
    13/7/06
    Messages:
    9.261
    Likes Received:
    28
    Bản chất đèn nó là thiết bị khuếch đại , thích lả thì lả , thích cương nó cương , làm éo gì có khái liệm đền thì lả lơi , nghe giống giọng ao rùa lộn tiết :lol:
     
  6. buiducbac

    buiducbac Advanced Member

    Joined:
    25/6/09
    Messages:
    4.165
    Likes Received:
    10
    Location:
    Hà Nội
    Chiều Trưởng thôn đi họp thì nhớ cầm CD được tặng đi nhé
     
  7. buiducbac

    buiducbac Advanced Member

    Joined:
    25/6/09
    Messages:
    4.165
    Likes Received:
    10
    Location:
    Hà Nội

    Đây mới là đề xuất ý tưởng thôi ạ
    Em chưa tính toán cụ thể điện áp và giá trị linh kiện.

    Theo bác phương án nào khả thi ? Lúc rảnh em sẽ nối thử phát
     
  8. syen

    syen Advanced Member

    Joined:
    12/2/08
    Messages:
    6.770
    Likes Received:
    117
    Location:
    Bang KenKen
    oK. .
     
  9. syen

    syen Advanced Member

    Joined:
    12/2/08
    Messages:
    6.770
    Likes Received:
    117
    Location:
    Bang KenKen
    Mà mấy giờ nhỉ? .
     
  10. VQ_audio

    VQ_audio Advanced Member

    Joined:
    13/7/06
    Messages:
    9.261
    Likes Received:
    28
    Chiều Trạng rước mk3 về tét lại nhé , lả lơi đĩ thoã vãi mứt khác hẳn hôm qua :mrgreen:
     
  11. AGC

    AGC Advanced Member

    Joined:
    21/5/10
    Messages:
    3.582
    Likes Received:
    36
    Location:
    343 Minh Khai - Hà Nội
    Chiều vác cho con gà còi nhé :D
     
  12. ducanhle

    ducanhle Advanced Member

    Joined:
    21/6/07
    Messages:
    1.704
    Likes Received:
    3
    Bệnh viện trả về sớm thế :lol:
     
  13. person_votu

    person_votu Advanced Member

    Joined:
    17/11/08
    Messages:
    303
    Likes Received:
    3
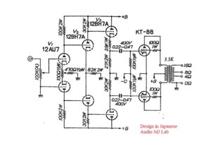
    em copy mạch điện KT88 push pull trong MJ Audio book và redesign mạch điện của em xin các bác cho ý kiến
     

    Attached Files:

  14. VQ_audio

    VQ_audio Advanced Member

    Joined:
    13/7/06
    Messages:
    9.261
    Likes Received:
    28
    Hay hơn 6h6 cmn rồi :shock:
     
  15. buiducbac

    buiducbac Advanced Member

    Joined:
    25/6/09
    Messages:
    4.165
    Likes Received:
    10
    Location:
    Hà Nội
    Về cơ bản 2 mạch như nhau đều dùng đảo phase visai. Áp dụng kỹ thuật này các thông số sẽ rất tốt khi đo đạc, tiết kiệm được nhiều tụ nối tầng, mạch đơn giản. Nhưng cái giá phải trả là âm thanh thiếu tự nhiên và ít nhạc tính. Lý do vì tầng visai dù có dùng linh kiện cân chỉnh đến mức nào thì vẫn có sai lệch về gain giữa 2 nửa tín hiệu sau đảo phase.

    Ngoài ra mạch của bác tầng khuếch đại áp dùng CCS và nhận hồi tiếp từ 12bh7 về sẽ làm âm thanh cứng hơn so với mạch gốc.

    Chế độ làm việc của bóng công suất KT88 chưa tối ưu. Nên chạy 550v; 30mV.

    Nếu bác chưa lắp thì tham khảo mạch KT88 của Pow KK đoạt giải nhì Sumo năm vừa rồi. Nó cũng được phát triển từ những mạch gấu hơn
     
  16. ducanhle

    ducanhle Advanced Member

    Joined:
    21/6/07
    Messages:
    1.704
    Likes Received:
    3
    Chưa nghe chưa passed :lol:
     
  17. person_votu

    person_votu Advanced Member

    Joined:
    17/11/08
    Messages:
    303
    Likes Received:
    3
    bác có mạcn nào hay post cho em tham khảo
     
  18. cuongducphat

    cuongducphat Advanced Member

    Joined:
    4/12/12
    Messages:
    452
    Likes Received:
    0
    Hix báo cáo các bác em đã mần theo các cách kết quả như thế này bác ơi.
    - Cách của bác Xu chỉ thì không được cơ bản vẫn như vậy bác ah. Bass vẫn mất hút...
    - Cách bác buiducbac chỉ (chưa làm phần công suất với trở 810om) chạy 5 cực kết quả nghe tiếng lạnh quá và bass vẫn luẩn quẩn trong loa bác ah.
    Tạm thời vậy đã em lại ngồi đọc tài liệu, xem thêm các bác ah. El32 chắc không hạp với 4343B. :D
     
  19. ttanh

    ttanh Advanced Member

    Joined:
    10/12/05
    Messages:
    3.460
    Likes Received:
    42
    Location:
    hanoi
    Vầng thì mãnh hổ nan địch quần hồ ạ :D , nhưng cũng phải nhờ các cụ vật vã chán nữa mới chết được :D
    Hay lần tới lượt về cho em đem gà đến sân khách ạ?
     
  20. MMX

    MMX Advanced Member

    Joined:
    14/5/11
    Messages:
    368
    Likes Received:
    40
    Hay đấy, không thì mang tiếng đá sân nhà được thiên vị về sân bãi, đồ đạc :D
     
  21. ttanh

    ttanh Advanced Member

    Joined:
    10/12/05
    Messages:
    3.460
    Likes Received:
    42
    Location:
    hanoi
    sân nào cũng được ạ, miễn là leave me alone 15 phút :)
     
  22. syen

    syen Advanced Member

    Joined:
    12/2/08
    Messages:
    6.770
    Likes Received:
    117
    Location:
    Bang KenKen
    Nửa tiếng cũng dc, nhưng chọn cái chỗ nào ko có internet với 3G nhé :mrgreen:
     
  23. ttanh

    ttanh Advanced Member

    Joined:
    10/12/05
    Messages:
    3.460
    Likes Received:
    42
    Location:
    hanoi
    Thôi chết, lộ yếu huyệt của mềnh roài :)
     
  24. buiducbac

    buiducbac Advanced Member

    Joined:
    25/6/09
    Messages:
    4.165
    Likes Received:
    10
    Location:
    Hà Nội
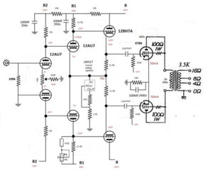
    Đây là mạch Pow KK dư thi sumo 2014 chạy bóng KT90.
    Hoàn toàn có thể chạy KT88 chỉ cần giảm B+ phù hợp
     

    Attached Files:

  25. VQ_audio

    VQ_audio Advanced Member

    Joined:
    13/7/06
    Messages:
    9.261
    Likes Received:
    28
    Chọn chỗ mất công kiếm cục phá sóng chỗ nào cũng chơi đc :lol:
     

Share This Page

Loading...