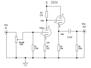
Kính gửi một số cụ KK và các hỗ trợ viên, như các bác cũng đã biết là pre KK lần này đi thi là lai giữa bán dẫn và đèn. Lúc ban đầu, khi ráp cái pre này thì chủ định là ở nhà nghe nên chủ đầu tư quyết dùng mạch thuần đèn dòng 6SN7/12SN7/12SX7 vì dòng đèn này có tiếng khá đầy đặn, đèn có độ tuyến tính cao và ngọt ngọt. Đây là cái sơ đồ gốc mà định lắp ở nhà để nghe với các loại amp có trở kháng đầu vào từ 10~20K trở lên. Tuy nhiên khi đem đi đo kiểm với đầu bài của ban tổ chức yêu cầu là tải 600 thì phát sinh hai tiêu chí không đạt yêu cầu là méo THD vượt quá 1% (đo được vào khoảng 6%) và băng thông ở dải thấp chỉ được đến 70Hz là tụt dưới -1dB và dải cao đến 18kHz thì cũng xuống dưới -1dB như vậy với sơ đồ thuần đèn đã sử dụng tốt ở nhà thì không thể nào đạt yêu cầu khi đi thi. Chính vì vậy, một số giải pháp thực hiện đã được triển khai. Thứ nhất: Giảm méo THD sau khi phân tích thì thấy rằng tải 600 ôm là nguyên nhân gây ra méo THD cao do tải của đèn 6SN7 phải cỡ vài chục K mà lại bắt nó kéo 600 ôm thì không méo mới lạ. Chính vì thế giải pháp nối song song đèn xuất được thử nghiệm (xuất bằng 3 triode) về mặt kỹ thuật thì đạt tiêu chí méo THD dưới 1% nhưng về âm thanh thì nó quá dầy gây nên đục tiếng và dải cao lại không lung linh. Ngay lúc này thì có 1 bác hỗ trợ viên đề nghị thử phương án xuất bằng bán dẫn, ngay lập tức nó được triển khai và kết quả ngoài sự mong đợi là chất âm gần như xuất bằng đèn trong khi méo THD giảm rõ rệt (xuống còn khoảng 0,35%). Phương án xuất bán dẫn có lợi hơn xuất đèn là xử lý rất tốt những bài phức tạp, cần sức mạnh nhưng lại hơi yếu tí chút trong những bài vocal cần chất nhựa nhựa (mặc dù FET nhập chính hãng) Thứ hai: Băng thông dải thấp với tải 600 ôm thì con tụ xuất cộng với cải tải tạo ra 1 bộ lọc thông cao thế nên với tất cả các loại xuất bằng đèn hay xuất bằng bán dẫn cũng đều phải nâng giá trị con tụ này nên trên 30uF mới đạt yêu cầu. Do trong nhà có sẵn chú tụ phim 47uF nên nó được trưng dụng luôn, 1 chú 1uF và 2 chú 0,1uF cũng được xung trận làm nhiệm vụ bypass. Thứ 3: băng thông ở dải cao cũng vì cái tải 600 ôm gây ra nên dải cao bị hụt so với yêu cầu của BTC, chính vì thế giải pháp tình thế là thay con chiết áp 100K bằng cái chiết áp 50K mặc dù là em kết con 100K nổ đĩa. Kết quả như các cụ đã biết, sơ đồ mạch của cái pre đi thi của mình nó thành ra như thế này Tính tổng thời gian kể từ lúc đo kiểm và điều chỉnh tốn mất gần tháng rưỡi để đạt yêu cầu đi thi. Với cụ nào thích chất nhựa của đèn thì chơi xuất thuần đèn, cụ nào thích nó phang được tất cả các loại thì chơi hybrid. Do cái mạch nó đơn giản quá nên linh kiện phải tốt một chút nghe nó mới được chứ ẹ quá thì cũng thường thường thôi
Dư này là có thể dùng chung cả 2 phương án xuất tube và xuất Fet luôn đúng không cụ Tổng, chỉ cần làm quả Sê Lếc Tơ xoạch xoạch là xong
Với điều kiện con sê lếc tơ nó chuyển luôn được giá trị con trở cathode của đèn với con trở cực S của FET
2 sơ đồ tube và hybrid có chung điểm 152V, theo em làm thêm cụm mạch 1/2 tube 12SN7 riêng (gồm trở thoát cathode, tụ xuất...) rồi đảo selector ở vị trí 152V
Chúc mừng bang Kền Kền về mọi mặt. Đề nghị lãnh đạo bang tổ chức tiệc mừng bởi: - Sự thành công của Contest được khởi nguồn từ KenKen và KenKen là trưởng BTC; - Lần đầu tiên bang xưng ngôi Vương sau năm lần bảy lượt đi thi toàn được giải 4 - Vẫn theo thông lệ, giải "váy đẹp" vẫn về bổn bang, nếu tính sơ ra bộ sưu tập này cũng kín dây phơi rồi - Điềm báo 2 năm tuy có rệu rã nhưng vẫn là 1 tập thể đoàn kết @đề nghị bổn bang nhân sự kiện này, xây ngôi nhà mới MKII @có cỗ mà không mời em là em úm cho đới :mrgreen:
Cái đó tùy hứng thôi bác. Không hiểu bác kiếm đâu ra con chiết áp khủng làm cho ban kỹ thuật vặn mỏi tay mà không fix được điểm để đo. Chuẩn bị gà đá năm sau từ bây giờ sẽ hạn chế được sai sót
, các bác phân tích sâu thêm chút nữa về các dòng thuốc độc (tụ tị, trở ...) bác tầm bổ cho a e tham khảo chút. Mạch càng đơn giản thì linh kiện phải càng tốt mới thể hiện được. Em rất ấn tượng với số 13 và 15 (lần 1) trình diễn
Linh kiện thì cũng tùy tai, tùy túi nói ra thì có mà chết thèm với linh kiện đắt tiền :lol: Em chỉ dám bàn đến phần xử lý kỹ thuật thôi, phần gia vị - mầu mè thì để tùy chọn đi ạ :mrgreen:
Chưa nghe đã chém mới kinh chứ :wink: đã bẩu ồi - chủ máy BBC bị ngài chém dạo trước nên hôm qua lôi con BBC ra bẩu : các bác nghe BBC xem có dư ngài nghenhin lói kô ? còn lăn tăn nữa niên hệ vs Mr Body giải quyết ân oán nhoé , tớ éo niên wan chỉ truyền khẩu thôi , đừng tranh thủ mà đả kích CN :lol:
Dạo lài mình lổi tiếng quá, sướng quá....Lói thật là mình còn chưa được hân hạnh gặp cụ Body lần nào sao mà có dịp nghe đồ của cụ ấy và chém như đúng rồi vậy. Có bịa chuyện làm quà thì cũng nên có cơ sở chứ đừng chém linh tinh thiên hạ họ cười cho Vê sư phọ nhé
Ô lục lại mấy chục trang trước nhé , quân tử nhất ngôn tự ... xướng tự chịu nhé , chủ máy BCC nó nhớ lâu thù dai ô hay kô tôi éo biết nhưng ô cho là tôi lôi ô ra làm quà thì ô đề cao mình quá đấy :mrgreen: đây là thớt KK nói chiện rao lưu của KK , ô vào hóng còn bầy đặt ní sự cùn thì tôi cũng éo hiểu ô là cái thể noại jì ???
Bài phân tích của anh Tổng em đọc thấy hay quá Bác viết luôn phần giảm nhiễu nền AC Phần đó cũng xương vơi những người ít kinh nghiệm như em Pre của bang Kenken sau khi hoàn thiện đo ở bất kể vị trí Volume nào và đầu ra không nối tải đạt 0.8mV AC có nghĩa cực thấp.
Rao lưu của KK dưng lôi cá nhưn mềnh ra để dựng chuyện bàn luận mà còn bẩu mềnh lý sự cùn thì thật là thái độ ngạo ngược côn đồ của thằng họ Tập. Đúng là giang sơn dễ đổi, bản chất khó rời :mrgreen:
Sư Phụ ơi, xin sư phụ cho ý kiến Logo của sư phụ lên đặt theo kiểu nào cho hợp ạ, kiểu truyền thống, hay kiểu hiện đại, hay kiểu nửa truyền thống nửa hiện đại ạ .
Em nhờ cả bang và các bác biết giúp em xem nguồn này còn thiếu hoặc thừa đầu ra nào không với ạ. Em làm nguồn này cấp cho 1 cục mono gồm 2 đèn 5u4g, 2 đèn 12ax7, và 4 đèn kt88. Ông thợ cuốn nguồn bảo em gi thông số ra để ông ấy cuốn mà em lúng túng quá. Em làm xong vỏ, gắn thiết bị xong rồi lại nhờ các bác mạch ạ. POWER 400W IN PUT......................................... 220 V, 50/60Hz OUTPUT 10v -3A ............................................... .đốt cho 2 cây 5u4g 25V-2A................................................. đốt cho 4 cây kt88 (nối tiếp) 0- 7OV/100 mA ...................................... bias 12.6V 1.5A .......................................... đốt cho 2 cây 12AX7B 0-130V-360V-400V-420V /5OOmA ....... nắn công suất Em cảm ơn Sơ đồ em bố trí như sau.