AMP CAMP AMP #1 by Nelson Pass

Discussion in 'Bán dẫn' started by nagini262, 4/8/12.

  1. mimosalq

    mimosalq Advanced Member

    Joined:
    8/5/06
    Messages:
    12.824
    Likes Received:
    119
    Em cẩn thận dò tới dò lui chẳng tìm ra lỗi nào............ :D
     

    Attached Files:

    • 1.jpg
      1.jpg
      File size:
      45,5 KB
      Views:
      183
    • 2.jpg
      2.jpg
      File size:
      137,6 KB
      Views:
      181
  2. leminhfsc

    leminhfsc Advanced Member

    Joined:
    19/4/06
    Messages:
    508
    Likes Received:
    8
    có bác pm cho em hỏi 5w có sợ đuối công suất không. Em đã ghép thử với pre đèn tiếng rất định đạc và bass có lực nghe rất tốt. bác nào băn khoăn cứ mạnh dạn làm đi không hối hận đâu.
     
  3. espadon_vn

    espadon_vn Advanced Member

    Joined:
    26/3/08
    Messages:
    8.580
    Likes Received:
    181
    Location:
    KenKen /Xóm 4 - Lại Yên - Hoài Đức - Hà Nội/ Số 4
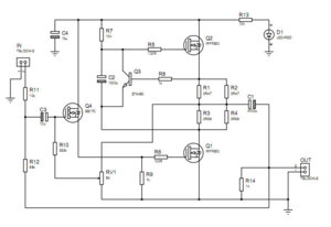
    Chỗ khoanh tròn trên hình anh cho lượn thêm tí xíu nữa cho nó cân đối anh Quang ơi, cả đường đang lượn đều mà chỗ này cua gấp quá :D

    [​IMG]
     
  4. mimosalq

    mimosalq Advanced Member

    Joined:
    8/5/06
    Messages:
    12.824
    Likes Received:
    119
    Cái này phải nói là chim ưng chứ chim chích gì,mạnh lắm à nha... :D
     
  5. quangnt

    quangnt Advanced Member

    Joined:
    29/10/11
    Messages:
    2.409
    Likes Received:
    126
    thế thì lên tàu đi sao kim thôi anh, làm cái này chào mừng 1/6 cái cho có ý nghĩa :D
     

    Attached Files:

  6. lvm

    lvm Advanced Member

    Joined:
    17/12/08
    Messages:
    858
    Likes Received:
    11
    Anh Quang có 2sk170 zin không anh ? Anh có con này không hỗ trợ em với ! Em bị thiếu con này , chi phí hết bao nhiêu em gửi ạ ! :D
     
  7. NDonline

    NDonline Advanced Member

    Joined:
    13/3/11
    Messages:
    87
    Likes Received:
    0
    1.espadon_vn: 2 bộ (sorry anh Thọ ,phần pcb này để em lo nha anh Thọ,anh Quang note cho em nhé,thanks)
    2.Niubai68: 1 bộ
    3.Dungphuong79: 1 bộ
    4.ssass: 2 bộ
    5.NDHien 2 bộ ( 4 bo mono )
    6.lam_nguyen77 2 bộ
    7.vuhoa155: 2 bộ
    8.quangviet: 2 bộ ( 4 bo )
    9.trunghieuhp89: 1 bộ
    10.vietdung: 2 bộ. 12 ngày nữa em có mặt trong TP.HCM nhận hàng được không bác Quang ?
    11.ntquang: 1 bộ
    12.new_mem: 1 bộ
    13. GMR
    14.corube1981 : 2bộ (để dành làm từ từ)
    15.dhaivn: 2 bộ (có sẵn linh kiện thì càng tốt )
    16.binhbet1: 1 bộ
    17. leminhfsc: 2 bộ
    18. Son_heinz: 2 bộ [/quote][/quote]
    19. Pencil_tube 2 bộ ( 4 bo mono )
    20.NDonline: 1 bộ
     
  8. vuhoa155

    vuhoa155 Advanced Member

    Joined:
    7/4/09
    Messages:
    1.198
    Likes Received:
    18
    1.espadon_vn: 2 bộ (sorry anh Thọ ,phần pcb này để em lo nha anh Thọ,anh Quang note cho em nhé,thanks)
    2.Niubai68: 1 bộ
    3.Dungphuong79: 1 bộ
    4.ssass: 2 bộ
    5.NDHien 2 bộ ( 4 bo mono )
    6.lam_nguyen77 2 bộ
    7.vuhoa155: 3 bộ :D
    8.quangviet: 2 bộ ( 4 bo )
    9.trunghieuhp89: 1 bộ
    10.vietdung: 2 bộ. 12 ngày nữa em có mặt trong TP.HCM nhận hàng được không bác Quang ?
    11.ntquang: 1 bộ
    12.new_mem: 1 bộ
    13. GMR
    14.corube1981 : 2bộ (để dành làm từ từ)
    15.dhaivn: 2 bộ (có sẵn linh kiện thì càng tốt )
    16.binhbet1: 1 bộ
    17. leminhfsc: 2 bộ
    18. Son_heinz: 2 bộ [/quote][/quote]
    19. Pencil_tube 2 bộ ( 4 bo mono )
    20.NDonline: 1 bộ
     
  9. maithay77

    maithay77 Advanced Member

    Joined:
    21/5/12
    Messages:
    69
    Likes Received:
    1
    [/quote]
    19. Pencil_tube 2 bộ ( 4 bo mono )
    20.NDonline: 1 bộ[/quote]
    21.maithay77:2bộ
     
  10. diyampli

    diyampli Advanced Member

    Joined:
    15/6/10
    Messages:
    6.542
    Likes Received:
    304
    Location:
    Anh có vào Nghĩa Lộ với em không?
    Dùng ngay bản của schema proteus vẽ sang cho nó công nghiệp và chính xác bác Quang ah, cầu kì mất thời gian của mọi người, lâu qúa khéo anh em giặt là̀ hết về đích sớm hehe.
     
  11. trunghieuhp89

    trunghieuhp89 Advanced Member

    Joined:
    8/7/12
    Messages:
    1.965
    Likes Received:
    4
    Location:
    Hải Phòng
    Các cụ xúc tiến đi chứ không anh em giặt là hết bz :cry:
     
  12. vanhai0303

    vanhai0303 Advanced Member

    Joined:
    22/1/13
    Messages:
    117
    Likes Received:
    0
    Location:
    Thủ Đô
    em mới ráp kênh còn lại, nó vẫn hót bé @@
    phát nhạc từ đt mà loa đt còn hót to hơn :D
     
  13. trunghieuhp89

    trunghieuhp89 Advanced Member

    Joined:
    8/7/12
    Messages:
    1.965
    Likes Received:
    4
    Location:
    Hải Phòng
    Bác zem lại bác đi mạch đã chuẩn chưa... em này ko phải vừa đâu ạ
     
  14. vanhai0303

    vanhai0303 Advanced Member

    Joined:
    22/1/13
    Messages:
    117
    Likes Received:
    0
    Location:
    Thủ Đô
    e làm 2 bản layout, 1 của tây, 1 của chú quang
     
  15. trunghieuhp89

    trunghieuhp89 Advanced Member

    Joined:
    8/7/12
    Messages:
    1.965
    Likes Received:
    4
    Location:
    Hải Phòng
    Bác thay con Ztx bằng con gì , thay con K170 bằng con gì ???
     
  16. vanhai0303

    vanhai0303 Advanced Member

    Joined:
    22/1/13
    Messages:
    117
    Likes Received:
    0
    Location:
    Thủ Đô
    ztx = bc550, con sk vẫn giữ nguyên

    em vừa đo nguồn xong, nó tụt ghê quá. nguồn 15vac, nắn lên 21vdc mà nó tụt còn 15vdc
    nguồn e chắc tầm 3A, nhưng lắp cầu chì 1A mà cũng ko thấy nó chảy
     
  17. trunghieuhp89

    trunghieuhp89 Advanced Member

    Joined:
    8/7/12
    Messages:
    1.965
    Likes Received:
    4
    Location:
    Hải Phòng
    BC550 bác có quay ngược chân với mạch chạy Ztx k?
    Sk bác cưa mạnh dạn quay nguợc sk lại đi ạ ko cháy nổ đâu e chuột bạch món mày rồi ..
     
  18. vanhai0303

    vanhai0303 Advanced Member

    Joined:
    22/1/13
    Messages:
    117
    Likes Received:
    0
    Location:
    Thủ Đô
    e quay hết rồi ạ
     
  19. trunghieuhp89

    trunghieuhp89 Advanced Member

    Joined:
    8/7/12
    Messages:
    1.965
    Likes Received:
    4
    Location:
    Hải Phòng
    Vậy bác zem lại linh kiện đi ạ... rất nhiều bác làm thành công rồi mà :mrgreen:
     
  20. espadon_vn

    espadon_vn Advanced Member

    Joined:
    26/3/08
    Messages:
    8.580
    Likes Received:
    181
    Location:
    KenKen /Xóm 4 - Lại Yên - Hoài Đức - Hà Nội/ Số 4
    Bác thử cắm tín hiệu từ CDP vào xem nào, chứ em là ko có tin vào cái tín hiệu từ Đt của bác đâu đấy !
     
  21. vanhai0303

    vanhai0303 Advanced Member

    Joined:
    22/1/13
    Messages:
    117
    Likes Received:
    0
    Location:
    Thủ Đô
    để e xem lại dần dần :(
    nguồn bác sụt áp nhiều ko
     
  22. nongdanfo

    nongdanfo Advanced Member

    Joined:
    10/1/10
    Messages:
    1.682
    Likes Received:
    7
    Location:
    Cẩm Phả _ Quảng Ninh
    Nguồn cơ là từ cáj đjện thoại đấy. Đã bảo rồi, mà ko nghe.
    Muốn to chắc phảj làm con X250 thì...may ra
     
  23. vuduydong1980

    vuduydong1980 Advanced Member

    Joined:
    25/12/11
    Messages:
    579
    Likes Received:
    12
    Location:
    Bình Dương
    1.espadon_vn: 2 bộ (sorry anh Thọ ,phần pcb này để em lo nha anh Thọ,anh Quang note cho em nhé,thanks)
    2.Niubai68: 1 bộ
    3.Dungphuong79: 1 bộ
    4.ssass: 2 bộ
    5.NDHien 2 bộ ( 4 bo mono )
    6.lam_nguyen77 2 bộ
    7.vuhoa155: 3 bộ :D
    8.quangviet: 2 bộ ( 4 bo )
    9.trunghieuhp89: 1 bộ
    10.vietdung: 2 bộ. 12 ngày nữa em có mặt trong TP.HCM nhận hàng được không bác Quang ?
    11.ntquang: 1 bộ
    12.new_mem: 1 bộ
    13. GMR
    14.corube1981 : 2bộ (để dành làm từ từ)
    15.dhaivn: 2 bộ (có sẵn linh kiện thì càng tốt )
    16.binhbet1: 1 bộ
    17. leminhfsc: 2 bộ
    18. Son_heinz: 2 bộ
    19. Pencil_tube 2 bộ ( 4 bo mono )
    20.NDonline: 1 bộ[/quote]
    21.maithay77:2bộ
    22.vuduydong1980 : 1 bộ
     
  24. mimosalq

    mimosalq Advanced Member

    Joined:
    8/5/06
    Messages:
    12.824
    Likes Received:
    119
    cÓ CẢ 2 VERSION 1 MẶT VÀ 2 MẶT...........................
     

    Attached Files:

    • 1.jpg
      1.jpg
      File size:
      116 KB
      Views:
      136
  25. trunghieuhp89

    trunghieuhp89 Advanced Member

    Joined:
    8/7/12
    Messages:
    1.965
    Likes Received:
    4
    Location:
    Hải Phòng
    Anh Ách Sừn cho anh em đi ... Đang máu quá anh ui :p
    Để chào mừng 1/6 :mrgreen:
     

Share This Page

Loading...