AMP CAMP AMP #1 by Nelson Pass

Discussion in 'Bán dẫn' started by nagini262, 4/8/12.

  1. hung_vna

    hung_vna Advanced Member

    Joined:
    19/5/13
    Messages:
    53
    Likes Received:
    0
    Location:
    Gò Vấp, Hồ Chí Minh
    Mạch in thủy tinh đẹp quá, sao mình kiếm khắp Nhật Tảo mà chỗ nào cũng lắc đầu nhỉ :roll: :roll:
     
  2. conrongco

    conrongco Advanced Member

    Joined:
    11/8/11
    Messages:
    1.244
    Likes Received:
    5
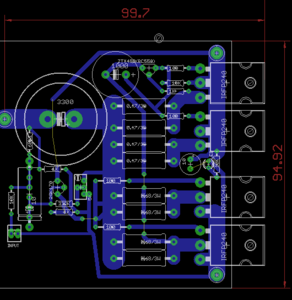
    khu B sạp A18 sạp a Tín ( có chị Xuân xinh gái ) :lol: :lol: :lol: !
     
  3. corube1981

    corube1981 Advanced Member

    Joined:
    22/3/12
    Messages:
    920
    Likes Received:
    7
    hình bông nhôm dự định làm cho turbo đây,xem đỡ hình ảnh đêm khuya nhá,thân
     

    Attached Files:

  4. kidrockx

    kidrockx Advanced Member

    Joined:
    3/7/12
    Messages:
    793
    Likes Received:
    2
    Location:
    Bảo Lộc - Lâm Đồng
    miếng này nhìn độc quá !..................................
     
  5. binhaudio

    binhaudio Advanced Member

    Joined:
    21/11/08
    Messages:
    320
    Likes Received:
    2
    Location:
    HCM-NT-PY
    Công nhận bác chủ sưu tầm được miếng giải nhiệt độc quá :shock: .
    Cặp nhôm này làm monoblock cho ACA là quá đẹp và độc :D .
    nhìn miếng nhôm mà.................ước gì ............... :mrgreen: .
     
  6. mimosalq

    mimosalq Advanced Member

    Joined:
    8/5/06
    Messages:
    12.824
    Likes Received:
    119
    Khakha tản nhiệt dùng cho ACA dễ mà,mua cặp tản nhiệt karaoke ngoài Nhật tảo dùng tốt,mõng nhưng thoát nhiệt nhanh.
     
  7. kiennat

    kiennat Advanced Member

    Joined:
    5/12/09
    Messages:
    402
    Likes Received:
    1
    hôm nay rảnh thay k170 bằng k372V vào âm thanh nghe phê lòi.treble tơi tả.bác nào có k372V thay thử vào coi.nhưng phải giảm gain vì k372V có IDSS cao.
     
  8. Nguyễn Việt Dũng

    Nguyễn Việt Dũng Advanced Member

    Joined:
    15/10/07
    Messages:
    1.570
    Likes Received:
    5
    Location:
    HẢI PHÒNG.... Chợ Vải Ninh Hiệp
    Các bác chơi luôn em Nap 72 đánh Amp Camp Amp #1 Còn phê nữa.....Công lực tăng lên đáng nể lắm!
     
  9. corube1981

    corube1981 Advanced Member

    Joined:
    22/3/12
    Messages:
    920
    Likes Received:
    7
    bộ này em đang dùng đấy anh Dũng,phải nó pre Nac là vộ đối luôn,để cân chỉnh với ACA để phù hợp với gu nghe mỗi người,em đang âm mưa tến hành làm thêm bản turbo ACA này,vì bản này nghe nhẹ nhành nhg rất lực và mid của em turbo này nghe ấm dày,thân
     
  10. tmvinh

    tmvinh Advanced Member

    Joined:
    7/4/09
    Messages:
    595
    Likes Received:
    69
    Location:
    Hà Nội
    bác kiên ơi, bác gửi hàng cho e chưa ạ? e ngóng quá
     
  11. Nguyễn Việt Dũng

    Nguyễn Việt Dũng Advanced Member

    Joined:
    15/10/07
    Messages:
    1.570
    Likes Received:
    5
    Location:
    HẢI PHÒNG.... Chợ Vải Ninh Hiệp
    Bác thấy mình nói chuẩn hông.....NAP 72 và cặp Board Amp Camp Amp #1 của anh Quang đã được xuất ngoại tặng người bạn rồi bác ạ! Mình cũng đang mong có Turbo đây nè!
    Anh Mi nhớ phần em nhé để em về lắp thi đấu với Ku Chuyên Gia China ạ! Em cảm ơn!
     
  12. atxihoi

    atxihoi Advanced Member

    Joined:
    16/2/08
    Messages:
    479
    Likes Received:
    98
    em cũng chờ bác batboy review bản turbo coi sao.
     
  13. kiennat

    kiennat Advanced Member

    Joined:
    5/12/09
    Messages:
    402
    Likes Received:
    1
    mình gửi cho bạn 3 con k163 rồi mà.
     
  14. tmvinh

    tmvinh Advanced Member

    Joined:
    7/4/09
    Messages:
    595
    Likes Received:
    69
    Location:
    Hà Nội
    từ đầu tuần đến giờ e đã nhận đc đâu bác ơi :(
     
  15. batboy

    batboy Advanced Member

    Joined:
    13/8/06
    Messages:
    345
    Likes Received:
    1
    Location:
    Hồ Chí Minh
    em review rồi mà bác, ACA Turbo theo em thấy bass chắc gọn hơn, giọng hát dày hơn hẳn và long lanh hơn đấy, nói chung là sướng hơn :lol: hôm qua em chạy rà bác corube1980 cũng qua nghe thử đấy, bác ấy có nhận xét ở trên a :)

    bo của bác em đang rửa, chiều nay chắc xong hết em đi chuyển cho bác luôn a :)
     
  16. corube1981

    corube1981 Advanced Member

    Joined:
    22/3/12
    Messages:
    920
    Likes Received:
    7
    layout sắp xếp linh kiện lại giúp Q nha Việt,diện tích 9cm x 9,5cm nhé,thân.
     
  17. batboy

    batboy Advanced Member

    Joined:
    13/8/06
    Messages:
    345
    Likes Received:
    1
    Location:
    Hồ Chí Minh
    he he, để lát Việt bẻ layout lại xem thế nào a, nhìn thì thấy ko có vấn đề gì đâu :)
     
  18. Nguyễn Việt Dũng

    Nguyễn Việt Dũng Advanced Member

    Joined:
    15/10/07
    Messages:
    1.570
    Likes Received:
    5
    Location:
    HẢI PHÒNG.... Chợ Vải Ninh Hiệp
    Em cảm ơn bác! Bác nhờ qua bác Quang giúp em nhé!
    Quí này lại chơi riêng lẻ nhá! Không cho theo là không được roài!
    Anh Quang ơi! Anh gom và gửi giúp cho em về Hp nhé khi em về em có đồ chơi luôn anh ạ!
    Em cảm ơn!
     
  19. vandk

    vandk Advanced Member

    Joined:
    24/12/11
    Messages:
    1.288
    Likes Received:
    2
    Location:
    Tây Đô
    Với diện tích này mà nhét hết 8 em sò cho Turbo là nóg lắm ạ, em đang thử layout theo như anh Quý nói đây nhưng khá dầy :D, bản này hứa hẹn một bản turbo đối xứng tuyệt đối
     
  20. corube1981

    corube1981 Advanced Member

    Joined:
    22/3/12
    Messages:
    920
    Likes Received:
    7
    4 con thôi Vank ơi,anh có 3 miếng nhôm như hình mà,1 cái cho pre Nac72 mini và 2 miếng còn lại cho turbo nhé,bộ này anh làm nó hiend luôn từ phần nhìn lẫn nột thất,để gửi đi triển lãm nếu có thể :p
    anh chỉ cần vị trí bố trí linh kiện chuẩn nhất và gọn nhất trong phạm vi diện tích đó,có thể anh sẽ làm p2p như đèn luôn dự vào layout để đấu dây đồng OFC ,thân.
     
  21. vandk

    vandk Advanced Member

    Joined:
    24/12/11
    Messages:
    1.288
    Likes Received:
    2
    Location:
    Tây Đô
    Em quên, em đang layout 2 IN 1 nên 8 con quay về 2 phía :D , còn nếu 1 bên thì như thế này nè anh
     

    Attached Files:

  22. corube1981

    corube1981 Advanced Member

    Joined:
    22/3/12
    Messages:
    920
    Likes Received:
    7
    bẻ cho 2 cặp Fet đối xứng dc ko Văn?,chứ để sát như vầy nhiệt tại trung tâm con Fet sẽ nỏ tung đấy
     
  23. vandk

    vandk Advanced Member

    Joined:
    24/12/11
    Messages:
    1.288
    Likes Received:
    2
    Location:
    Tây Đô
    Ok anh, dễ mà. Tại ý định của e là turbo 2 trong 1 nên mới làm kiểu này, để em bẻ lại cho :D .
     
  24. tmvinh

    tmvinh Advanced Member

    Joined:
    7/4/09
    Messages:
    595
    Likes Received:
    69
    Location:
    Hà Nội
    có bác nào ở HN lắp ACA mà còn k170 hay tương đương k ạ?
    em lắp hết linh kiện rồi mà chưa có con fet đấy.
    Lên chợ trời hỏi k có. trở 0.68 om cũng k có, phải nhờ bác Quang gửi kèm bo . hjc
     

    Attached Files:

  25. ntd1081

    ntd1081 Advanced Member

    Joined:
    1/4/11
    Messages:
    612
    Likes Received:
    272
    Sieuthiav có mà bác
     

Share This Page

Loading...