AMP CAMP AMP #1 by Nelson Pass

Discussion in 'Bán dẫn' started by nagini262, 4/8/12.

  1. batboy

    batboy Advanced Member

    Joined:
    13/8/06
    Messages:
    345
    Likes Received:
    1
    Location:
    Hồ Chí Minh
    Em xem ở đây nhiều thông tin hơn bác a http://www.diyaudiovillage.net/index.php?topic=12335.0 :) nhưng mà có cái là sơ đồ mô phỏng các bác Thái Lan ko nối dàn trở CS lại nhưng mạch layout lại nối chung hết với nhau, mà em nghĩ nối lại với nhau thì 2 kênh sẽ phân dòng tốt hơn vì áp hồi tiếp cho nguồn dòng lấy cả trên 3 chân FET :roll:
     
  2. corube1981

    corube1981 Advanced Member

    Joined:
    22/3/12
    Messages:
    920
    Likes Received:
    7
    phiên bản pcb này chúng nó dùng trở cardock xịn ko,nhìn thèm quá đi.lấy luôn layout của tụ nó mà dùng luôn đi Việt,chúng nó vẽ có 1 mạch pcb thôi nên mình cũng dễ ủi nhỉ :D
     
  3. tilangminh

    tilangminh Advanced Member

    Joined:
    2/12/12
    Messages:
    152
    Likes Received:
    0
    CHÍNH XÁC .NÊN CHỌN LAYOUT 1 MẶT THÔI ĐỂ CÒN GIẶT LÀ :mrgreen:
    @VIỆT: CẶP IRFP240 HỒI CHIỀU MÌNH LẤY ĐÃ MATCH CHƯA VIỆT ƠI :)
     

    Attached Files:

  4. batboy

    batboy Advanced Member

    Joined:
    13/8/06
    Messages:
    345
    Likes Received:
    1
    Location:
    Hồ Chí Minh
    chưa bác ơi, lúc bác qua em mới bắt đầu setup để match thôi a :D mạch thì em xài một mặt để các bác giặt là cho dễ, tụi Thái Lan xếp chưa được lắm nên em chỉnh lại chút. Em chỉ phân vân vụ hồi tiếp cho mạch nguồn dòng thui a :roll:
     
  5. hung_vna

    hung_vna Advanced Member

    Joined:
    19/5/13
    Messages:
    53
    Likes Received:
    0
    Location:
    Gò Vấp, Hồ Chí Minh
    Tiệm nào bán điện trở này thế bác?
     
  6. hung_vna

    hung_vna Advanced Member

    Joined:
    19/5/13
    Messages:
    53
    Likes Received:
    0
    Location:
    Gò Vấp, Hồ Chí Minh
    Bác còn dư bộ nào k? e đăng ký 1 bộ nhé
     
  7. audiophile87

    audiophile87 Advanced Member

    Joined:
    16/7/12
    Messages:
    388
    Likes Received:
    20
    Location:
    Kyoto- Japan
    Các bác cho em hỏi,
    Em dùng 4 điện trở phân cực 0.39Ohm => dòng tĩnh là 1,5A , vì vậy diode nắn DC sao mà nóng rực như lửa sờ vào là phỏng tay ( không lẽ giờ làm cái tản nhiệt chà bá cho nó nữa sao???) :( , không biết có bác nào gặp vấn đề như em không?
    Nếu chọn đúng giá trị như mạch gốc thì diode nắn DC có nóng như vậy không?
    Các bác review vụ này dùm em để em biết đường tính ạ.
    Cám ơn mọi người :?
     
  8. huyhoanghp96

    huyhoanghp96 Advanced Member

    Joined:
    7/7/11
    Messages:
    3.818
    Likes Received:
    8
    Location:
    HBG198 = beer + ghẹ
    Cũng khá nóng nhưng nhẹ hơn bác một chút do dòng tĩnh khoảng 1.2A, bác sài diode cầu khoảng 35A trở lên, áp tản nhiệt nhỏ cho nó là ok. Nếu có schotky diode thì sẽ tốt hơn vì tổn hao công suất qua nó sẽ nhỏ hơn. Và Camp Amp không chỉ đứng ở bias 1.5A nên bác cứ sài dư cho chắc :D
     
  9. corube1981

    corube1981 Advanced Member

    Joined:
    22/3/12
    Messages:
    920
    Likes Received:
    7
    http://youtu.be/XX0niYa4jNU
    công nhận bản turbo dân Thái Lan làm đẹp thật và trong clip nếu để ý sẽ thấy bộ nguồn dùng giống như Nac 72,là dùng nguồn đôi chơi 1 con diods 3 chân để nắn dòng còn dây ct thả xuống mass luôn.

    có sima mới nữa nè Việt và tụ này làm turbo sao nhôm nó làm mỏng ghê và phần mềm tụ thái lan dùng vẽ sima,thấy nó đều cho trị số tại các điểm nối cũng tiện quá.
     

    Attached Files:

  10. tanvp1992

    tanvp1992 Advanced Member

    Joined:
    29/10/11
    Messages:
    202
    Likes Received:
    0
    Location:
    Hà Lội
    hay quá các cụ xem thế nào rồi " triển hậu vệ đi thôi " em khoái cái vụ áp 33V chạy 4 sò này quá. kiểu này ACA sắp biến thành cọp dữ rồi đây.!!! :D
     
  11. anhtuanhpqn

    anhtuanhpqn Advanced Member

    Joined:
    30/9/10
    Messages:
    3.034
    Likes Received:
    4
    Location:
    Đệ tứ chiến khu.
    Không chịu được chất tiếng chả giống gì của nguồn xung, em làm cái mới cho hết cáu. Giờ thì thoả mãn với chất lượng của amp camp rồi :D
     

    Attached Files:

  12. trunghieuhp89

    trunghieuhp89 Advanced Member

    Joined:
    8/7/12
    Messages:
    1.965
    Likes Received:
    4
    Location:
    Hải Phòng
    Tụ xuất khủng quá :lol:
     
  13. anhtuanhpqn

    anhtuanhpqn Advanced Member

    Joined:
    30/9/10
    Messages:
    3.034
    Likes Received:
    4
    Location:
    Đệ tứ chiến khu.
    Ném đi rồi, philip móp phê hơn nhiều %//// :lol:
     
  14. audiophile87

    audiophile87 Advanced Member

    Joined:
    16/7/12
    Messages:
    388
    Likes Received:
    20
    Location:
    Kyoto- Japan
    Em sài diode MUR860 mà nó nóng như lửa đốt vậy, không có tản nhiệt là nghe mùi khét khét liền.. :mrgreen:
     
  15. batboy

    batboy Advanced Member

    Joined:
    13/8/06
    Messages:
    345
    Likes Received:
    1
    Location:
    Hồ Chí Minh
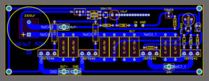
    he he, em đã chỉnh lại layout cho ACA Turbo, các bác góp ý xem cần chỉnh sửa gì nữa ko :)
     

    Attached Files:

  16. tanvp1992

    tanvp1992 Advanced Member

    Joined:
    29/10/11
    Messages:
    202
    Likes Received:
    0
    Location:
    Hà Lội
    cẩn thận hàng nhái đấy cụ ơi.cụ nào ở hà nội thì vào chợ trời em thấy ở của hàng gần đầu vào , quán mà có 3 em xinh xinh bán đó có bán đi-ốt của liên xô cũ 50A thì phải to bằng ngón tay út.- đập vào gõ leng keng phê lắm các cụ ạ. giá 20-30k 1 chú, e nhớ ko rõ lắm
    trước e thấy có ông mua được chỗ đồ cũ chợ 2 cầu đi-ốt đen sì 35A của nhật bổn. giá có 30k. rất tiện cho các dự án. mà em lên tìm chẳng thấy nó đâu. chỉ có loại trắng như của TQ mà ko biết liệu có phải hàng nhái không( họ chỉ bảo tháo máy tốt ) hôm nào lên trường em up ảnh cho các cụ phán dùm
     
  17. tilangminh

    tilangminh Advanced Member

    Joined:
    2/12/12
    Messages:
    152
    Likes Received:
    0
    việt để nhớ để lại mình 4 chú IRFP240 mai mình mang 4 chú chưa match qua đổi được không :mrgreen:
     
  18. anhtuanhpqn

    anhtuanhpqn Advanced Member

    Joined:
    30/9/10
    Messages:
    3.034
    Likes Received:
    4
    Location:
    Đệ tứ chiến khu.
    Cọc nguồn và cọc Out bác cho ra 2 bên rìa để dễ đấu dây. Tụ xuất thêm óp sần dạng tụ dài nữa. Đường mass nguồn cho to lên/
     
  19. tanvp1992

    tanvp1992 Advanced Member

    Joined:
    29/10/11
    Messages:
    202
    Likes Received:
    0
    Location:
    Hà Lội
    chỗ bắt nguồn vào em thấy cụ nên để ở 2 góc sẽ tiện hơn.
    các tụ 10u. 1000u. 3300u cụ mod cho toto lên tí và nhiều lỗ cho a e lựa chọn
    cụ vẽ AD rất đẹp khi nào sửa xong cụ cho em xin bản AD cụ nhé. em hâm mộ đã lâu nhưng chưa học được. chỉ vẽ = eagle thôi ạ :(
     
  20. tilangminh

    tilangminh Advanced Member

    Joined:
    2/12/12
    Messages:
    152
    Likes Received:
    0
    nhìn đẹp đó .tới lun đi bác tài ơi :mrgreen:
     
  21. batboy

    batboy Advanced Member

    Joined:
    13/8/06
    Messages:
    345
    Likes Received:
    1
    Location:
    Hồ Chí Minh
    4 bộ kia nó đi theo 1 dàn là 8 con a bác :) lắp bản thường ko cần match đâu mà bác cứ mang qua em đo rùi chọn lại cho bác 4 con trị số gần nhau la ok a :)
     
  22. vanhai0303

    vanhai0303 Advanced Member

    Joined:
    22/1/13
    Messages:
    117
    Likes Received:
    0
    Location:
    Thủ Đô
    3 em xinh xinh đó chắc là tiệm hiền hiệp, có tủ kính ở trước :D
     
  23. batboy

    batboy Advanced Member

    Joined:
    13/8/06
    Messages:
    345
    Likes Received:
    1
    Location:
    Hồ Chí Minh
    Hai cọc đấy chạy dòng lớn em để gần sò cho đỡ nhiễu bác a, để gần rìa thì dây công suất phải chạy dài ra quá. Để em thêm option tụ xuất dạng dài cho dễ lắp luôn :)
     
  24. cuongnm

    cuongnm Advanced Member

    Joined:
    28/5/09
    Messages:
    2.502
    Likes Received:
    10
    Location:
    HLGA - GẦM...
    Tụ input có cái ....đuôi dài nhỉ ?
     
  25. batboy

    batboy Advanced Member

    Joined:
    13/8/06
    Messages:
    345
    Likes Received:
    1
    Location:
    Hồ Chí Minh
    Option để mod tụ nằm a bác :)

    Em chỉnh lại thêm option cho tụ xuất luôn, các bác xem được chưa vậy :)
     

    Attached Files:

Share This Page

Loading...